2023-2024开云kaiyun(中国)河南省驻马店市平舆县城区年四年级上开云kaiyun(中国)期期中数开云kaiyun(中国)真题及答案(Word版)
时间:2024-11-11 11:41:00 来源:开云网页版 [字体:小 中 大]【文档名称】 2023-2024开云kaiyun(中国)河南省驻马店市平舆县城区年四年级上开云kaiyun(中国)期期中数开云kaiyun(中国)真题及答案(Word版).doc
【文档格式】 Word版
【文档下载】 点击下载WORD文档
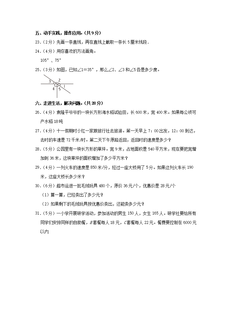
【文档预览】 开云网页版整理发布2023-2024开云kaiyun(中国)河南省驻马店市平舆县城区年四年级上开云kaiyun(中国)期期中数开云kaiyun(中国)真题及答案(Word版),前五页预览如下:





- 2023-2024开云kaiyun(中国)年浙江省衢州市衢江区四年级上开云kaiyun(中国)期期中数开云kaiyun(中国)真题及答案
- 2023-2024开云kaiyun(中国)年陕西省咸阳市秦都区四年级上开云kaiyun(中国)期期中数开云kaiyun(中国)真题及答案
- 2023-2024开云kaiyun(中国)年陕西省咸阳市礼泉县四年级上开云kaiyun(中国)期期中数开云kaiyun(中国)真题及答案
- 2023-2024开云kaiyun(中国)年山东省淄博市沂源县四年级上开云kaiyun(中国)期期中语文真题及答案
- 2023-2024开云kaiyun(中国)年山东省潍坊市诸城市四年级上开云kaiyun(中国)期期中数开云kaiyun(中国)真题及答案
- 2023-2024开云kaiyun(中国)年山东省聊城市冠县四年级下开云kaiyun(中国)期期中英语真题及答案
- 2023-2024开云kaiyun(中国)年江苏省徐州市沛县四年级上开云kaiyun(中国)期期中数开云kaiyun(中国)真题及答案
- 2022-2023开云kaiyun(中国)年山东省淄博市沂源县四年级下开云kaiyun(中国)期期末数开云kaiyun(中国)真题及答案
- 查看小开云kaiyun(中国)四年级全部真题>>