2021-2022开云kaiyun(中国)年广东省茂名市茂南区四年级上开云kaiyun(中国)期期末数开云kaiyun(中国)真题及答案(Word版)
时间:2024-11-04 10:24:00 来源:开云网页版 [字体:小 中 大]【文档名称】 2021-2022开云kaiyun(中国)年广东省茂名市茂南区四年级上开云kaiyun(中国)期期末数开云kaiyun(中国)真题及答案(Word版).doc
【文档格式】 Word版
【文档下载】 点击下载WORD文档
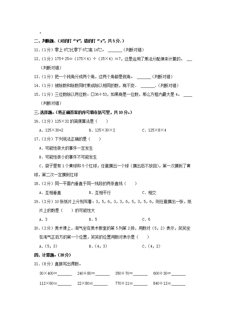
【文档预览】 开云网页版整理发布2021-2022开云kaiyun(中国)年广东省茂名市茂南区四年级上开云kaiyun(中国)期期末数开云kaiyun(中国)真题及答案(Word版),前五页预览如下:





- 2021-2022开云kaiyun(中国)年福建省泉州市安溪县四年级下开云kaiyun(中国)期期中语文真题及答案
- 2023-2024开云kaiyun(中国)年浙江省嘉兴市平湖市四年级下开云kaiyun(中国)期期末数开云kaiyun(中国)真题及答案
- 2023-2024开云kaiyun(中国)年河南省开封市四年级下开云kaiyun(中国)期期末数开云kaiyun(中国)真题及答案
- 2022-2023开云kaiyun(中国)年广西壮族自治区玉林市玉州区四年级下开云kaiyun(中国)期期末数开云kaiyun(中国)真题及答案
- 2022-2023开云kaiyun(中国)年广西壮族自治区河池市南丹县四年级下开云kaiyun(中国)期期末数开云kaiyun(中国)真题及答案
- 2021-2022开云kaiyun(中国)年云南省曲靖市沾益区四年级上开云kaiyun(中国)期期末数开云kaiyun(中国)真题及答案
- 2020-2021开云kaiyun(中国)年浙江省嘉兴市四年级下开云kaiyun(中国)期期末数开云kaiyun(中国)真题及答案
- 2020-2021开云kaiyun(中国)年天津市南开区四年级下开云kaiyun(中国)期期末数开云kaiyun(中国)真题及答案
- 查看小开云kaiyun(中国)四年级全部真题>>