首页 > 公务员考试 > 真题题库 > 山西公务员考试 > 2011年山西公务员考试行测真题及答案

2011年山西公务员考试行测真题及答案(Word版)

时间:2020-06-01 14:16:00   来源:开云网页版     [字体:小 中 大]

【文档名称】 2011年山西公务员考试行测真题及答案(Word版).doc

【文档格式】 Word版

【文档下载】 点击下载WORD文档

【文档预览】 开云网页版整理发布2011年山西公务员考试行测真题及答案(Word版),前五页预览如下:


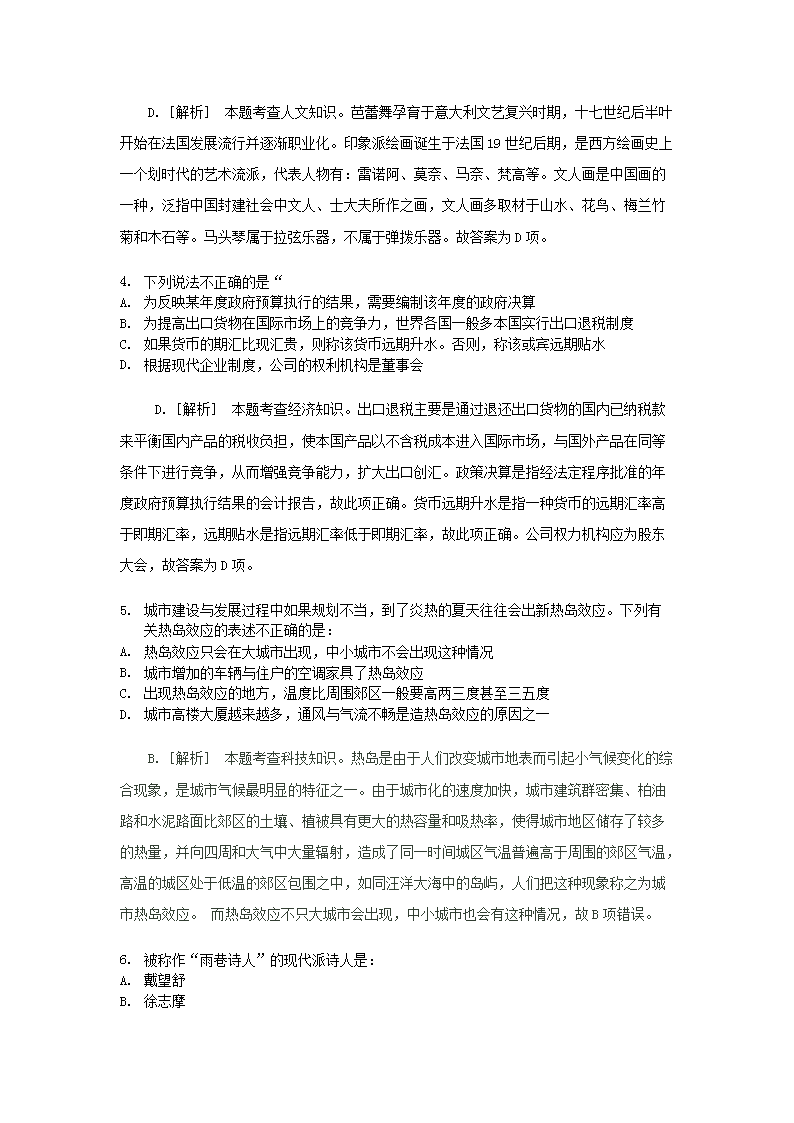
2011年山西公务员考试行测真题及答案.doc
立即下载Word高清文档,方便收藏和打印
编辑推荐:
下载Word文档
=公务员考试试题推荐=
  • 2024年北京国家公务员申论考试真题及答案-副省卷
  • 2024年北京国家公务员申论考试真题及答案-地市卷
  • 2024年北京国家公务员申论考试真题及答案-行政执法卷
  • 2024年天津国家公务员行测考试真题及答案-副省卷
  • 2024年天津国家公务员行测考试真题及答案-地市卷
  • 2024年天津国家公务员行测考试真题及答案-行政执法卷
  • 2024年天津国家公务员申论考试真题及答案-副省卷
  • 2024年天津国家公务员申论考试真题及答案-地市卷
  • 查看公务员考试全部真题>>
公务员考试山西热点文章排行榜
  • 2025年山西国家公务员考试时间:2024年11月
  • 2025年山西国家公务员考试职位表(已公布)
  • 2025年山西国家公务员报名时间:2024年10月
  • 2025年山西国家公务员报名时间、报考条件及入口(
  • 2025年山西国家公务员报名确认时间及报名确认入口
米兰体育-米兰体育(中国) | 开云手机入口官网-开云(中国) | 华体会登陆入口-华体会(中国) | 开云手机站官方网站入口-开云(中国) | MK体育网页版登录入口-MK(中国) | 开云网页版-开云(中国)官方 | 开云手机平台-开云(中国) | hth体育-(中国)科技公司 | 宝威体育平台-宝威(中国)一站式服务平台 |