首页 > 高级会计师 > 真题题库 > 2008年高级会计师考试会计实务真题

2008年高级会计师考试会计实务真题(Word版)

时间:2020-04-30 16:54:00   来源:开云网页版     [字体:小 中 大]

【文档名称】 2008年高级会计师考试会计实务真题(Word版).doc

【文档格式】 Word版

【文档下载】 点击下载WORD文档

【文档预览】 开云网页版整理发布2008年高级会计师考试会计实务真题(Word版),前五页预览如下:


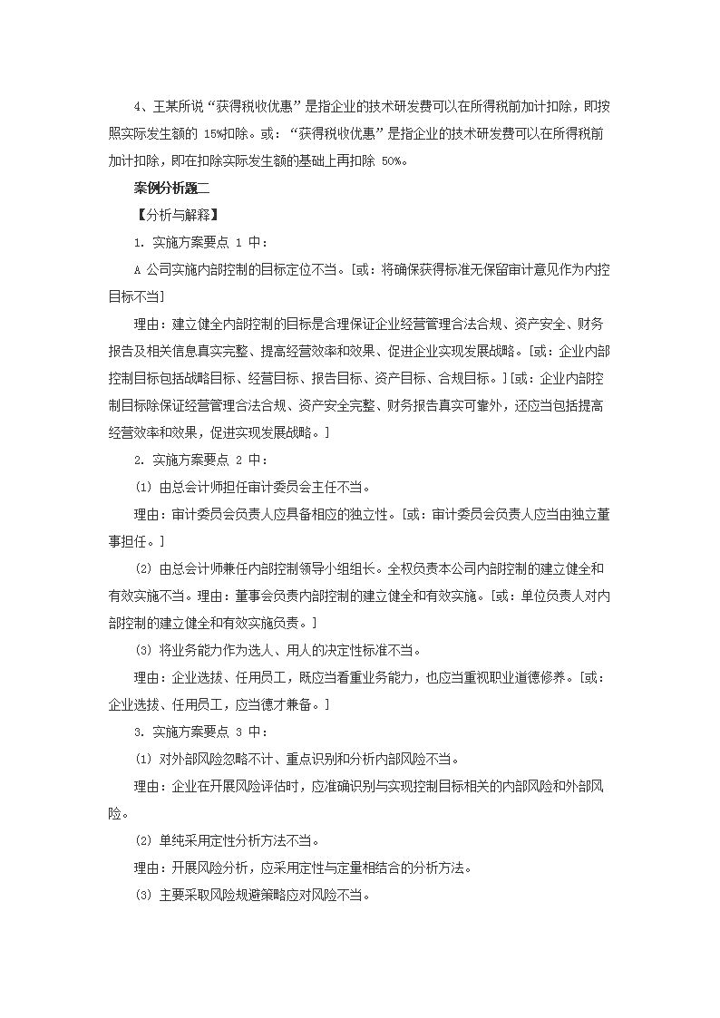
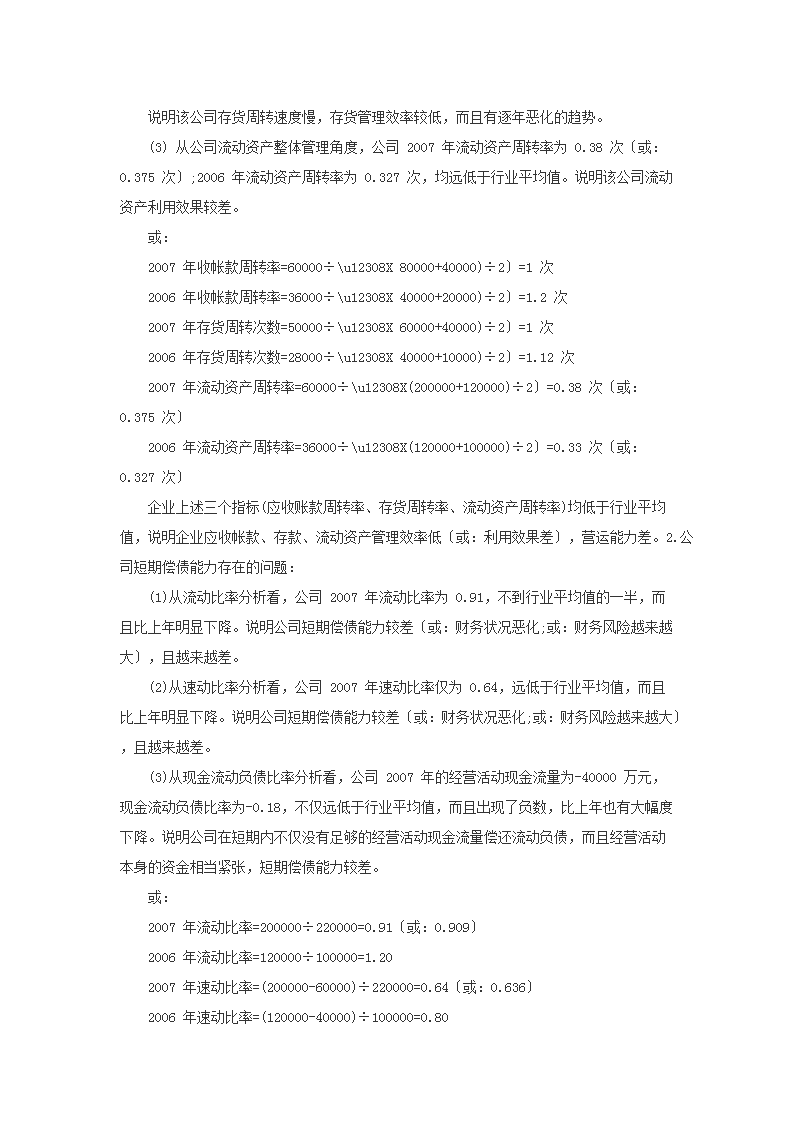
2008年高级会计师考试会计实务真题.doc
立即下载Word高清文档,方便收藏和打印
编辑推荐:
下载Word文档
=高级会计师试题推荐=
  • 2011年高级会计师会计实务考试真题及答案
  • 2014年高级会计师会计实务考试真题及答案
  • 2006年高级会计师考试真题及答案
  • 2005年高级会计师考试高级会计实务真题答案及解析
  • 2016年高级会计师高级会计实务试题及答案
  • 历年高级会计师考试试题及答案解析
  • 2004年度全国高级会计师资格考试高级会计实务试卷
  • 2007年高级会计师考试案例分析真题及答案解析
  • 查看高级会计师资格考试全部真题>>
高级会计师热点文章排行榜
  • 2024年高级会计师考试大纲已公布
  • 2024年山东高级会计师报名入口已开通(1月5日至
  • 全国会计资格评价网:2024年北京高级会计师报名入
  • 湖南2023年高级会计师评审结果公示时间:12月1
  • 全国会计资格评价网:2024年广东高级会计师报名入
  • 河南2024年高级会计师报名入口已开通
  • 2024年山东高级会计师考试报名明白纸
  • 全国会计资格评价网:2024年浙江高级会计师报名入
米兰体育-米兰体育(中国) | 开云手机入口官网-开云(中国) | 华体会登陆入口-华体会(中国) | 开云手机站官方网站入口-开云(中国) | MK体育网页版登录入口-MK(中国) | 开云网页版-开云(中国)官方 | 开云手机平台-开云(中国) | hth体育-(中国)科技公司 | 宝威体育平台-宝威(中国)一站式服务平台 |