浙江省财政厅 浙江省人力资源和社会保障厅关于2016年度会计专业技术中高级资格考试有关事项的通知
各市、县(市、区)财政局、人力资源和社会保障局:
根据全国会计专业技术资格考试领导小组办公室(以下简称“全国会计考办”)《关于2016年度全国会计专业技术中高级资格考试考务日程安排及有关事项的通知》(会考〔2015〕24号)精神,2016年度全国会计专业技术中、高级资格考试定于2016年9月举行,浙江省中级资格考试以无纸化考试为主,高级资格考试采用开卷纸笔考试。现就2016年度考务工作及有关事项通知如下:
一、报考条件
报名参加会计专业技术中、高级资格考试的人员,应符合2016年度会计专业技术资格考试报名条件(见附件1)。
二、考试科目
(一)中级资格:考试科目为《财务管理》《经济法》和《中级会计实务》。
(二)高级资格:考试科目为《高级会计实务》。
参加中级资格考试的人员,必须在连续两个考试年度内通过全部科目的考试,方可获得中级资格证书。参加高级资格考试并达到国家合格标准的人员,由全国会计考办核发高级会计资格考试成绩合格证,可在3年内参加高级会计师资格评审。
三、考试大纲
使用全国会计考办印发的2016年度全国会计专业技术资格考试大纲。
四、考试时间
中级资格《财务管理》科目考试时长为2.5小时,《经济法》科目考试时长为2.5小时,《中级会计实务》科目考试时长为3小时。
高级资格《高级会计实务》科目考试时长为3.5小时。
中级资格无纸化考试分二批次进行,各批次各科目具体考试时间如下:
考试日期 |
考试时间及科目 |
考试批次及方式 |
9月10日 (星期六) |
9:00-11:30 财务管理 |
纸笔及 第一批次无纸化
|
14:00-16:30 经济法 | ||
9月11日 (星期日) |
9:00-12:00 中级会计实务 | |
14:00-16:30 财务管理 |
第二批次无纸化 | |
9月12日 (星期一) |
9:00-11:30 经济法 | |
14:00-17:00 中级会计实务 |
五、具体报名事项
(一)报名日期及注意事项
浙江省2016年度中、高级资格考试报名时间为2016年3月16至31日。逾期不再进行补报名,请广大考生务必在规定时间内报名。
全省会计专业技术中、高级资格考试报名,采用网络报名、网上支付考试费用的方式,按会计从业资格证属地原则进行。请考生在报名前登录“浙江政务服务网”(网址:http//zjzwfw.gov.cn),进行个人实名注册。在报名期间登录“浙江政务服务网”选择“个人办事”,在“按部门”中选择“省财政厅”,再点击“浙江会计考试报名”按要求进行报名缴费;或直接进入“浙江会计考试报名”系统(网址:http//kjbm.zjczt.gov.cn),按要求进行报名及缴费。已在网上报名但未成功缴费的,视为放弃考试报名。因有考试违纪违规行为,已按有关规定处理,尚在停考期内的考生,不得报名参加考试。
1966年12月31日(含)前出生的参加中级资格考试的考生,可以自主选择无纸化考试或纸笔考试。1966年12月31日后出生的,一律参加无纸化考试。
中级资格纸笔考试与第一批无纸化考试同时进行,考试地点设在杭州市区,由省会计人员服务中心统一组织。
(二)资格审查
对于报名参加中、高级资格考试的人员,将根据全省财政系统内网的“会计人员管理系统”登记的开云kaiyun(中国)历、工作年限等信息,在外网报名系统进行自动审核。
因特殊原因自动审核未通过人员(或会计从业资格证不属本省会计人员管理系统的驻浙各部队会计人员),请本人携带相关证明材料原件,如开云kaiyun(中国)历或开云kaiyun(中国)位证书、会计从业资格证书、专业技术资格证书、居民身份证明(香港、澳门居民应提交本人身份证明,台湾居民应提交《台湾居民往来大陆通行证》)、工作年限证明材料等,于报名截止日期前的工作日,前往本人会计从业资格证书所属地的财政会计管理部门,变更其内网相关信息,才能顺利报名。
对于报名参加高级会计资格考试的转(兼)评人员,应在网络报名前,持相关证明材料原件到当地财政会计管理部门确认相关信息,并在规定时间内进行网络报名。当地人力社保部门会同财政部门做好信息确认工作。
(三)考务费用
中级资格考试考务费按省物价局、省财政厅浙价费〔2000〕440号文件规定的标准执行,即每科40元;高级会计资格考试考务费按浙价费〔2003〕203号文件规定的标准执行,即每科80元。考务费和考生自主选购的考试辅导教材费等相关费用由考生在报名的同时,一并通过网上交纳费用。
六、其他事项
(一)根据《会计专业技术资格考试暂行规定》中关于“会计专业技术资格考试的考场设在省辖市以上中心城市或行政专员公署所在地的大、中专院校或高考定点开云kaiyun(中国)校”的规定,我省会计专业技术资格考试的考场统一设在各设区市的大、中专院校或高考定点开云kaiyun(中国)校(考生人数较多的市,经省会计考办同意可以设置若干分考点)。
(二)高级会计资格考试地点统一设在杭州市区,考试形式为开卷纸笔考试,由省会计人员服务中心统一组织。
(三)已通过网络报名及缴费的考生,在考试前10天开始至财政部规定的截止时间止,登录“浙江政务服务网”(网址:http//zjzwfw.gov.cn)选择“个人办事”,在“按部门”中选择“省财政厅”,再点击“浙江会计考试报名”;或直接登录“浙江会计考试报名”系统(http://kjbm.zjczt.gov.cn),自行下载打印“准考证”。
(四)我省对会计资格考试的客观题实行机器自动读卡评卷,对主观题实行电脑网络评卷。根据《关于印发浙江省人事考试考务工作规程的通知》(浙人社发〔2014〕15号)关于“成绩查对可以查纸质试卷人工评阅中有无漏评及计分、合分误差,不查主观题评卷宽严;除零分、缺考和违纪违规等特殊情况外,对成绩查对申请不予受理。对零分、缺考和违纪违规等特殊情况的成绩查对申请,有关考生应在考试成绩公布之日起1个月内,向当地财政会计管理部门提出。
(五)各市、县(市、区)财政局要高度重视会计专业资格考试网络报名工作,精心准备,严格按照统一规定的程序操作。各地要在考试报名前,向社会公布报名的时间、报名方法、值班电话。对不熟悉网络报名或网络报名失败的人员,应给予辅助报名。
(六)报名工作要严格按照本通知的有关规定进行。如遇特殊问题,应及时向省会计考办反映,不得擅自、越权处理。各地在完成考试报名工作后,必须及时整理和检查报名信息,发现考生姓名、身份证号码、档案号等信息有误应及时进行更正。
(七)根据全国会计考办对考试各阶段工作的要求,我省制订了《2016年度会计专业技术中、高资格考试考务工作日程安排表》(见附件2),各地会计考试管理机构必须严格按照规定时间,认真安排本地区的考务工作日程,严格执行各项会计资格考试考务规则,抓好落实,克服麻痹松懈思想,扎扎实实地完成各项考务工作。无纸化考试考务规则、考场规则、监考规则和突发事件应急预案按照全国会计考办《关于修订印发〈全加会计专业技术资格无纸化考试考务规则〉等文件的通知》(会考〔2015〕6号)有关规定执行。
(八)2016年8月1日前,各市会计考试管理机构应落实好中级资格无纸化考试的考点、考场及机位,将《2016年会计专业技术中级资格无纸化考试考场(点)及考试批次统计表》(见附件3)报省会计考办。
(九)2016年8月1日前,省会计人员服务中心将《2016年度全国会计专业技术资格考试考场设置及试卷预订表(高级)》(见附件4)报省会计考办。
(十)省会计考办在评卷过程中发现雷同试卷的,将组织专家进行甄别和判定。情况属实的,按照《专业技术资格考试违纪违规行为处理规定》(人社部令第12号)处理。
(十一)各市会计考试管理机构要提高服务意识,认真负责,精心准备做好考务工作,确保2016年度会计专业技术资格考试各项工作顺利进行。省会计考办联系人:沈幼华,联系电话:0571-88065091。
附件:1.2016年度会计专业技术资格考试报名条件表
2.2016年度会计专业技术中、高资格考试考务工作日程安排
3.2016年会计专业技术中级资格无纸化考试考场(点)及考试批次统计表(略)
4.2016年度全国会计专业技术资格考试考场设置及试卷预订表(高级)(略)
浙江省财政厅
浙江省人力资源和社会保障厅
2016年1月21日
(此件公开发布)
附件1
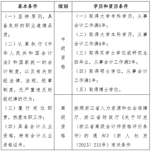
2016年度会计专业技术资格考试报名条件表

说 明
一、报名参加各档次资格考试所规定的开云kaiyun(中国)历(开云kaiyun(中国)位),是指国家教育行政部门认可的开云kaiyun(中国)历(开云kaiyun(中国)位),既包括正规全日制院校财经专业和非财经专业,也包括国家教育行政主管部门承认的成人教育。
二、会计工作年限的计算自实际从事会计工作之日起至2016年底止。会计工作年限,以实际开始从事会计工作和取得会计从业资格证书的后者为计算从事会计工作的开始时间;从事会计工作间断的,以取得会计从业资格证书后的实际从事会计工作时间累计计算。
三、对通过全国统一考试,取得经济、统计、审计专业技术资格的人员,并具备本规定所列的基本条件,均可报名参加相应级别的会计专业技术资格考试。
附件2
2016年度会计专业技术中、高资格考试考务工作日程安排
一、各市会计考试管理机构在2016年3月1日之前公布报名日期、报名方法及报名期间的值班电话。
二、2016年8月1日前,各市会计考试管理机构落实好中级无纸化考试的考点、考场及机位,并将《2016年会计专业技术中级资格无纸化考试考场(点)及考试批次统计表》报省会计考办。进行考试网络环境预测试,完成中级无纸化考试网上预编排考场工作。
8月20日前进行联网模拟测试,包括接收试题、考生答题、考试数据回收的全过程压力测试。完成对中、高级资格考试的考务工作人员的培训等各项考前准备工作,做好防范和打击舞弊活动的各项准备工作,并将值班人员和值班电话报省会计考办。
8月31日开始打印中、高级资格考试准考证。
9月8日前再次对中级资格无纸化考试进行网络测试,对考场网络、服务器、考试机进行检测。完成对中级资格无纸化考试考场(点)的布置工作,进行封场前测试。测试通过后封场。
三、2016年8月1日前,省会计人员服务中心将《2016年度全国会计专业技术资格考试考场设置及试卷预订表(高级)》报省会计考办。
四、2016年10月15日前完成全省评卷工作,各市会计管理机构应指派符合条件、工作认真负责的人员参加评卷工作。
五、2016年11月1日前,各市会计考试管理机构向省会计考办报送2016年度考试工作总结。