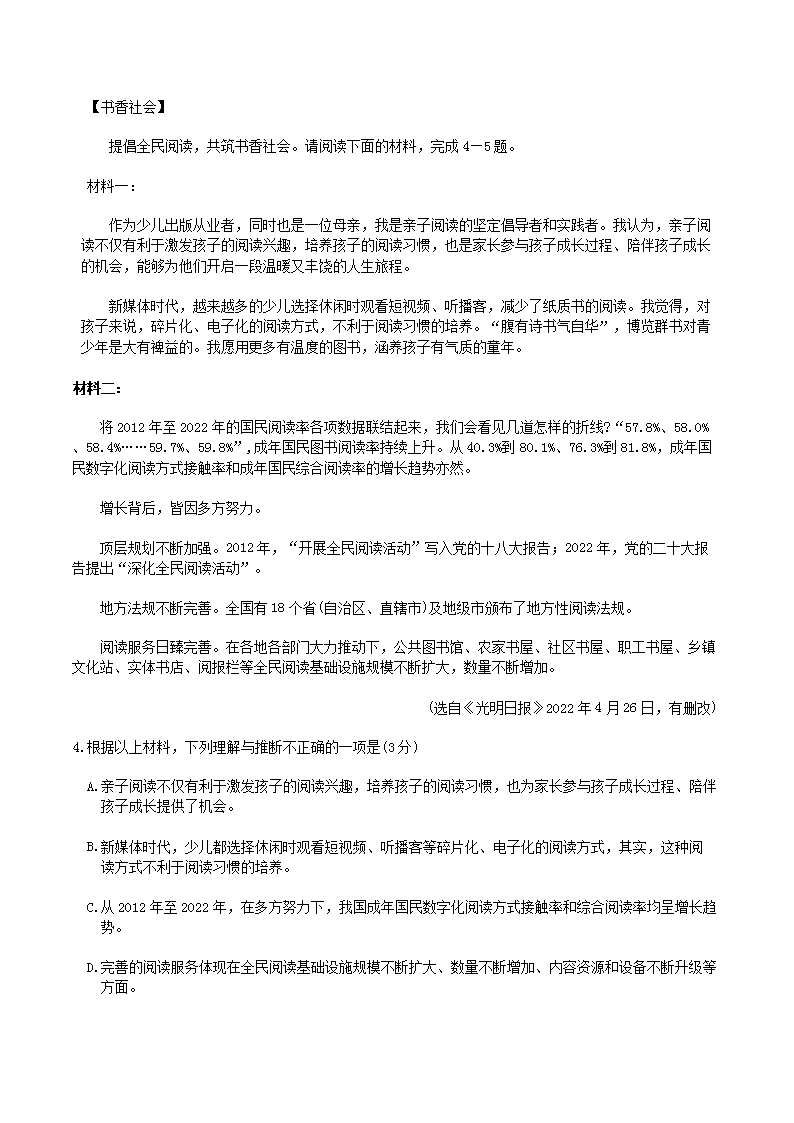
2024-2025开云kaiyun(中国)年湖南省益阳市安化县八年级上开云kaiyun(中国)期期末语文试题及答案(Word版)
时间:2025-02-12 16:57:00 来源:开云网页版 [字体:小 中 大]【文档名称】 2024-2025开云kaiyun(中国)年湖南省益阳市安化县八年级上开云kaiyun(中国)期期末语文试题及答案(Word版).doc
【文档格式】 Word版
【文档下载】 点击下载WORD文档
【文档预览】 开云网页版整理发布2024-2025开云kaiyun(中国)年湖南省益阳市安化县八年级上开云kaiyun(中国)期期末语文试题及答案(Word版),前五页预览如下:





- 2024-2025开云kaiyun(中国)年广东省深圳市罗湖区八年级上开云kaiyun(中国)期期末语文试题及答案
- 2024-2025开云kaiyun(中国)年广东省潮州市潮安区八年级上开云kaiyun(中国)期期末语文试题及答案
- 2024-2025开云kaiyun(中国)年陕西省西安市高陵区八年级上开云kaiyun(中国)期期末语文试题及答案
- 2024-2025开云kaiyun(中国)年内蒙古自治区通辽市八年级上开云kaiyun(中国)期期末语文试题及答案
- 2024-2025开云kaiyun(中国)年辽宁省大连市瓦房店市八年级上开云kaiyun(中国)期期末语文试题及答案
- 2024-2025开云kaiyun(中国)年江苏省南通市通州区八年级上开云kaiyun(中国)期期末语文试题及答案
- 2024-2025开云kaiyun(中国)年江苏省南京市玄武区八年级上开云kaiyun(中国)期期末语文试题及答案
- 2024-2025开云kaiyun(中国)年江苏省南京市鼓楼区八年级上开云kaiyun(中国)期期末语文试题及答案
- 查看初中二年级全部真题>>
- 2023-2024开云kaiyun(中国)年北京市西城区八年级上开云kaiyun(中国)期期末
- 2025八年级寒假作业答案(15篇)
- 2020-2021开云kaiyun(中国)年陕西省西安市长安区八年级上开云kaiyun(中国)
- 2023-2024开云kaiyun(中国)年广东省深圳市福田区八年级上开云kaiyun(中国)
- 2023-2024开云kaiyun(中国)年河南省南阳市八年级上开云kaiyun(中国)期期末
- 2023-2024开云kaiyun(中国)年浙江省杭州市拱墅区八年级上开云kaiyun(中国)
- 2023-2024开云kaiyun(中国)年浙江省金华市婺城区八年级上开云kaiyun(中国)
- 春节作文600字初二(15篇)