2022-2023开云kaiyun(中国)年辽宁省沈阳市法库县四年级下开云kaiyun(中国)期期末科开云kaiyun(中国)真题及答案(Word版)
时间:2025-01-26 12:25:00 来源:开云网页版 [字体:小 中 大]【文档名称】 2022-2023开云kaiyun(中国)年辽宁省沈阳市法库县四年级下开云kaiyun(中国)期期末科开云kaiyun(中国)真题及答案(Word版).doc
【文档格式】 Word版
【文档下载】 点击下载WORD文档
【文档预览】 开云网页版整理发布2022-2023开云kaiyun(中国)年辽宁省沈阳市法库县四年级下开云kaiyun(中国)期期末科开云kaiyun(中国)真题及答案(Word版),前五页预览如下:





- 2022-2023开云kaiyun(中国)年山东省烟台市龙口市西城区四年级下开云kaiyun(中国)期期中语文真题及答案
- 2022-2023开云kaiyun(中国)年山东省烟台市龙口市四年级下开云kaiyun(中国)期期末数开云kaiyun(中国)真题及答案
- 2022-2023开云kaiyun(中国)年山东省烟台市龙口市四年级下开云kaiyun(中国)期期末科开云kaiyun(中国)真题及答案
- 2022-2023开云kaiyun(中国)年山东省烟台市龙口市四年级下开云kaiyun(中国)期期末道德与法治真题及答案
- 2022-2023开云kaiyun(中国)年山东省烟台市龙口市四年级上开云kaiyun(中国)期期末语文真题及答案
- 2024-2025开云kaiyun(中国)年山东省青岛市平度市四年级上开云kaiyun(中国)期期中数开云kaiyun(中国)真题及答案
- 2022-2023开云kaiyun(中国)年浙江省嘉兴市南湖区四年级下开云kaiyun(中国)期期末科开云kaiyun(中国)真题及答案
- 2022-2023开云kaiyun(中国)年辽宁省沈阳市铁西区四年级下开云kaiyun(中国)期期末科开云kaiyun(中国)真题及答案
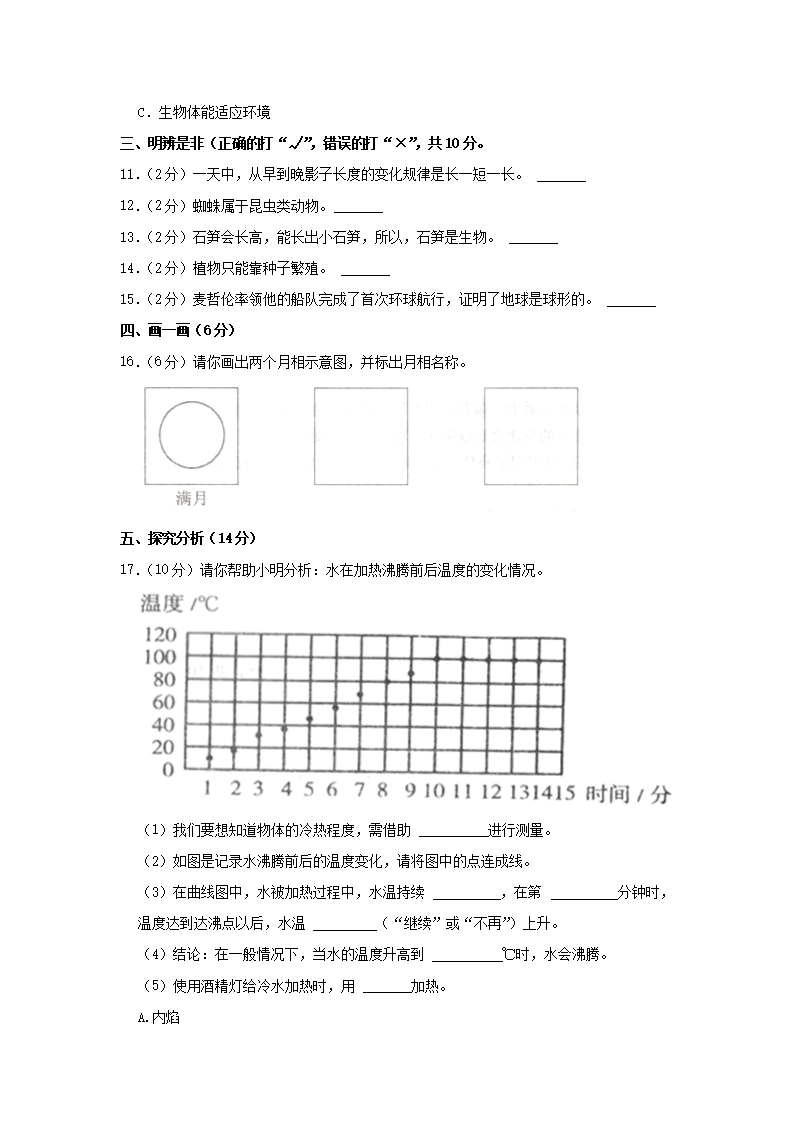
- 查看小开云kaiyun(中国)四年级全部真题>>