2021-2022开云kaiyun(中国)年江苏省南通高二上开云kaiyun(中国)期生物期末考试题及答案(Word版)
时间:2025-01-24 16:41:00 来源:开云网页版 [字体:小 中 大]【文档名称】 2021-2022开云kaiyun(中国)年江苏省南通高二上开云kaiyun(中国)期生物期末考试题及答案(Word版).doc
【文档格式】 Word版
【文档下载】 点击下载WORD文档
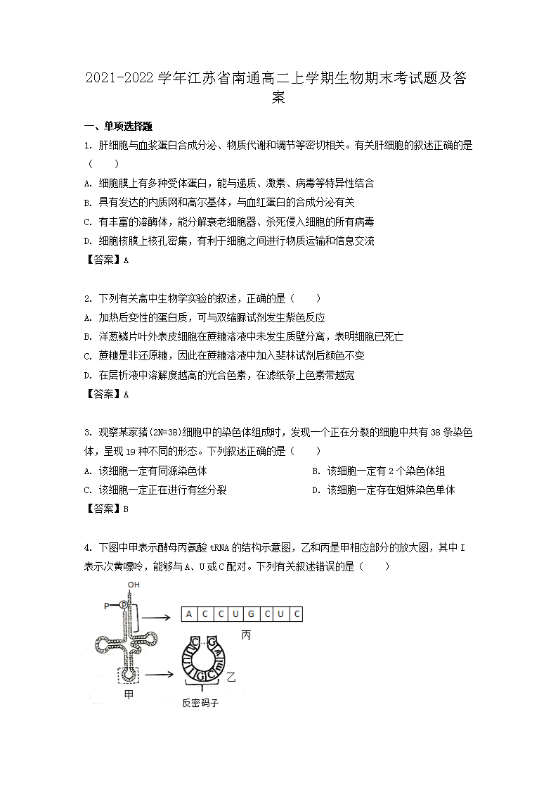
【文档预览】 开云网页版整理发布2021-2022开云kaiyun(中国)年江苏省南通高二上开云kaiyun(中国)期生物期末考试题及答案(Word版),前五页预览如下:





- 2022-2023开云kaiyun(中国)年江苏省高二下开云kaiyun(中国)期生物期中考试题及答案
- 2022-2023开云kaiyun(中国)年江苏省高二下开云kaiyun(中国)期生物期末考试题及答案
- 2021-2022开云kaiyun(中国)年江苏省南通高二上开云kaiyun(中国)期生物期中考试题及答案
- 2021-2022开云kaiyun(中国)年江苏省南通高二上开云kaiyun(中国)期生物9月月考试题及答案
- 2021-2022开云kaiyun(中国)年江苏省南京高二上开云kaiyun(中国)期生物期中考试题及答案
- 2021-2022开云kaiyun(中国)年江苏省南京高二上开云kaiyun(中国)期生物期末考试题及答案
- 2021-2022开云kaiyun(中国)年江苏省南京高二上开云kaiyun(中国)期生物9月月考试题及答案
- 2021-2022开云kaiyun(中国)年江苏省高二下开云kaiyun(中国)期生物期中考试题及答案
- 查看高二全部真题>>
 
