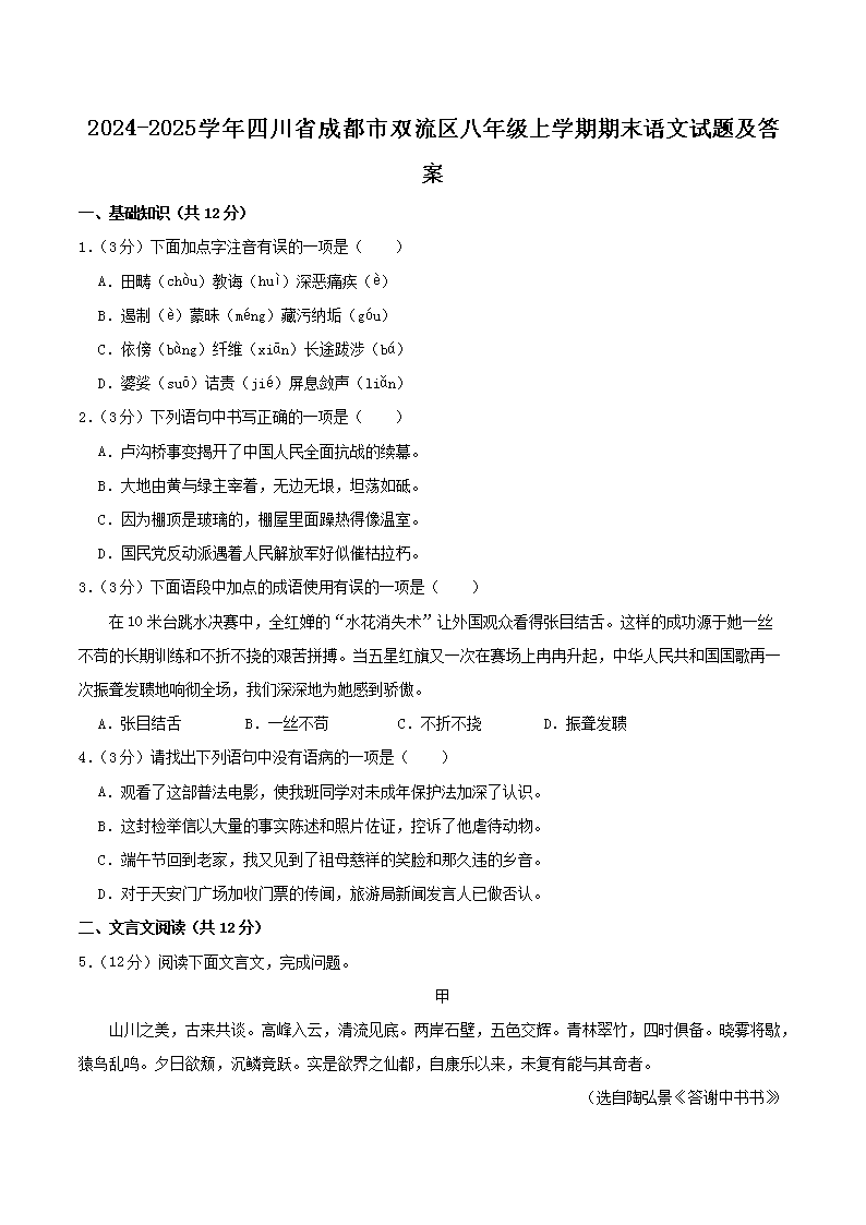
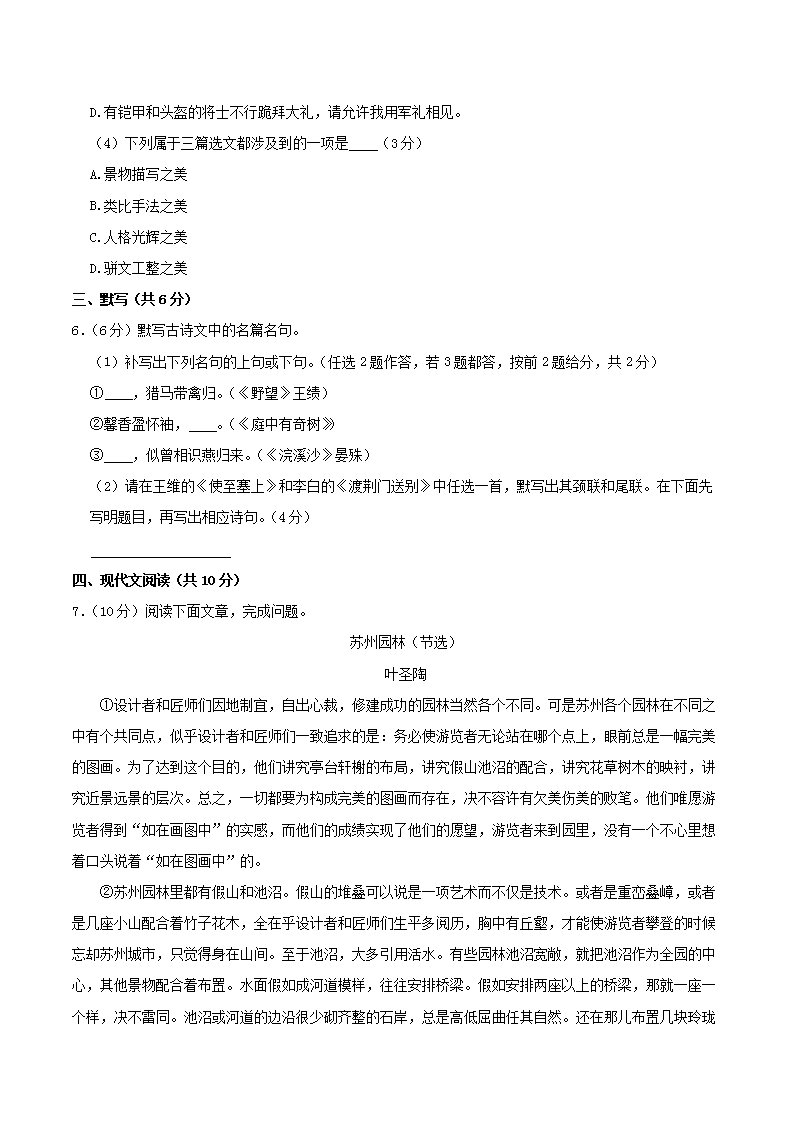
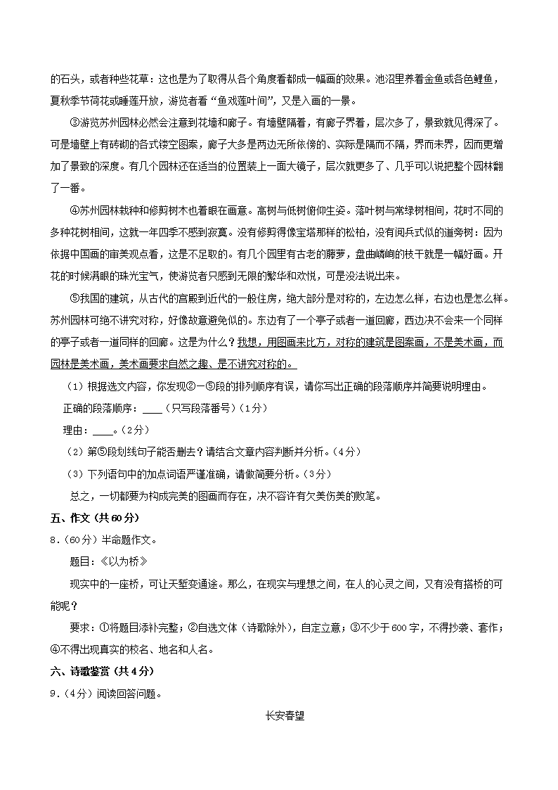
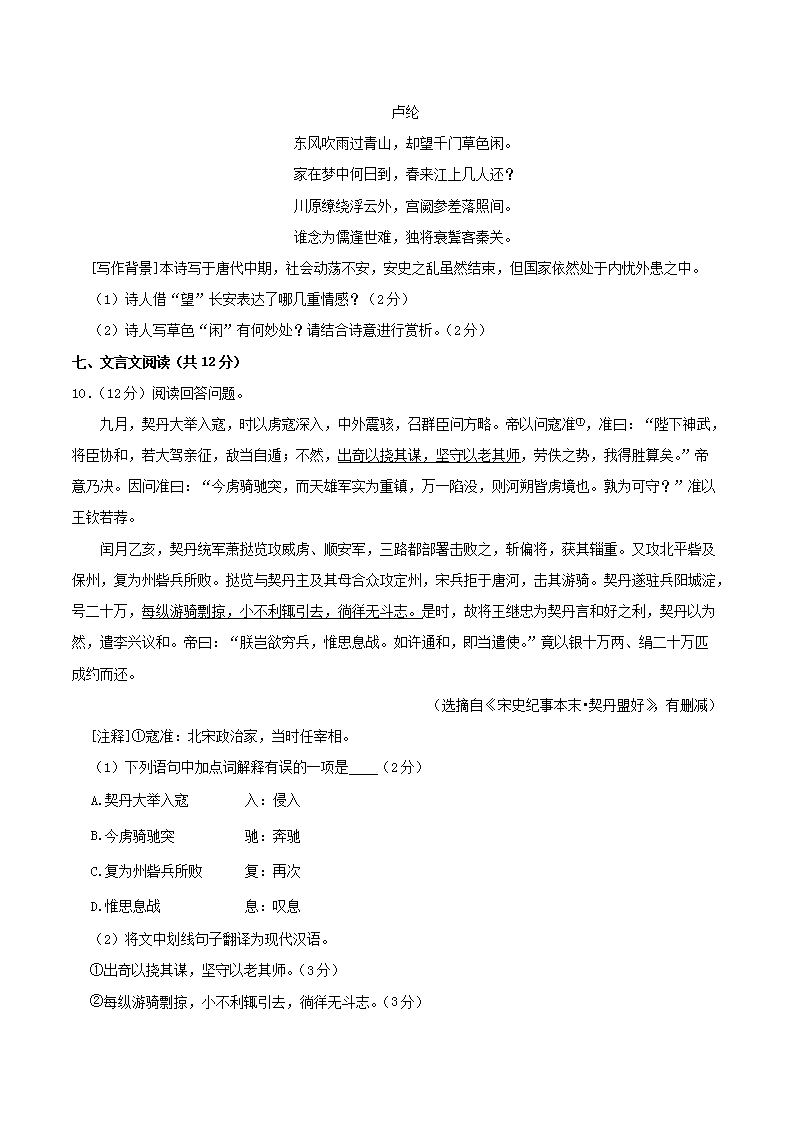
2024-2025开云kaiyun(中国)年四川省成都市双流区八年级上开云kaiyun(中国)期期末语文试题及答案(Word版)
时间:2025-01-21 17:52:00 来源:开云网页版 [字体:小 中 大]【文档名称】 2024-2025开云kaiyun(中国)年四川省成都市双流区八年级上开云kaiyun(中国)期期末语文试题及答案(Word版).doc
【文档格式】 Word版
【文档下载】 点击下载WORD文档
【文档预览】 开云网页版整理发布2024-2025开云kaiyun(中国)年四川省成都市双流区八年级上开云kaiyun(中国)期期末语文试题及答案(Word版),前五页预览如下:





- 2024-2025开云kaiyun(中国)年云南省昆明市西山区八年级上开云kaiyun(中国)期期末语文试题及答案
- 2024-2025开云kaiyun(中国)年江苏省扬州市江都区八年级上开云kaiyun(中国)期期末语文试题及答案
- 2024-2025开云kaiyun(中国)年江苏省盐城市大丰区八年级上开云kaiyun(中国)期期末语文试题及答案
- 2024-2025开云kaiyun(中国)年湖南省株洲市荷塘区八年级上开云kaiyun(中国)期期末语文试题及答案
- 2024-2025开云kaiyun(中国)年河南省信阳市罗山县八年级上开云kaiyun(中国)期期末语文试题及答案
- 2024-2025开云kaiyun(中国)年广东省阳江市阳东区八年级上开云kaiyun(中国)期期末语文试题及答案
- 2024-2025开云kaiyun(中国)年甘肃省武威市凉州区八年级上开云kaiyun(中国)期期末语文试题及答案
- 2023-2024开云kaiyun(中国)年重庆市长寿区八年级上开云kaiyun(中国)期期末数开云kaiyun(中国)试题及答案
- 查看初中二年级全部真题>>
- 2023-2024开云kaiyun(中国)年北京市西城区八年级上开云kaiyun(中国)期期末
- 2020-2021开云kaiyun(中国)年陕西省西安市长安区八年级上开云kaiyun(中国)
- 2023-2024开云kaiyun(中国)年广东省深圳市福田区八年级上开云kaiyun(中国)
- 2023-2024开云kaiyun(中国)年河南省南阳市八年级上开云kaiyun(中国)期期末
- 2023-2024开云kaiyun(中国)年浙江省金华市婺城区八年级上开云kaiyun(中国)
- 2023-2024开云kaiyun(中国)年浙江省杭州市拱墅区八年级上开云kaiyun(中国)
- 2023-2024开云kaiyun(中国)年湖北省武汉市青山区八年级上开云kaiyun(中国)
- 2023-2024开云kaiyun(中国)年山东省潍坊市诸城市八年级上开云kaiyun(中国)