2023-2024开云kaiyun(中国)年河北石家庄新乐市七年级上册数开云kaiyun(中国)期末试卷及答案(Word版)
时间:2025-01-21 17:12:00 来源:开云网页版 [字体:小 中 大]【文档名称】 2023-2024开云kaiyun(中国)年河北石家庄新乐市七年级上册数开云kaiyun(中国)期末试卷及答案(Word版).doc
【文档格式】 Word版
【文档下载】 点击下载WORD文档
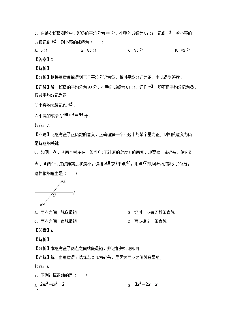
【文档预览】 开云网页版整理发布2023-2024开云kaiyun(中国)年河北石家庄新乐市七年级上册数开云kaiyun(中国)期末试卷及答案(Word版),前五页预览如下:





- 2023-2024开云kaiyun(中国)年河北石家庄桥西区七年级上册数开云kaiyun(中国)期末试卷及答案B卷
- 2023-2024开云kaiyun(中国)年河北石家庄桥西区七年级上册数开云kaiyun(中国)期末试卷及答案A卷
- 2022-2023开云kaiyun(中国)年四川自贡七年级下册历史期末考试卷及答案
- 2022-2023开云kaiyun(中国)年四川宜宾叙州区七年级下册历史期末考试卷及答案
- 2022-2023开云kaiyun(中国)年四川遂宁射洪市七年级下册历史期末考试卷及答案
- 2022-2023开云kaiyun(中国)年四川绵阳江油市七年级下册历史3月月考试卷及答案
- 2022-2023开云kaiyun(中国)年四川广元朝天区七年级下册历史第一次月考试卷及答案
- 2022-2023开云kaiyun(中国)年四川德阳中江县七年级下册历史第一次月考试卷及答案
- 查看初中一年级全部真题>>