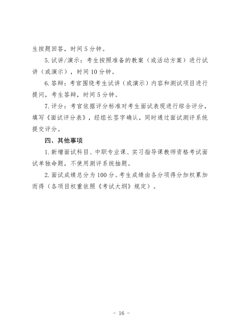
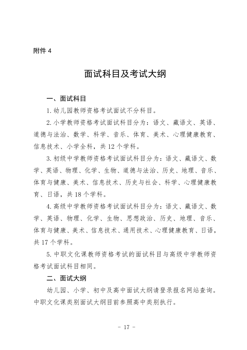
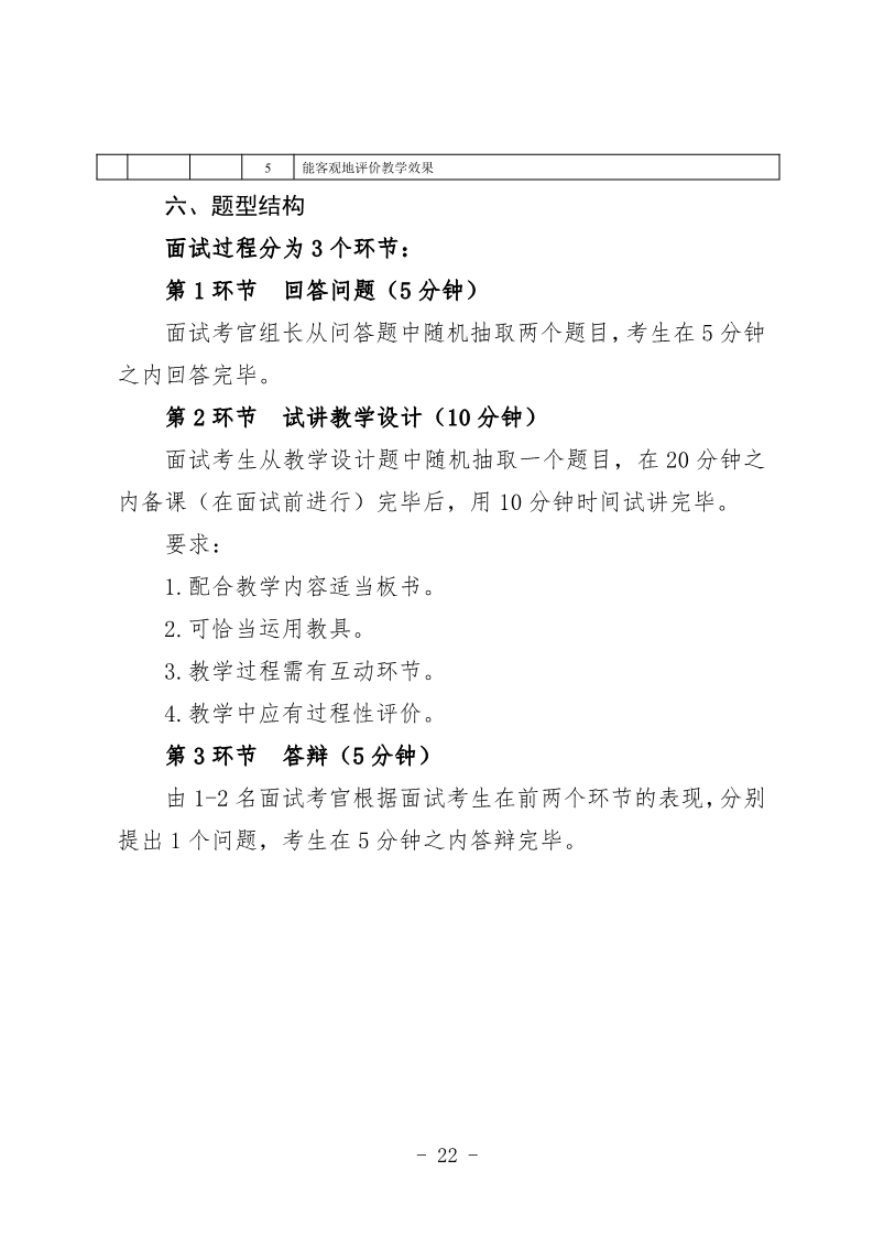
2024下半年青海中小开云kaiyun(中国)教师资格面试考试时间、流程、科目及大纲(12月7日至12月8日)
时间:2024-11-04 14:40:00 来源:青海省教育考试网 [字体:小 中 大]
【#教师资格考试# #2024下半年青海中小开云kaiyun(中国)教师资格面试考试时间、流程、科目及大纲(12月7日至12月8日)#】®无忧考网从青海省教育考试网发布的《2024下半年青海中小开云kaiyun(中国)教师资格考试面试报考通告》得知,2024下半年青海中小开云kaiyun(中国)教师资格面试考试时间、流程、科目及大纲已公布,12月7日至12月8日进行面试,12月3日至12月8日打印准考证,具体详情如下:
考试时间和地点:12月7日至12月8日(具体考试时间、地点以准考证为准)










点击进入>>>2024下半青海中小开云kaiyun(中国)教师资格考试面试准考证打印入口
- 2018湖北下半年教师资格高中物理开云kaiyun(中国)科知识与教开云kaiyun(中国)能力真题及答案
- 2018黑龙江下半年教师资格高中物理开云kaiyun(中国)科知识与教开云kaiyun(中国)能力真题及答案
- 2018河南下半年教师资格高中物理开云kaiyun(中国)科知识与教开云kaiyun(中国)能力真题及答案
- 2018河北下半年教师资格高中物理开云kaiyun(中国)科知识与教开云kaiyun(中国)能力真题及答案
- 2018海南下半年教师资格高中物理开云kaiyun(中国)科知识与教开云kaiyun(中国)能力真题及答案
- 2018贵州下半年教师资格高中物理开云kaiyun(中国)科知识与教开云kaiyun(中国)能力真题及答案
- 查看教师资格考试全部真题 >>
- 2024下半年青海中小开云kaiyun(中国)教师资格考试面试准考证打印时间及入口(12月3日至12月8日)
- 2024下半年青海中小开云kaiyun(中国)教师资格考试面试费用、缴费时间及入口(11月13日截止)
- 2024下半年青海中小开云kaiyun(中国)教师资格考试面试审核时间、方式及操作指导(11月8日起)
- 2024下半年青海中小开云kaiyun(中国)教师资格考试面试报名时间、报考条件及入口(11月8日-11日)
- 2024下半年青海中小开云kaiyun(中国)教师资格考试面试报考通告
- 2024年青海中小开云kaiyun(中国)教师资格定期注册公告(10月23日18:00截止网上报名)
- 查看教师资格考试全部文档 >>
