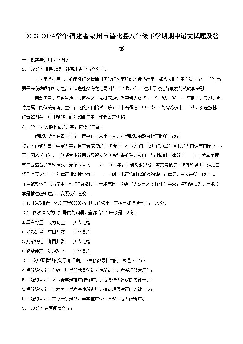
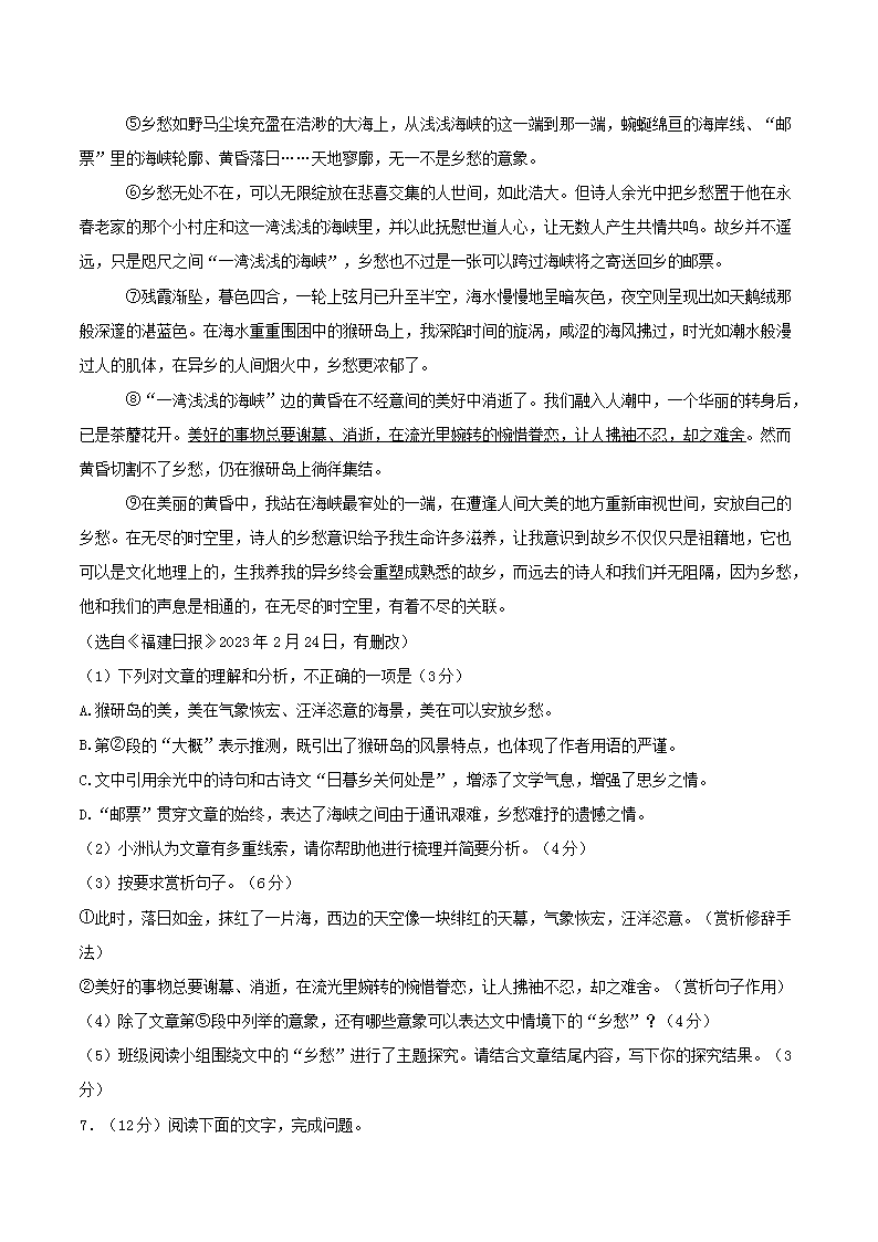
2023-2024开云kaiyun(中国)年福建省泉州市德化县八年级下开云kaiyun(中国)期期中语文试题及答案(Word版)
时间:2024-09-23 17:17:00 来源:开云网页版 [字体:小 中 大]【文档名称】 2023-2024开云kaiyun(中国)年福建省泉州市德化县八年级下开云kaiyun(中国)期期中语文试题及答案(Word版).doc
【文档格式】 Word版
【文档下载】 点击下载WORD文档
【文档预览】 开云网页版整理发布2023-2024开云kaiyun(中国)年福建省泉州市德化县八年级下开云kaiyun(中国)期期中语文试题及答案(Word版),前五页预览如下:





- 2023-2024开云kaiyun(中国)年山东省潍坊市昌乐县八年级上开云kaiyun(中国)期期中语文试题及答案
- 2023-2024开云kaiyun(中国)年山东省济宁市邹城市八年级上开云kaiyun(中国)期期中语文试题及答案
- 2023-2024开云kaiyun(中国)年山东省济南市章丘区八年级下开云kaiyun(中国)期期中语文试题及答案
- 2023-2024开云kaiyun(中国)年江苏省徐州市睢宁县八年级下开云kaiyun(中国)期期中语文试题及答案
- 2023-2024开云kaiyun(中国)年江苏省南通市八年级下开云kaiyun(中国)期期中语文试题及答案
- 2023-2024开云kaiyun(中国)年吉林省松原市乾安县八年级下开云kaiyun(中国)期期中语文试题及答案
- 2023-2024开云kaiyun(中国)年海南省海口市八年级下开云kaiyun(中国)期期中语文试题及答案
- 2023-2024开云kaiyun(中国)年广东省惠州市龙门县八年级下开云kaiyun(中国)期期中语文试题及答案
- 查看初中二年级全部真题>>
- 2020-2021开云kaiyun(中国)年辽宁省沈阳市新民市八年级下开云kaiyun(中国)
- 2021-2022开云kaiyun(中国)年云南省昭通市鲁甸县八年级上开云kaiyun(中国)
- 2020-2021开云kaiyun(中国)年江苏省淮安市盱眙县八年级上开云kaiyun(中国)
- 2020-2021开云kaiyun(中国)年湖南省株洲市天元区八年级下开云kaiyun(中国)
- 2020-2021开云kaiyun(中国)年湖南省娄底市双峰县八年级下开云kaiyun(中国)
- 2020-2021开云kaiyun(中国)年四川省宜宾市江安县八年级下开云kaiyun(中国)
- 2021-2022开云kaiyun(中国)年山东省临沂市临沭县八年级上开云kaiyun(中国)
- 2020-2021开云kaiyun(中国)年广西梧州市岑溪市八年级下开云kaiyun(中国)期