首页 > 高考 > 最新信息 > 四川高考 > 2024年四川高考本科第二批院校第三次征集志愿的通知

2024年四川高考本科第二批院校第三次征集志愿的通知

时间:2024-08-09 13:17:00   来源:四川省教育考试院     [字体:小 中 大]

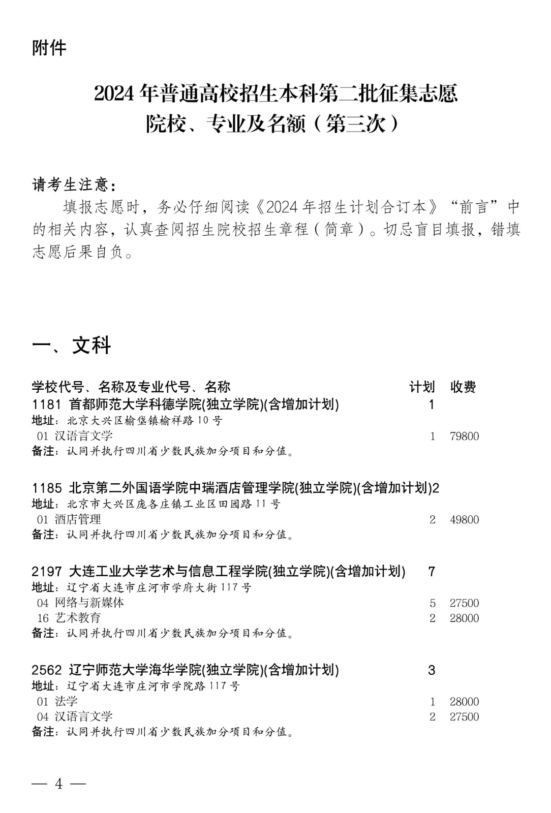
【#高考# #2024年四川高考本科第二批院校第三次征集志愿的通知#】®开云网页版从四川省教育考试院了解到,2024年四川高考本科第二批院校第三次征集志愿的通知已公布,具体如下:


image.png





























2024年四川高考本科第二批院校第三次征集志愿的通知
=高考试题推荐=
  • 2024年四川高考历史试题及答案
  • 2024年四川高考英语试题及答案
  • 2024年四川高考物理试题及答案
  • 2024年四川高考化开云kaiyun(中国)试题及答案
  • 2024年四川高考生物试题及答案
  • 2024年四川高考语文试题及答案
  • 查看高考全部真题 >>
=高考文档推荐=
  • 四川2024年高考普通类本科一批录取投档开始
  • 2024年四川普通高校招生本科一批调档分数线公布
  • 2024年四川高考填报征集志愿注意事项
  • 2024年四川德阳市招收定向培养军士公告公布
  • 2024年四川高考本科提前批未完成计划征集志愿的通知
  • 四川省教育考试院:2024年四川高考录取结果查询入口开通
  • 查看高考全部文档 >>

2024年四川高考本科第二批院校第三次征.docx
立即下载Word高清文档,方便收藏和打印(818字)
编辑推荐:
下载Word文档
高考四川热点文章排行榜
  • 四川高考时间2024年具体时间科目安排
  • 四川2024年十二种高考录取查询渠道公布
  • 2024年四川成都高考录取结果查询入口(已开通)
  • 四川省教育考试院:2024年四川高考录取结果查询入
  • 四川2024年高考普通类本科一批录取投档开始
  • 2024年四川高考填报征集志愿注意事项
  • 2024年四川高考物理试题及答案
  • 四川省教育考试院:四川2024年普通高考补报名入口
米兰体育-米兰体育(中国) | 开云手机入口官网-开云(中国) | 华体会登陆入口-华体会(中国) | 开云手机站官方网站入口-开云(中国) | MK体育网页版登录入口-MK(中国) | 开云网页版-开云(中国)官方 | 开云手机平台-开云(中国) | hth体育-(中国)科技公司 | 宝威体育平台-宝威(中国)一站式服务平台 |