首页 > 中考 > 真题题库 > 山东中考 > 临沂中考 > 2024年山东临沂中考语文试题及答案

2024年山东临沂中考语文试题及答案(Word版)

时间:2024-06-18 14:41:00   来源:开云网页版     [字体:小 中 大]

【文档名称】 2024年山东临沂中考语文试题及答案(Word版).doc

【文档格式】 Word版

【文档下载】 点击下载WORD文档

【文档预览】 开云网页版整理发布2024年山东临沂中考语文试题及答案(Word版),前五页预览如下:


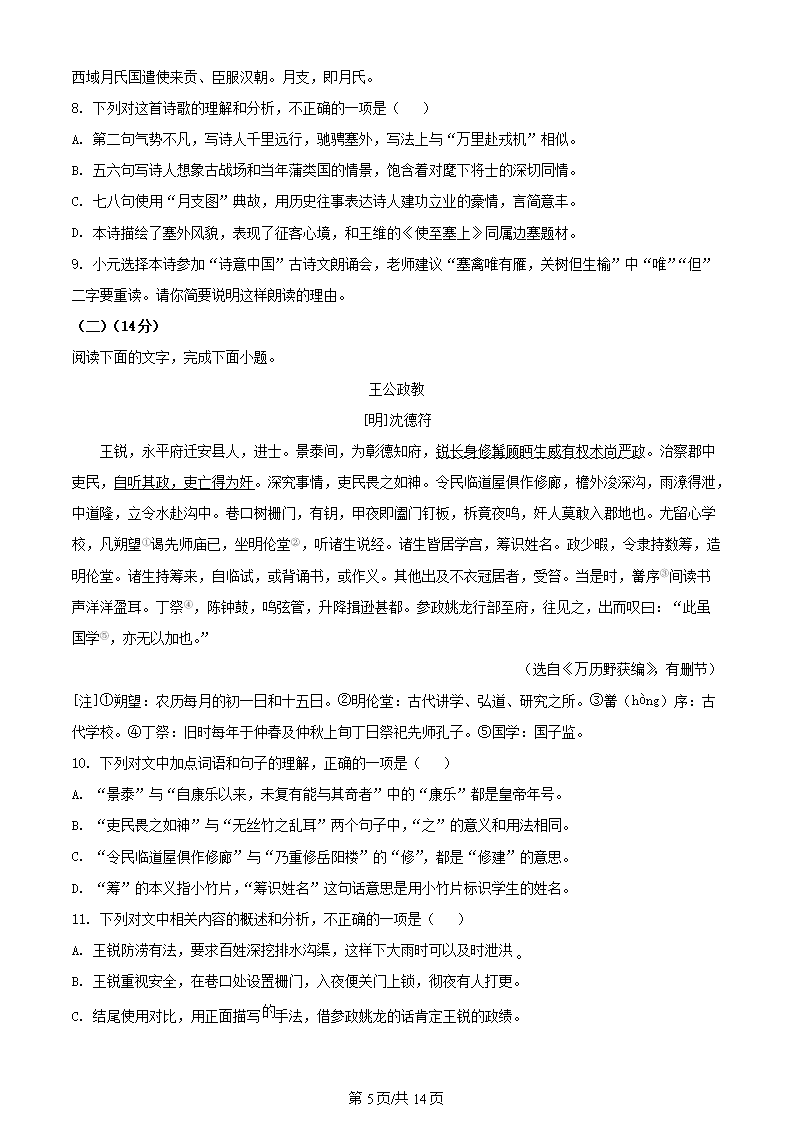
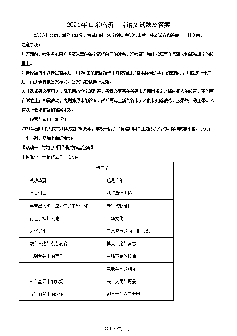
2024年山东临沂中考语文试题及答案.doc
立即下载Word高清文档,方便收藏和打印
编辑推荐:
下载Word文档
=中考试题推荐=
  • 2024年山东临沂中考数开云kaiyun(中国)试题及答案
  • 2023年山东临沂中考道德与法治试题及答案
  • 2023年山东临沂中考化开云kaiyun(中国)试题及答案A卷
  • 2023年山东临沂中考英语试题及答案A卷
  • 2023年山东临沂中考语文试题及答案
  • 2023年山东临沂中考历史试题及答案A卷
  • 2023年山东临沂中考地理试题及答案
  • 2023年山东临沂中考数开云kaiyun(中国)试题及答案A卷
  • 查看中考全部真题>>
中考山东热点文章排行榜
  • 山东青岛中考时间2024年时间表(6月13日至16
  • 2024年山东青岛中考时间及考试科目原始分值公布
  • 2024年山东枣庄中考时间:6月13日-6月15日
  • 山东青岛2024年中考时间及科目安排公布
  • 2024年山东淄博中考时间及科目(6月14日-6月
  • 2024年山东烟台中考时间及科目:6月13日至15
  • 2024年山东济南中考时间:6月12日至6月15日
  • 2024年山东东营中考时间及科目安排(6月12日至
米兰体育-米兰体育(中国) | 开云手机入口官网-开云(中国) | 华体会登陆入口-华体会(中国) | 开云手机站官方网站入口-开云(中国) | MK体育网页版登录入口-MK(中国) | 开云网页版-开云(中国)官方 | 开云手机平台-开云(中国) | hth体育-(中国)科技公司 | 宝威体育平台-宝威(中国)一站式服务平台 |