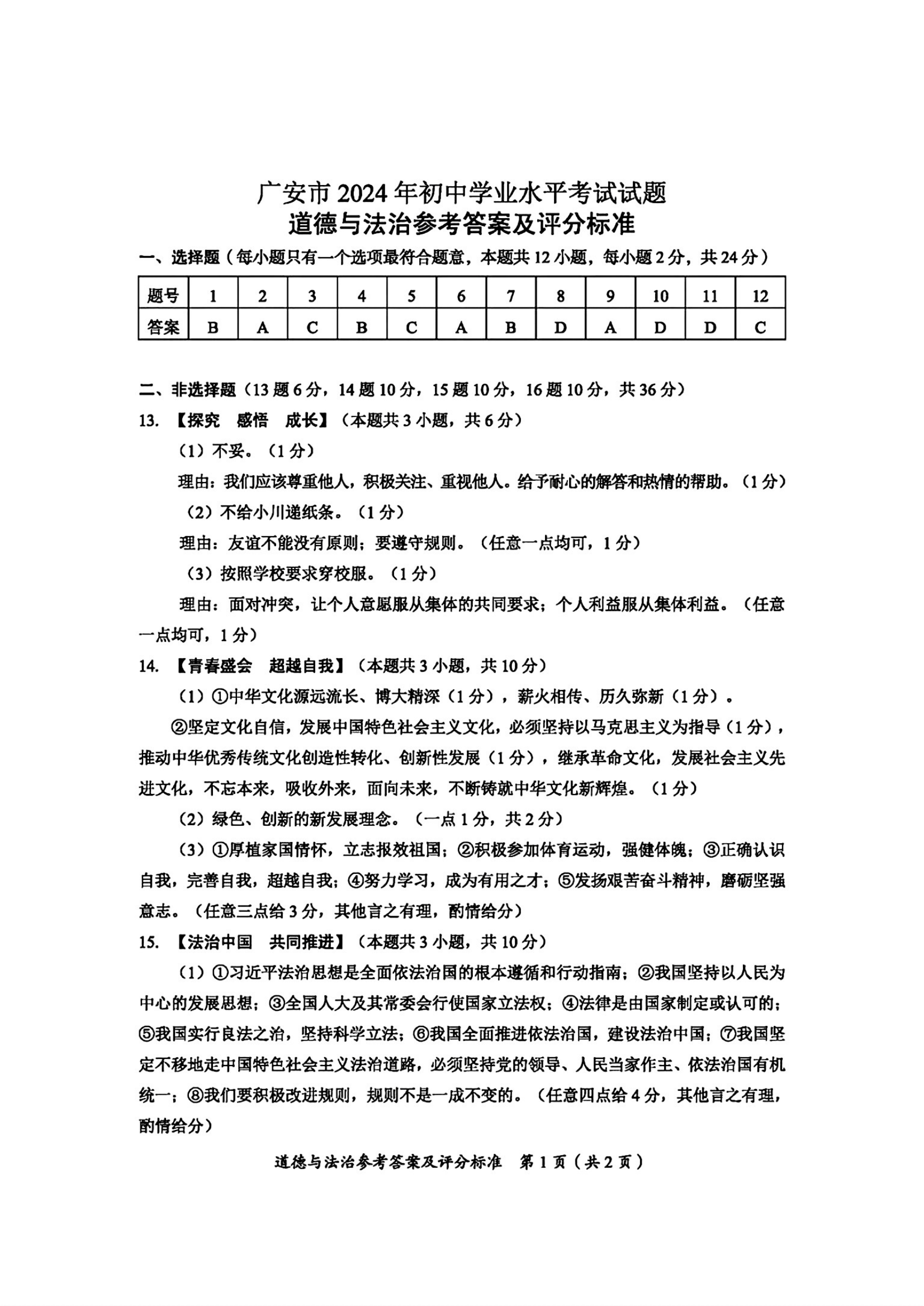
2024年四川广安中考政治真题及答案(图片版)

时间:2024-06-17 12:33:00   来源:开云网页版     [字体: ]

【文档名称】 2024年四川广安中考政治真题及答案(图片版).doc

【文档格式】 图片版

【文档下载】 点击下载WORD文档

【文档预览】 开云网页版整理发布2024年四川广安中考政治真题及答案(图片版),前五页预览如下: