首页
>
高考
>
最新信息
>
山东高考
>
2024年山东普通高校招生考试政策百问百答公布
2024年山东普通高校招生考试政策百问百答公布
时间:2024-04-23 17:26:00 来源:山东省教育招生考试院 [字体:
小
中
大
]
【#
高考
# #
2024年山东普通高校招生考试政策百问百答公布
#】
®
开云网页版
从山东省教育招生考试院获悉,2024年山东普通高校招生考试政策百问百答已公布,具体详情如下:
=高考试题推荐=
2024年山东普通高中开云kaiyun(中国)业水平选择性考试地理真题及答案
2024年山东普通高中开云kaiyun(中国)业水平选择性考试化开云kaiyun(中国)真题及答案
2024年山东普通高中开云kaiyun(中国)业水平选择性考试历史真题及答案
2024年山东普通高中开云kaiyun(中国)业水平选择性考试物理真题及答案
2024年山东普通高中开云kaiyun(中国)业水平选择性考试政治真题及答案
2024年山东普通高中开云kaiyun(中国)业水平等级考试生物真题及答案
查看高考全部真题 >>
=高考文档推荐=
山东报考2025年少数民族高层次骨干人才计划有关事项的说明
2024年山东高考普通类特殊类型批、普通类常规批第1次志愿录取结果今天16:00后可查
2024年山东高考艺术类本科提前批第一次志愿录取结果查询入口开通
山东省教育招生考试院:2024年山东高考录取结果查询时间及入口(7月11日开始)
2024年山东济南高考录取结果查询时间及入口(7月11日开始)
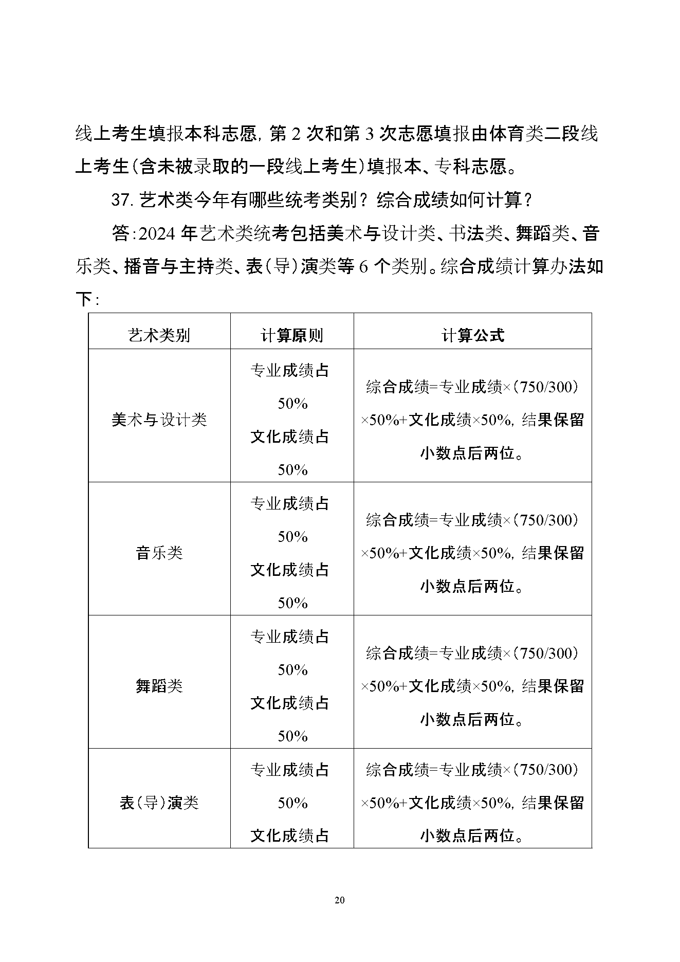
2024年山东滨州高考录取结果查询时间及入口(7月11日开始)
查看高考全部文档 >>
2024年山东普通高校招生考试政策百问百.docx
立即下载Word高清文档,方便收藏和打印(3932字)
编辑推荐:
下载Word文档
高考山东热点文章排行榜
山东报考2025年少数民族高层次骨干人才计划有关事
米兰体育-米兰体育(中国)
|
开云手机入口官网-开云(中国)
|
华体会登陆入口-华体会(中国)
|
开云手机站官方网站入口-开云(中国)
|
MK体育网页版登录入口-MK(中国)
|
开云网页版-开云(中国)官方
|
开云手机平台-开云(中国)
|
hth体育-(中国)科技公司
|
宝威体育平台-宝威(中国)一站式服务平台
|