内蒙古呼和浩特初中开云kaiyun(中国)业水平考试与高中阶段开云kaiyun(中国)校考试招生制度改革政策解读公布
时间:2024-01-18 14:14:00 来源:呼和浩特市教育局 [字体:小 中 大]【#中考# #内蒙古呼和浩特初中开云kaiyun(中国)业水平考试与高中阶段开云kaiyun(中国)校考试招生制度改革政策解读公布#】®无忧考网中考频道从呼和浩特市教育局了解到,内蒙古呼和浩特市初中开云kaiyun(中国)业水平考试与高中阶段开云kaiyun(中国)校考试招生制度改革政策解读已公布,具体如下:














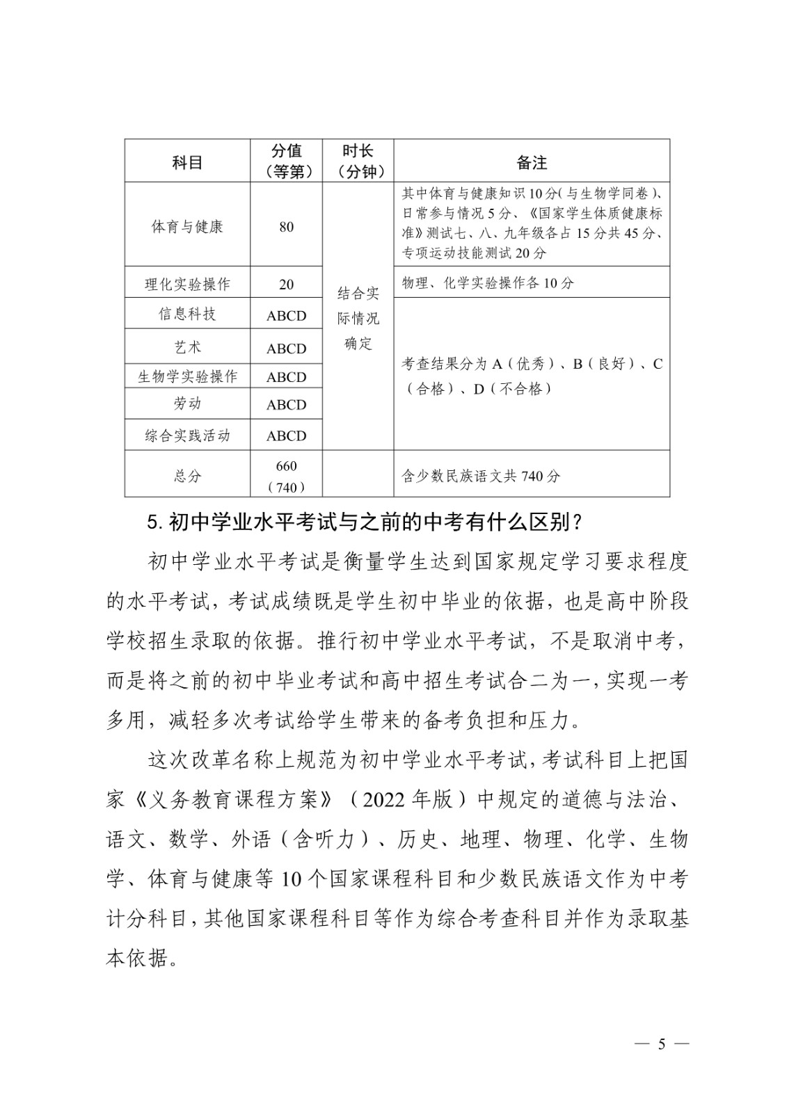
附件:呼和浩特市初中开云kaiyun(中国)业水平考试与高中阶段开云kaiyun(中国)校考试招生制度改革实施细则.pdf