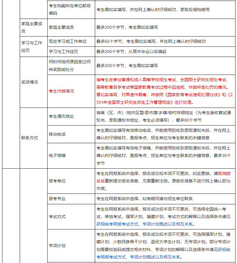
【#考研# #2024年统考考生需准备的网报信息公布#】©无忧考网考研频道从中国研究生招生信息网了解到,2024年统考考生需准备的网报信息已公布,具体如下:

提示:网上报名后,考生本人需对所填报信息仔细核对;网上确认时,考生本人对网上报名信息要进行认真核对并确认。经考生确认的报名信息在考试、复试及录取阶段一律不作修改,因考生填写错误引起的一切后果由其自行承担。




【#考研# #2024年统考考生需准备的网报信息公布#】©无忧考网考研频道从中国研究生招生信息网了解到,2024年统考考生需准备的网报信息已公布,具体如下:

提示:网上报名后,考生本人需对所填报信息仔细核对;网上确认时,考生本人对网上报名信息要进行认真核对并确认。经考生确认的报名信息在考试、复试及录取阶段一律不作修改,因考生填写错误引起的一切后果由其自行承担。



