2023年湖北恩施州中考语文真题及答案(Word版)

时间:2023-07-13 15:38:00   来源:开云网页版     [字体: ]

【文档名称】 2023年湖北恩施州中考语文真题及答案(Word版).doc

【文档格式】 Word版

【文档下载】 点击下载WORD文档

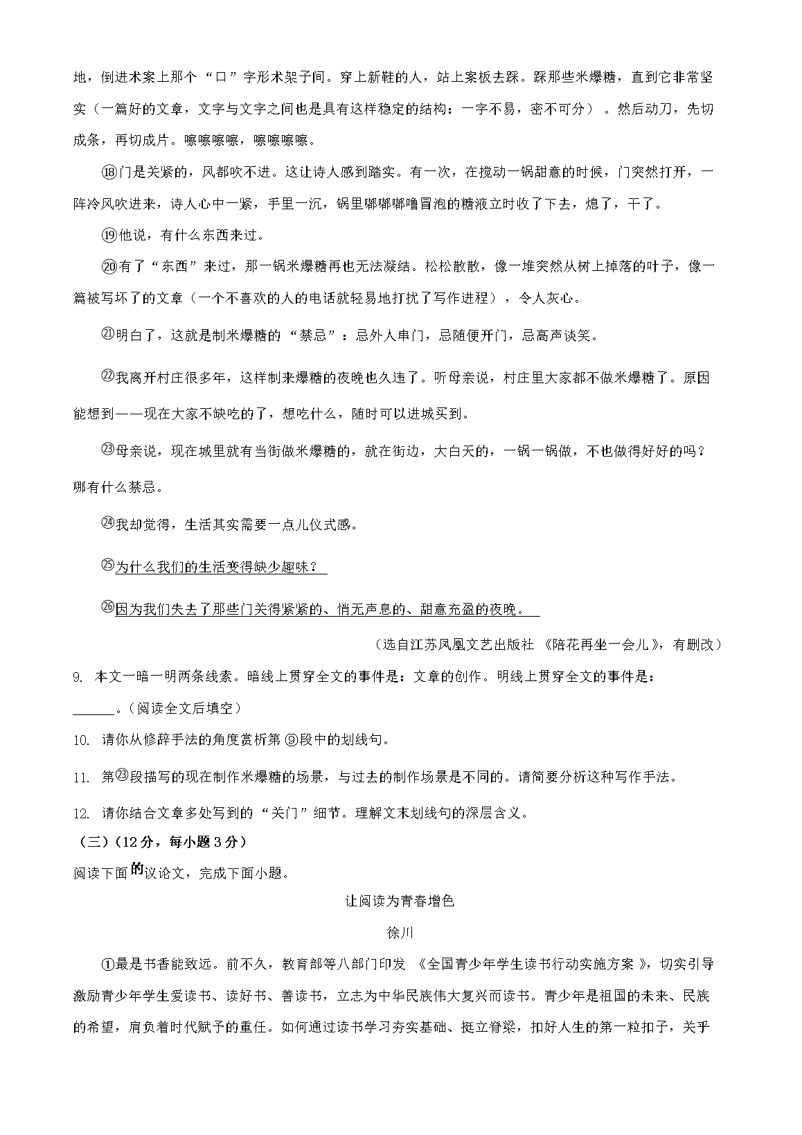
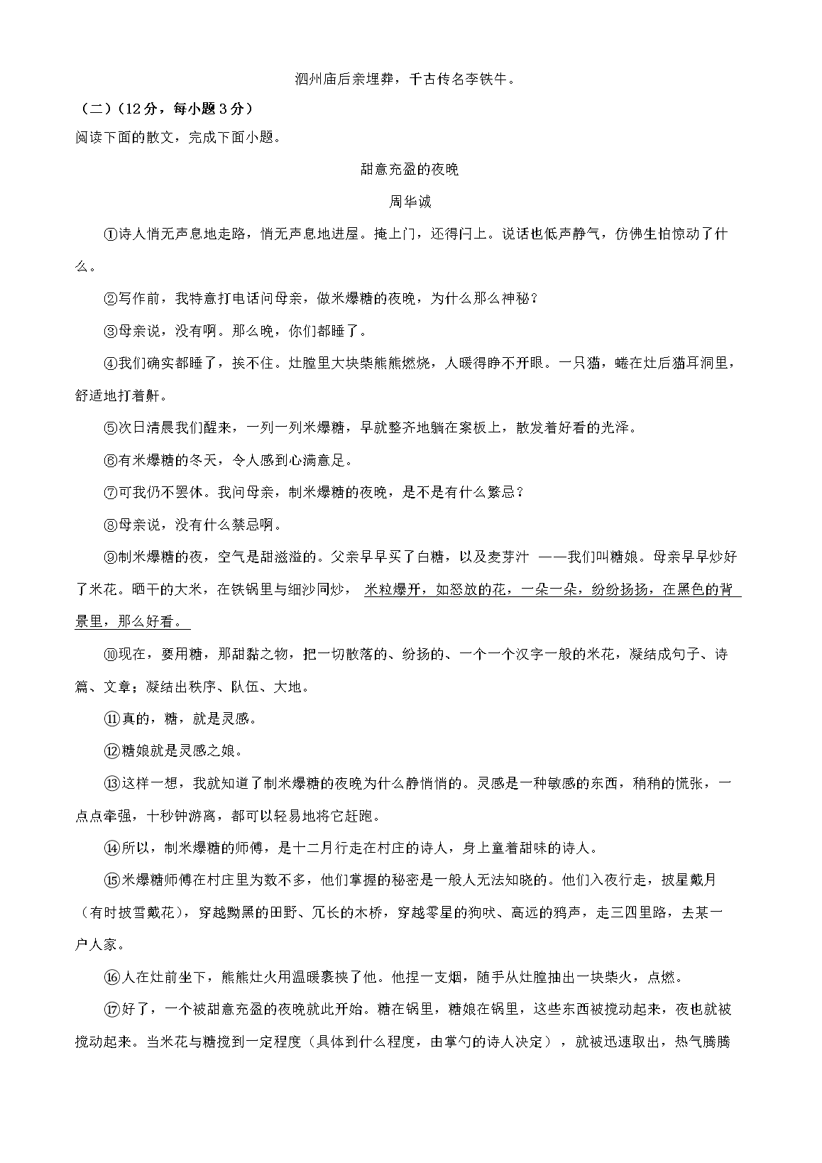
【文档预览】 开云网页版整理发布2023年湖北恩施州中考语文真题及答案(Word版),前五页预览如下: