【文档名称】 2022年湖北省十堰市中考化开云kaiyun(中国)真题及答案(Word版).doc
【文档格式】 Word版
【文档下载】 点击下载WORD文档
【文档预览】 开云网页版整理发布2022年湖北省十堰市中考化开云kaiyun(中国)真题及答案(Word版),前五页预览如下:





【文档名称】 2022年湖北省十堰市中考化开云kaiyun(中国)真题及答案(Word版).doc
【文档格式】 Word版
【文档下载】 点击下载WORD文档
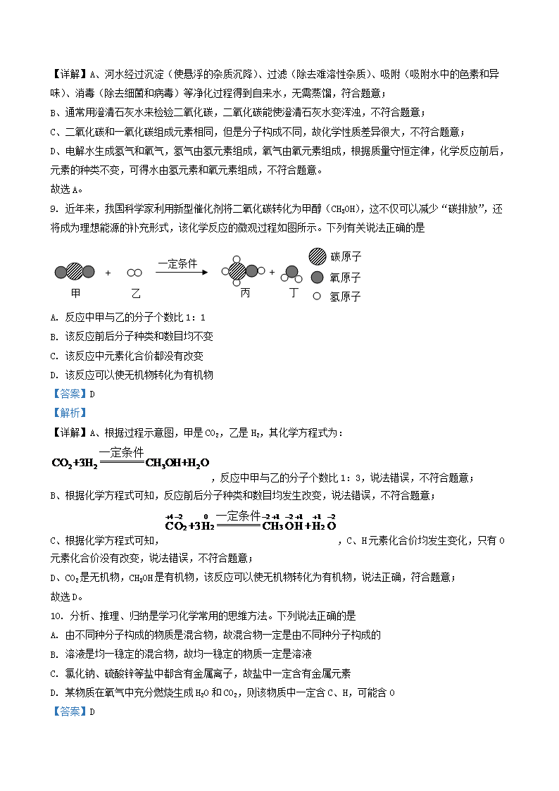
【文档预览】 开云网页版整理发布2022年湖北省十堰市中考化开云kaiyun(中国)真题及答案(Word版),前五页预览如下:




