首页 > 会考 > 真题题库 > 福建会考 > 2003年福建普通高中会考政治真题及答案

2003年福建普通高中会考政治真题及答案(Word版)

时间:2021-10-25 17:51:00   来源:开云网页版     [字体:小 中 大]

【文档名称】 2003年福建普通高中会考政治真题及答案(Word版).doc

【文档格式】 Word版

【文档下载】 点击下载WORD文档

【文档预览】 开云网页版整理发布2003年福建普通高中会考政治真题及答案(Word版),前五页预览如下:


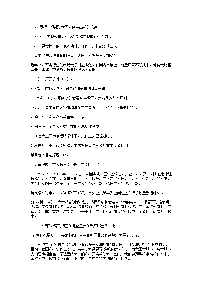
2003年福建普通高中会考政治真题及答案.doc
立即下载Word高清文档,方便收藏和打印
编辑推荐:
下载Word文档
=会考试题推荐=
  • 2024年福建开云kaiyun(中国)考选择性考试物理真题及答案
  • 2024年福建开云kaiyun(中国)考选择性考试地理真题及答案
  • 2021年福建普通高中开云kaiyun(中国)业水平考试语文试题及答案
  • 2021年福建普通高中开云kaiyun(中国)业水平考试地理试题及答案
  • 2011年福建普通高中会考物理真题及答案
  • 2006年福建普通高中会考物理真题及答案
  • 2006年福建普通高中会考生物真题及答案
  • 2004年福建普通高中会考物理真题及答案
  • 查看高中会考全部真题>>
会考福建热点文章排行榜
米兰体育-米兰体育(中国) | 开云手机入口官网-开云(中国) | 华体会登陆入口-华体会(中国) | 开云手机站官方网站入口-开云(中国) | MK体育网页版登录入口-MK(中国) | 开云网页版-开云(中国)官方 | 开云手机平台-开云(中国) | hth体育-(中国)科技公司 | 宝威体育平台-宝威(中国)一站式服务平台 |