首页 > 中考 > 真题题库 > 内蒙古中考 > 通辽中考 > 2021年内蒙古通辽中考历史试题及答案

2021年内蒙古通辽中考历史试题及答案(Word版)

时间:2021-07-10 12:06:00   来源:开云网页版     [字体:小 中 大]

【文档名称】 2021年内蒙古通辽中考历史试题及答案(Word版).doc

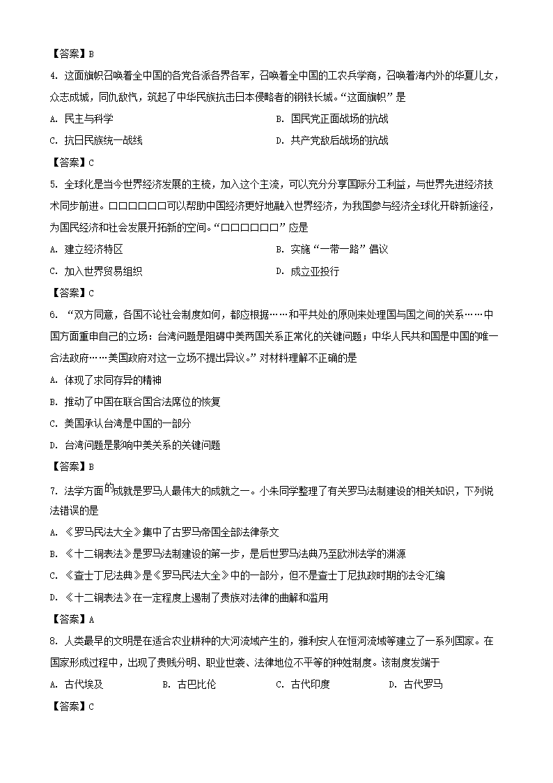
【文档格式】 Word版

【文档下载】 点击下载WORD文档

【文档预览】 开云网页版整理发布2021年内蒙古通辽中考历史试题及答案(Word版),前五页预览如下:


2021年内蒙古通辽中考历史试题及答案.doc
立即下载Word高清文档,方便收藏和打印
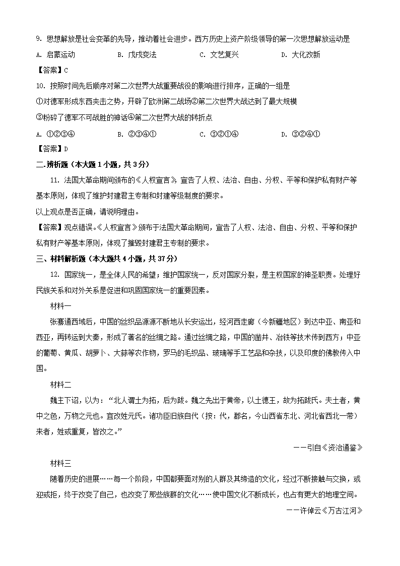
编辑推荐:
下载Word文档
=中考试题推荐=
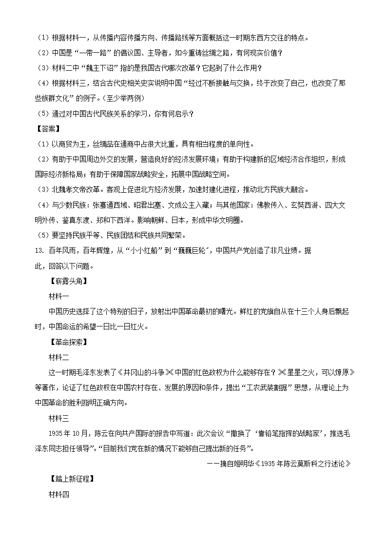
  • 2024年内蒙古通辽中考数开云kaiyun(中国)试题及答案
  • 2024年内蒙通辽中考生物试题及答案
  • 2023年内蒙古通辽市中考生物真题及答案
  • 2023年内蒙古通辽市中考地理真题及答案
  • 2023年内蒙古通辽市中考道德与法治真题及答案
  • 2023年内蒙古通辽市中考化开云kaiyun(中国)真题及答案
  • 2023年内蒙古通辽市中考历史真题及答案
  • 2023年内蒙古通辽市中考英语真题及答案
  • 查看中考全部真题>>
中考内蒙古热点文章排行榜
  • 2025年内蒙古中考报名时间及入口(3月12日至3
  • 2025年内蒙古初中开云kaiyun(中国)业水平考试(中考)网上报名的
  • 2025年内蒙古初中开云kaiyun(中国)业水平考试(中考)网上报名时
  • 内蒙古乌兰察布市2024年中高考质量分析会召开
  • 2025年内蒙古包头中考报名社会考生网上资格审核受
  • 2025年内蒙古呼和浩特中考网上报名有关工作的通知
  • 2025年内蒙古锡林郭勒盟中考及八年级地理、生物开云kaiyun(中国)
米兰体育-米兰体育(中国) | 开云手机入口官网-开云(中国) | 华体会登陆入口-华体会(中国) | 开云手机站官方网站入口-开云(中国) | MK体育网页版登录入口-MK(中国) | 开云网页版-开云(中国)官方 | 开云手机平台-开云(中国) | hth体育-(中国)科技公司 | 宝威体育平台-宝威(中国)一站式服务平台 |