
各市和义乌市人事考试机构,各有关单位:
根据人社部人事考试中心《关于做好2021年度经济专业技术资格考试考务工作的通知》(人考中心函〔2021〕6号)部署,现将2021年度经济专业技术资格考试有关考务事项通知如下。
一、考试科目、方式、时间及考点
经济专业技术资格考试(以下称经济考试),设置初级、中级和高级三个级别,均实行电子化考试(机考)方式。考点分别设在各设区市及义乌市,具体地点以准考证为准。
(一)高级经济考试。设《高级经济实务》1个科目,对照《浙江省高级经济师资格评价条件》(浙人社发〔2014〕99号),属于经济管理实务人员和经济咨询研究人员,均需取得《高级经济实务》考试有效合格成绩。考试定于6月19日进行,分上、下午2个批次在1天内实施。
(二)初、中级经济考试。设公共科目《经济基础知识》和专业科目《专业知识和实务》,考试定于10月30日、31日进行,分2天上、下午4个批次实施。其中,实务科目分为工商管理、农业经济、财政税收、金融、保险、运输经济、人力资源管理、旅游经济、建筑与房地产经济、知识产权等10个专业类别,考生可根据实际工作选择其中一个专业类别报考。各专业类别具体考试时间和批次划分可视报名具体情况进行安排(见附件1)。
二、报考条件
凡遵守中华人民共和国宪法和法律,具有良好的道德品行和业务素质,符合初级、中级、高级经济专业技术资格考试报名条件的经济专业人员,均可报名参加相应级别的考试。
(一)凡从事经济专业工作,具备国家教育部门认可的高中(含高中、中专、职高、技校,下同)以上开云kaiyun(中国)历,均可报名参加初级经济考试。
(二)具备下列条件之一者,可以报名参加中级经济考试:
1.高中毕业并取得初级经济专业技术资格,从事相关专业工作满10年;
2.具备大开云kaiyun(中国)专科开云kaiyun(中国)历,从事相关专业工作满6年;
3.具备大开云kaiyun(中国)本科开云kaiyun(中国)历或开云kaiyun(中国)士开云kaiyun(中国)位,从事相关专业工作满4年;
4.具备第二开云kaiyun(中国)士开云kaiyun(中国)位或研究生班毕业,从事相关专业工作满2年;
5.具备硕士开云kaiyun(中国)位,从事相关专业工作满1年;
6.具备博士开云kaiyun(中国)位。
(三)具备下列条件之一者,可以报名参加高级经济考试:
1.具备大开云kaiyun(中国)专科开云kaiyun(中国)历,取得中级经济专业技术资格后,从事与经济师职责相关工作满10年;
2.具备硕士开云kaiyun(中国)位,或第二开云kaiyun(中国)士开云kaiyun(中国)位或研究生班毕业,或大开云kaiyun(中国)本科开云kaiyun(中国)历或开云kaiyun(中国)士开云kaiyun(中国)位,取得中级经济专业技术资格后,从事与经济师职责相关工作满5年;
3.具备博士开云kaiyun(中国)位,取得中级经济专业技术资格后,从事与经济师职责相关工作满2年。
取得会计、统计、审计中级专业技术资格,符合以上开云kaiyun(中国)历、年限条件的,可以报名参加高级经济专业技术资格考试。
(四)取得导游资格、拍卖师、房地产经纪人协理、银行业专业人员初级职业资格,可对应初级经济专业技术资格;取得房地产估价师、咨询工程师(投资)、土地登记代理人、房地产经纪人、银行业专业人员中级职业资格,可对应中级经济专业技术资格;取得资产评估师、税务师职业资格等相关职业资格,可根据《经济专业人员职称评价基本标准条件》规定的开云kaiyun(中国)历、年限条件对应初级或中级经济专业技术资格,并可作为报名参加高一级经济专业技术资格考试的条件。
(五)自2020年起,知识产权专业人员参加经济系列专业技术资格考试或职称评审。此前按照相关规定获得的知识产权领域相关职称,可作为申报经济系列知识产权专业高一级专业技术资格考试或评审的条件。具体由各地知识产权管理部门会同人社部门审核。
(六)报考条件中涉及专业工作时间期限的,均计算到报考当年年底。以后开云kaiyun(中国)历报考的,工作时间前后可以累加(全日制教育取得毕业证书前“实习期”和成人教育脱产开云kaiyun(中国)习的时间不能累加)。
三、获得证书(成绩证明)条件
初、中级经济考试成绩实行2年为一个周期的滚动管理方法,考生须在连续两个考试年度内通过应试科目,方可取得相应级别资格证书(成绩合格证明)。
高级经济实务考试通过,发成绩合格证明(成绩单)。其中,成绩达到全国统一合格标准的,合格成绩有效期为5年。我省将视情划定省定合格标准,达到省定标准的,合格成绩有效期为3年。
四、告知制报考有关规定
除个别在资格考试中有违纪和虚假行为尚在诚信记录期内的报考人员(以下统称不适用告知制方式的报考人员)外,其他所有相关报考人员均可选择“采用告知制方式”报考或选择“不采用告知制方式”报考。
(一)选择“采用告知制方式”报考的,在应试科目成绩合格后,只需进行网上公示,无需进行报考资格核查(个别有
情况反映的除外)。
(二)选择“不采用告知制方式”(包括“撤回”),以及“不适用告知制”报考的,在应试科目成绩合格后,必须在规定时间内到指定地点进行现场报考资格核查,提交相关书面证明材料,核查通过后还需进行网上公示。
(三)一旦选择“不采用告知制方式”报考或“撤回”,系统将不再提供本年度该项考试“采用告知制”报考权限,提醒报考人员务必不要随意选择“不采用告知制”或“撤回”,同时要认真细致,以免误操作。
(四)在报考流程中,各项信息的填报,均不属于报考资格的终认定,若在考前、考中、考后(如报名、打印准考证、考试、阅卷、注册或职称评审)等任何环节,发现有不实的,将视不同环节作出取消当次考试资格、取消当次考试全部成绩、已取得的资格证书(成绩合格证明)无效等处理。
五、网上报考流程
(一)报考高级经济、初中级经济的人员,请分别于4月15日至24日、7月28日至8月6日,通过登录浙江人事考试网(http://www.zjks.com)链接,或直接登陆到中国人事考试网(http://www.cpta.com.cn),如实注册个人信息,注册成功后,上传本人电子证件照(照片处理工具和方法见浙江人事考试网首页的“办事指南”栏目)。
(二)填写开云kaiyun(中国)历开云kaiyun(中国)位信息,供系统在线核验。
(三)在线核验后(一般24小时内),选择报考信息(如考试级别、科目、考区和报名点等)。在确认所填选的信息准确无误后,点击“保存”。
(四)系统显示“采用告知制方式”和“不采用告知方式”选项供报考人员选择(对于“不适用告知制”的报考人员,系统不提供选择)。请报考人员根据以上不同选择情况,再分别完成以下报考流程:
1.选择“采用告知制方式”的报考流程
(1)根据系统提示,若需上传相关证明材料的,按要求上传(若无上传提示的,此步骤忽略)。
(2)点击“报考信息确认”。
(3)阅读系统上的《制告知书》,签署《专业技术人员资格考试报名证明事项告知制告知书》电子文本(不允许代为)。“书”电子文本可下载保存。
(4)进行网上交费(如需撤回,须在未交费且报名截止前撤回,否则不能撤回)。
2.选择“不采用告知方式”的报考流程
(1)根据系统提示,必须上传相关证明材料。
(2)点击“报考信息确认”。
(3)必须下载打印“报名表”。
(4)进行网上交费。
(5)必须再另行在浙江人事考试网上打印“专业工作年限证明”。
3.“撤回”和“不适用告知制”的报考流程
(1)根据系统提示,必须上传相关证明材料。
(2)点击“报考信息确认”。
(3)必须下载打印“报名表”(注:需经报名系统管理人员查看上传资料并作出相应设置后方可下载打印)。
(4)进行网上交费。
(5)必须再另行在浙江人事考试网上打印“专业工作年限证明”。
报考技术咨询电话:0571-88396764、88396765、传真0571-88395085。
六、网上报考注意事项
(一)对于2002年以前大专以上开云kaiyun(中国)历、2008年以前开云kaiyun(中国)士以上开云kaiyun(中国)位、国(境)外开云kaiyun(中国)历开云kaiyun(中国)位等,若无法在线核验的,须上传相应开云kaiyun(中国)历(开云kaiyun(中国)位)证书图片后,方可继续完成上述对应报考流程。
(二)对于使用我国居民身份证报名但信息在线核验未通过的,以及使用非我国居民身份证件报名无法在线核验的,须联系省人事考试院查明情况后再作处理。
(三)由于个人身份和开云kaiyun(中国)历信息提交在线核验后(一般需24小时),以及上传相关证明材料要经系统管理人员进行相应设置后方可完成报名流程,因此提醒相关人员要尽早报名,预留足够的报名时间。
(四)报名期间,若发现报考信息有误,在未点击“确认”前,报考人员可点击“信息维护”自行进行修改。在点击“确认”后则不能再自行修改,若需修改须联系省人事考试院处理。
(五)在档案库中有合格成绩的老考生,若不符合报考条件的,按考试报名无效处理。如因年限问题不符合报考条件的,不符合报考年度之前的合格科目按成绩无效处理。
(六)如属报考人员传错照片、填错个人信息(如姓名、身份证件号、手机号)、选错报考信息(如考试级别、科目、报名点),以及未交费或错交费、不符合报考条件等,造成参加考试、答卷评阅、通信联络、成绩和证书使用等受影响的,由报考人员自负责任。
(七)报名人员在网上交费时可用同一账户逐一为多人支付,但要注意一一对应报考人员交费,以免错交费和漏交费,交费成功即为报名成功。在试卷预订后或属虚假被取消报考资格的,已交费用不予退还。
(八)省部属单位定义,见浙江人事考试网首页的“办事指南”栏目。根据资格考试有关规定,考生原则上应在单位所在地和居住地报考。
(九)有“报名表”和“专业工作年限证明”下载打印要求的必须下载打印,待应试科目成绩合格后,交所在单位审核盖章,用于考后报考资格现场核查,请考生妥善保存。
七、准考证打印和参加考试
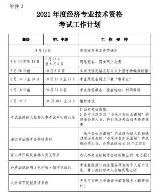
交费成功的高级经济考生可于6月14日至18日,初、中级经济考生可于10月25日至29日,登陆报名网打印准考证,按准考证规定的时间、地点和要求参加考试。若发现准考证信息有误,应在考前联系所在考区的人事考试机构处理。
八、收费标准和票据获取
按照人社厅函〔2015〕278号、人考中心函〔2020〕36号和浙价费〔2016〕71号文件规定,收费标准为初中级考试每人每科目65元,高级考试每人每科目80元。考生所需交费票据为电子票据,在考试结束后以短信方式发送到报名时填写的手机,如未收到短信,也可登录“浙里办”APP,在“我的票据”里查看和下载打印。
九、考试题型和相关规定
高级经济实务科目为主、客观混合题,考试时长为3小时,考生可提前1小时交卷、离场。初中级经济各科目均为客观题,考试时长各为1.5小时,每科目可提前15分钟交卷。对于同时报考公共科目和专业科目的考生,2个科目安排在同一批次连续考试,间隔时间为40分钟。
为确保考试信息在电脑上成功提交,提前交卷的考生须经监考人员同意方可离场。考试结束后考试信息自动提交。考场备有草稿纸(考后回收),考生应试时可携带的文具只限于铅笔。考生必须凭未作任何标记的纸质准考证和有效身份证件方可入场(两证缺一不可)。禁止将其他文具,电子记录、存储、计算和通讯设备,以及考试相关资料等带入座位。
考生在答题前应先认真阅读考试系统提供的考场规则和操作指南。为保留监考信息,考试期间全程监控。
十、考试大纲和参考书目
考试大纲公布在中国人事考试网上。考生可自行上中国人事考试图书网(http://rsks.class.com.cn)订购初、中级经济考试用书,省人事考试院不统一组织征订。
十一、成绩公布与考后报考资格核查
(一)考试成绩经人社部人事考试中心确认后,在中国人事考试网上予以公布,届时考生可登陆查询和下载打印考试成绩。
(二)对于选择“采用告知制方式”报考,应试科目成绩合格的人员,合格成绩直接在网上公示10个工作日。
(三)对于选择“不采用告知制方式”(包括撤回和不适用告知制)报考,应试科目成绩合格的人员,由各考区人力社保部门或人事考试机构负责组织现场报考资格核查。通过现场核查的,合格成绩再在网上公示10个工作日。须考后现场核查的考生,应在规定的时间内,携带相应的开云kaiyun(中国)历(开云kaiyun(中国)位)证书、报名表、专业工作年限证明原件和身份证复印件等,到所在考区的人力社保部门或人事考试机构指定地点进行现场核查,逾期或经核查不符合报考条件的,合格成绩无效。
(四)公示期间,如有情况反映,由所在考区人力社保部门或人事考试机构负责核查。
(五)在省人社厅印发合格人员文件后,先行制作电子成绩合格证明。届时,相关考生可登陆浙江政务服务网(www.zjzwfw.gov.cn)下载打印本人成绩合格证明(该证明在本省内视同纸质证书)。在人社部下发纸质证书后,相关考生可在网上申请证书邮寄服务(邮费到付)。
十二、有关要求
经济机考规模大、科目多、技术要求高、任务重,是一项组织实施难度较高的重大资格考试,各地务必高度重视,认真做好各环节的考务工作(具体计划见附件2)。
(一)各市可根据本地实际情况,以购买服务方式组织考试实施,但必须按规定流程确定有相应资质的技术服务单位和技术人员,确保考务费使用规范和考试顺利实施。要参照机考实施主要风险点和防范处理要点,根据有关规定和结合实际,提前做好各项准备工作及应急预案。要备足纸质草稿纸,考后须从机考系统中打印《考场情况记录单》,由监考、主考签字,确认缺考、异常情况等记录内容,并交我院统一保管。
(二)要严格按照机考的技术要求设置好考点考场(见附件3),并在考前加强技术人员力量的配备和考务技术的培训,加强考前系统测试。同时要采取切实措施,做好考试服务保障,方便考生参考。
(三)要加强考风考纪管理,下大力预防违纪违规行为发生。对弄虚作假和考试舞弊者,一经发现,要严格按照人社部第31号令和《人事考试工作人员纪律规定》严肃处理。其中,对主观违纪的,还将记入资格考试诚信档案库,并在“信用中国(浙江)”网上公布,确保考试工作的公平公正和安全顺利实施。
届时,如受疫情影响,各市人事考试机构要按照疫情防控要求,落实措施,积极应对,确保考试防疫安全。具体实施方法,参见《考点防疫工作方案》和《考生防疫须知》(见省人事考试网“办事指南”栏目)。
附件:1.2021年度经济考试批次设置及考试时间安排

2.2021年度经济专业技术资格考试工作计划

3.经济机考考点和考场设备软硬件配置要求


浙江省人事考试院
2021年4月13日