首页 > 事业单位 > 真题题库 > 湖南事业单位 > 2004年湖南省事业单位招聘行测真题及答案

2004年湖南省事业单位招聘行测真题及答案(Word版)

时间:2020-11-04 17:16:00   来源:开云网页版     [字体:小 中 大]

【文档名称】 2004年湖南省事业单位招聘行测真题及答案(Word版).doc

【文档格式】 Word版

【文档下载】 点击下载WORD文档

【文档预览】 开云网页版整理发布2004年湖南省事业单位招聘行测真题及答案(Word版),前五页预览如下:


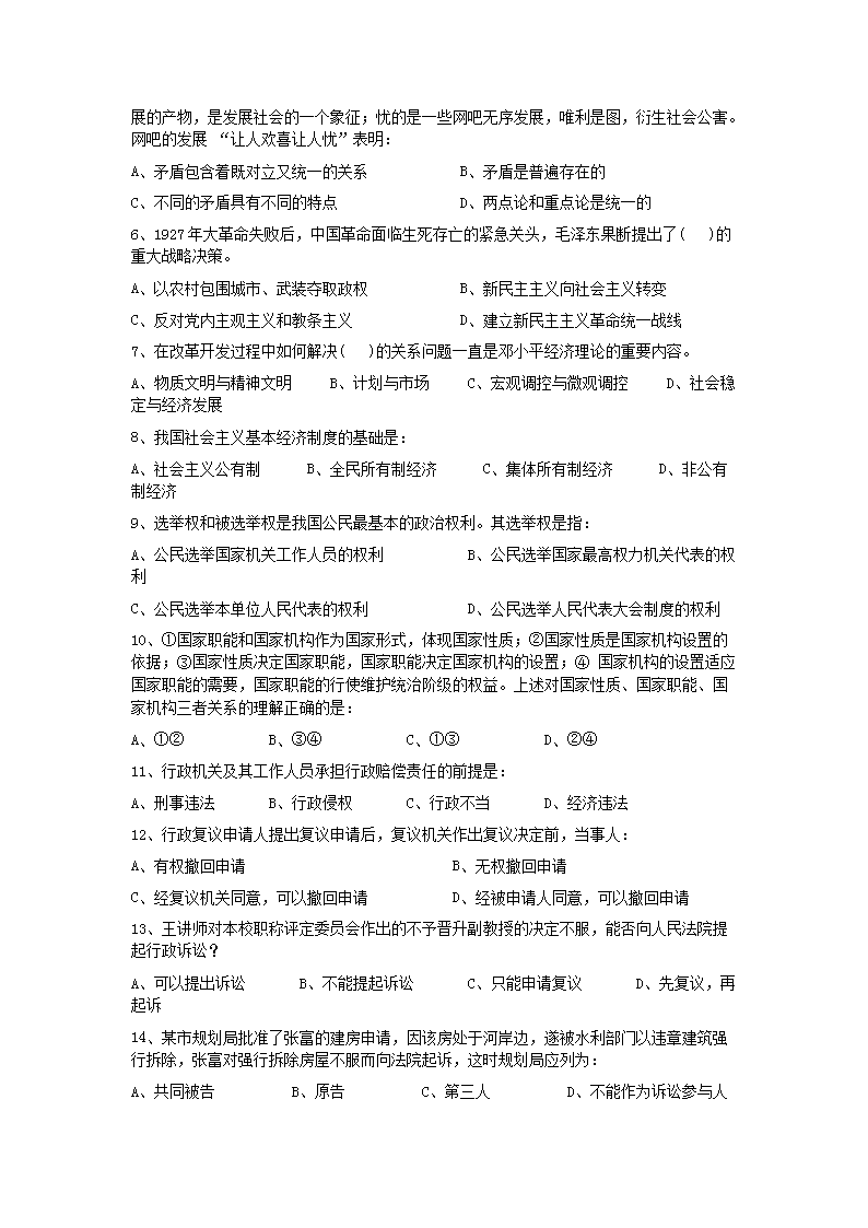
2004年湖南省事业单位招聘行测真题及答.doc
立即下载Word高清文档,方便收藏和打印
编辑推荐:
下载Word文档
=事业单位试题推荐=
  • 2021年湖南省张家界市桑植县事业单位招聘考试真题及答案
  • 2021年湖南省株洲醴陵市事业单位考试公共基础知识真题及答案
  • 2021年湖南省张家界市桑植县事业单位考试真题及答案
  • 2011年湖南省事业单位考试真题和答案解析
  • 2014年湖南安仁事业单位考试真题及答案
  • 2019湖南省文化厅事业单位招聘真题及答案解析
  • 2014年湖南衡阳市祁东县事业单位考试真题及答案
  • 2014年湖南湘西自治州事业单位真题及答案解析
  • 查看事业单位招聘全部真题>>
事业单位湖南热点文章排行榜
  • 2024湖南长沙市直事业单位第二批招聘(选调)20
  • 2024湖南长沙市天心区招聘事业单位工作人员40人
  • 2024湖南衡阳市市直及部分县市区事业单位招聘17
  • 2024年湖南邵阳市直事业单位招聘148人(报名时
  • 2024年3月湖南怀化市市直部分事业单位招聘222
  • 2024湖南长沙市芙蓉区招聘事业单位工作人员35人
  • 2024湖南长沙市芙蓉区面向全国高校引进事业编制高
  • 2024湖南湘潭市市直事业单位引进高层次人才104
米兰体育-米兰体育(中国) | 开云手机入口官网-开云(中国) | 华体会登陆入口-华体会(中国) | 开云手机站官方网站入口-开云(中国) | MK体育网页版登录入口-MK(中国) | 开云网页版-开云(中国)官方 | 开云手机平台-开云(中国) | hth体育-(中国)科技公司 | 宝威体育平台-宝威(中国)一站式服务平台 |