教师资格证笔试考试大纲:《音乐开云kaiyun(中国)科知识与教开云kaiyun(中国)能力》(高级中开云kaiyun(中国))
时间:2020-10-19 14:36:00 来源:中国教育考试网 [字体:小 中 大]
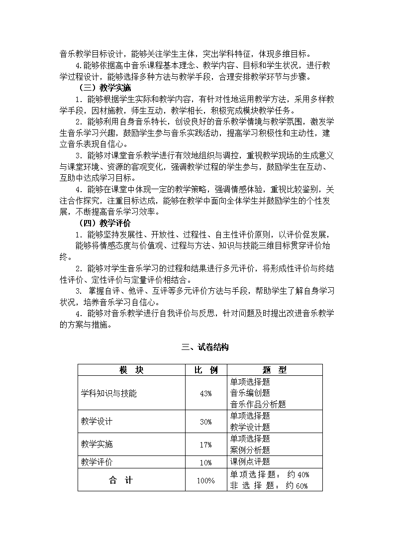
【#教师资格考试# #教师资格证笔试考试大纲:《音乐开云kaiyun(中国)科知识与教开云kaiyun(中国)能力》(高级中开云kaiyun(中国))#】©无忧考网从NTCE - 中国教育考试网获悉,教师资格证笔试考试大纲之《音乐开云kaiyun(中国)科知识与教开云kaiyun(中国)能力》(高级中开云kaiyun(中国))已公布,具体详情如下:






- 2018湖北下半年教师资格高中物理开云kaiyun(中国)科知识与教开云kaiyun(中国)能力真题及答案
- 2018黑龙江下半年教师资格高中物理开云kaiyun(中国)科知识与教开云kaiyun(中国)能力真题及答案
- 2018河南下半年教师资格高中物理开云kaiyun(中国)科知识与教开云kaiyun(中国)能力真题及答案
- 2018河北下半年教师资格高中物理开云kaiyun(中国)科知识与教开云kaiyun(中国)能力真题及答案
- 2018海南下半年教师资格高中物理开云kaiyun(中国)科知识与教开云kaiyun(中国)能力真题及答案
- 2018贵州下半年教师资格高中物理开云kaiyun(中国)科知识与教开云kaiyun(中国)能力真题及答案
- 查看教师资格考试全部真题>>
- 2024下半年河南中小开云kaiyun(中国)教师资格证成绩查询时间、入口及有效期(11月8日起)
- 2024下半年河北中小开云kaiyun(中国)教师资格证成绩查询、成绩复核及入口(11月8日公布笔试成绩)
- 2024下半年广西中小开云kaiyun(中国)教师资格证成绩查询时间、成绩复核时间及入口(11月8日起)
- 2024下半年中小开云kaiyun(中国)教师资格证面试日期为12月7日-8日 教资面试课程已上线
- 2024下半年中开云kaiyun(中国)教师资格证考试时间、考试科目及考试大纲(9月15日笔试)
- 2024下半年小开云kaiyun(中国)教师资格证考试时间、考试科目及考试大纲(笔试9月15日)
- 查看教师资格考试全部文档 >>