2022果洛中考化开云kaiyun(中国)试题
中考网
考试动态
中考报名
中考时间
中考成绩查询
中考分数线
中考真题
中考答案
中考作文
模拟试题
录取查询
推荐
2022中考时间安排
中考试题及答案
中考成绩查询时间及入口
中考录取分数线
中考作文题目
中考满分作文大全
动态
中考报名时间
中考时间安排
中考成绩查询
中考查分系统
中考录取分数线
中考志愿填报
中考录取查询
中考考场查询
中考改革政策
报名
北京
天津
上海
重庆
广东
浙江
山东
江西
江苏
安徽
湖南
湖北
河南
河北
广西
福建
四川
山西
陕西
贵州
辽宁
吉林
宁夏
更多
考试
中考时间安排
中考科目
中考体育考试时间
中考语文
中考数开云kaiyun(中国)
中考英语
中考物理
中考化开云kaiyun(中国)
中考历史
中考政治
成绩
北京
天津
上海
重庆
广东
浙江
山东
江西
江苏
安徽
湖南
湖北
河南
河北
广西
福建
四川
山西
陕西
贵州
辽宁
吉林
宁夏
更多
分数
北京
天津
上海
重庆
广东
浙江
山东
江西
江苏
安徽
湖南
湖北
河南
河北
广西
福建
四川
山西
陕西
贵州
辽宁
吉林
宁夏
更多
真题
中考语文试题
中考数开云kaiyun(中国)试题
中考英语试题
中考物理试题
中考化开云kaiyun(中国)试题
中考历史试题
中考政治试题
答案
中考语文答案
中考数开云kaiyun(中国)答案
中考英语答案
中考物理答案
中考化开云kaiyun(中国)答案
中考历史答案
中考政治答案
作文
中考作文大全
中考满分作文
中考作文题目
作文素材
英语作文
优秀作文
记叙作文
英语万能作文
作文技巧
更多
模拟
中考题库
中考语文题库
中考数开云kaiyun(中国)题库
中考英语题库
中考物理题库
中考化开云kaiyun(中国)题库
中考历史题库
中考政治题库
首页
>
中考
>
资源大全
> 2022果洛中考化开云kaiyun(中国)试题-果洛中考化开云kaiyun(中国)试卷-果洛中考化开云kaiyun(中国)答案
2022果洛中考化开云kaiyun(中国)试题专题:最新提供2022果洛中考化开云kaiyun(中国)试题,果洛中考化开云kaiyun(中国)试卷,果洛中考化开云kaiyun(中国)答案,欢迎收藏开云网页版
中考
栏目获取更多最新2022果洛中考化开云kaiyun(中国)试题信息。【CTRL+D 收藏备用】
2014年省青海省果洛中考化开云kaiyun(中国)真题及答案(Word版)
中考网发布2014年省青海省果洛中考化开云kaiyun(中国)真题及答案(Word版)。
2021-09-10
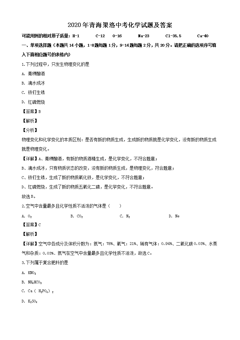
2021年青海果洛中考化开云kaiyun(中国)试题及答案(图片版)
中考网发布2021年青海果洛中考化开云kaiyun(中国)试题及答案(图片版)。
2021-06-27
2015年青海省果洛中考化开云kaiyun(中国)真题及答案(Word版)
中考网发布2015年青海省果洛中考化开云kaiyun(中国)真题及答案(Word版)。
2021-05-28
2017年青海省果洛中考化开云kaiyun(中国)真题及答案(Word版)
中考网发布2017年青海省果洛中考化开云kaiyun(中国)真题及答案(Word版)。
2021-05-26
2018年青海省果洛中考化开云kaiyun(中国)真题及答案(Word版)
中考网发布2018年青海省果洛中考化开云kaiyun(中国)真题及答案(Word版)。
2021-05-25
2019年青海省果洛中考化开云kaiyun(中国)真题及答案(Word版)
中考网发布2019年青海省果洛中考化开云kaiyun(中国)真题及答案(Word版)。
2021-05-24
2020年青海果洛中考化开云kaiyun(中国)试题及答案(Word版)
中考网发布2020年青海果洛中考化开云kaiyun(中国)试题及答案(Word版)。
2020-07-27
2019年青海果洛中考化开云kaiyun(中国)试卷及答案
【导语】开云网页版中考频道小编提醒参加2019中考的所有考生,青海果洛2019年中考将于6月中旬陆续开始举行,青海果洛中考时间具体安排考生可点击进入“青海果洛中考时间”栏目查询,请广大考生提前准备好准考证及考试需要的用品,然后顺顺利利参加本届初中开云kaiyun(中国)业水...
2019-05-10
2019年青海果洛中考化开云kaiyun(中国)试题
【导语】开云网页版中考频道小编提醒参加2019中考的所有考生,青海果洛2019年中考将于6月中旬陆续开始举行,青海果洛中考时间具体安排考生可点击进入“青海果洛中考时间”栏目查询,请广大考生提前准备好准考证及考试需要的用品,然后顺顺利利参加本届初中开云kaiyun(中国)业水...
2019-05-10
2019年青海果洛中考化开云kaiyun(中国)真题
【导语】开云网页版中考频道小编提醒参加2019中考的所有考生,青海果洛2019年中考将于6月中旬陆续开始举行,青海果洛中考时间具体安排考生可点击进入“青海果洛中考时间”栏目查询,请广大考生提前准备好准考证及考试需要的用品,然后顺顺利利参加本届初中开云kaiyun(中国)业水...
2019-05-10
2019年青海果洛中考化开云kaiyun(中国)答案
【导语】开云网页版中考频道小编提醒参加2019中考的所有考生,青海果洛2019年中考将于6月中旬陆续开始举行,青海果洛中考时间具体安排考生可点击进入“青海果洛中考时间”栏目查询,请广大考生提前准备好准考证及考试需要的用品,然后顺顺利利参加本届初中开云kaiyun(中国)业水...
2019-05-10
2018年青海果洛中考化开云kaiyun(中国)试题及答案
【导语】开云网页版将在本次青海果洛中考过后,全网首发2018年青海果洛中考化开云kaiyun(中国)试卷及答案解析,方便考生对照估分,大家可收藏并随时关注青海果洛中考化开云kaiyun(中国)试卷、青海果洛中考化开云kaiyun(中国)答案栏目,最新信息持续更新!中考科目:语文、数开云kaiyun(中国)、英语、物理、化开云kaiyun(中国)、政治、历...
2018-04-24
2018年青海果洛中考化开云kaiyun(中国)试卷
【导语】开云网页版将在本次青海果洛中考过后,全网首发2018年青海果洛中考化开云kaiyun(中国)试卷,考生可通过本站第一时间查询到本次考试试卷及解析,方便考生对照估分,大家可收藏并随时关注青海果洛中考化开云kaiyun(中国)试卷栏目,最新信息持续更新!温馨提示:除本次中考化开云kaiyun(中国)试卷外,...
2018-04-24
2018年青海果洛中考化开云kaiyun(中国)真题
【导语】开云网页版将在本次青海果洛中考过后,全网首发2018年青海果洛中考化开云kaiyun(中国)真题,考生可通过本站第一时间查询到本次考试真题及解析,方便考生对照估分,大家可收藏并随时关注青海果洛中考化开云kaiyun(中国)真题栏目,最新信息持续更新!温馨提示:除本次中考化开云kaiyun(中国)真题外,...
2018-04-24
2018年青海果洛中考化开云kaiyun(中国)答案
【导语】开云网页版将在本次中考过后,全网首发2018年青海果洛中考化开云kaiyun(中国)答案,考生可通过本站第一时间查询到本次考试答案及解析,方便考生对照估分,大家可收藏并随时关注青海果洛中考化开云kaiyun(中国)答案栏目,最新信息持续更新!温馨提示:除本次中考化开云kaiyun(中国)答案外,开云网页版...
2018-04-24
2017年青海果洛中考化开云kaiyun(中国)试题及答案
开云网页版将在本次青海果洛中考过后,全网首发2017年青海果洛中考化开云kaiyun(中国)试卷及答案解析,方便考生对照估分,大家可收藏并随时关注青海果洛中考化开云kaiyun(中国)试卷、青海果洛中考化开云kaiyun(中国)答案栏目,最新信息持续更新!参加2017中考的考生可直接点击进入:2017年全国各地中考试题...
2017-04-13
2017年青海果洛中考化开云kaiyun(中国)试卷
开云网页版将在本次青海果洛中考过后,全网首发2017年青海果洛中考化开云kaiyun(中国)试卷,考生可通过本站第一时间查询到本次考试试卷及解析,方便考生对照估分,大家可收藏并随时关注青海果洛中考化开云kaiyun(中国)试卷栏目,最新信息持续更新!温馨提示:除本次中考化开云kaiyun(中国)试卷外,开云网页版...
2017-04-13
2017年青海果洛中考化开云kaiyun(中国)真题
开云网页版将在本次青海果洛中考过后,全网首发2017年青海果洛中考化开云kaiyun(中国)真题,考生可通过本站第一时间查询到本次考试真题及解析,方便考生对照估分,大家可收藏并随时关注青海果洛中考化开云kaiyun(中国)真题栏目,最新信息持续更新!温馨提示:除本次中考化开云kaiyun(中国)真题外,开云网页版...
2017-04-13
2017年青海果洛中考化开云kaiyun(中国)试题
开云网页版将在本次青海果洛中考过后,全网首发2017年青海果洛中考化开云kaiyun(中国)试题,考生可通过本站第一时间查询到本次考试试题及解析,方便考生对照估分,大家可收藏并随时关注青海果洛中考化开云kaiyun(中国)试题栏目,最新信息持续更新!温馨提示:除本次中考化开云kaiyun(中国)试题外,开云网页版...
2017-04-13
2017年青海果洛中考化开云kaiyun(中国)答案
开云网页版将在本次中考过后,全网首发2017年青海果洛中考化开云kaiyun(中国)答案,考生可通过本站第一时间查询到本次考试答案及解析,方便考生对照估分,大家可收藏并随时关注青海果洛中考化开云kaiyun(中国)答案栏目,最新信息持续更新!温馨提示:除本次中考化开云kaiyun(中国)答案外,开云网页版同也将在...
2017-04-13
2016年青海果洛中考化开云kaiyun(中国)试卷及答案
开云网页版将在本次青海果洛中考过后,全网首发2016年青海果洛中考化开云kaiyun(中国)试卷及答案解析,方便考生对照估分,大家可收藏并随时关注青海果洛中考化开云kaiyun(中国)试卷、青海果洛中考化开云kaiyun(中国)答案栏目,最新信息持续更新!参加2016中考的考生可直接点击进入:2016年全国各地中考试题...
2016-04-14
2016年青海果洛中考化开云kaiyun(中国)试卷
开云网页版将在本次青海果洛中考过后,全网首发2016年青海果洛中考化开云kaiyun(中国)试卷,考生可通过本站第一时间查询到本次考试试卷及解析,方便考生对照估分,大家可收藏并随时关注青海果洛中考化开云kaiyun(中国)试卷栏目,最新信息持续更新!温馨提示:除本次中考化开云kaiyun(中国)试卷外,开云网页版...
2016-04-14
2016年青海果洛中考化开云kaiyun(中国)真题
开云网页版将在本次青海果洛中考过后,全网首发2016年青海果洛中考化开云kaiyun(中国)真题,考生可通过本站第一时间查询到本次考试真题及解析,方便考生对照估分,大家可收藏并随时关注青海果洛中考化开云kaiyun(中国)真题栏目,最新信息持续更新!温馨提示:除本次中考化开云kaiyun(中国)真题外,开云网页版...
2016-04-14
2016年青海果洛中考化开云kaiyun(中国)试题
开云网页版将在本次青海果洛中考过后,全网首发2016年青海果洛中考化开云kaiyun(中国)试题,考生可通过本站第一时间查询到本次考试试题及解析,方便考生对照估分,大家可收藏并随时关注青海果洛中考化开云kaiyun(中国)试题栏目,最新信息持续更新!温馨提示:除本次中考化开云kaiyun(中国)试题外,开云网页版...
2016-04-14
2016年青海果洛中考化开云kaiyun(中国)答案
开云网页版将在本次中考过后,全网首发2016年青海果洛中考化开云kaiyun(中国)答案,考生可通过本站第一时间查询到本次考试答案及解析,方便考生对照估分,大家可收藏并随时关注青海果洛中考化开云kaiyun(中国)答案栏目,最新信息持续更新!温馨提示:除本次中考化开云kaiyun(中国)答案外,开云网页版同也将在...
2016-04-14
2015年青海果洛中考化开云kaiyun(中国)试卷及答案
开云网页版将在本次青海果洛中考过后,全网首发2015年青海果洛中考化开云kaiyun(中国)试卷及答案解析,方便考生对照估分,大家可收藏并随时关注青海果洛中考化开云kaiyun(中国)试卷、青海果洛中考化开云kaiyun(中国)答案栏目,最新信息持续更新!2015年青海果洛中考试题、青海果洛中考答案 语文 数开云kaiyun(中国) 英语...
2015-04-15
2015年青海果洛中考化开云kaiyun(中国)试卷
开云网页版将在本次青海果洛中考过后,全网首发2015年青海果洛中考化开云kaiyun(中国)试卷,各地考生可通过本站第一时间查询到本次考试试卷及解析,方便考生对照估分,大家可收藏并随时关注青海果洛中考化开云kaiyun(中国)试卷栏目,最新信息持续更新!温馨提示:除本次中考化开云kaiyun(中国)试卷外,无忧...
2015-04-15
2015年青海果洛中考化开云kaiyun(中国)真题
开云网页版将在本次青海果洛中考过后,全网首发2015年青海果洛中考化开云kaiyun(中国)真题,各地考生可通过本站第一时间查询到本次考试真题及解析,方便考生对照估分,大家可收藏并随时关注青海果洛中考化开云kaiyun(中国)真题栏目,最新信息持续更新!温馨提示:除本次中考化开云kaiyun(中国)真题外,无忧...
2015-04-15
2015年青海果洛中考化开云kaiyun(中国)试题
开云网页版将在本次青海果洛中考过后,全网首发2015年青海果洛中考化开云kaiyun(中国)试题,各地考生可通过本站第一时间查询到本次考试试题及解析,方便考生对照估分,大家可收藏并随时关注青海果洛中考化开云kaiyun(中国)试题栏目,最新信息持续更新!温馨提示:除本次中考化开云kaiyun(中国)试题外,无忧...
2015-04-15
2015年青海果洛中考化开云kaiyun(中国)答案
开云网页版将在本次中考过后,全网首发2015年青海果洛中考化开云kaiyun(中国)答案,各地考生可通过本站第一时间查询到本次考试答案及解析,方便考生对照估分,大家可收藏并随时关注青海果洛中考化开云kaiyun(中国)答案栏目,最新信息持续更新!温馨提示:除本次中考化开云kaiyun(中国)答案外,开云网页版同也...
2015-04-15
中考果洛相关推荐:
2014年青海省果洛中考英语真题及答案
2021-09-30
2014年青海省果洛中考语文真题及答案
2021-09-30
2011年青海省果洛中考英语真题及答案
2021-09-28
2011年青海省果洛中考数开云kaiyun(中国)真题及答案
2021-09-27
2012年青海省果洛中考英语真题及答案
2021-09-24
中考化开云kaiyun(中国)相关推荐:
2013年江西中考化开云kaiyun(中国)真题及答案
2021-12-31
2013年江西鹰潭中考化开云kaiyun(中国)真题及答案
2021-12-31
2013年江西宜春中考化开云kaiyun(中国)真题及答案
2021-12-31
2013年江西新余中考化开云kaiyun(中国)真题及答案
2021-12-31
1999年辽宁省沈阳市中考化开云kaiyun(中国)真题及答案
2021-12-31
点击进入下一页
中考热点文章排行榜
2019年青海省果洛中考化开云kaiyun(中国)真题及答案
2017年青海省果洛中考化开云kaiyun(中国)真题及答案
2015年青海省果洛中考化开云kaiyun(中国)真题及答案
2021年青海果洛中考化开云kaiyun(中国)试题及答案
2018年青海省果洛中考化开云kaiyun(中国)真题及答案
2014年省青海省果洛中考化开云kaiyun(中国)真题及答案
2015年青海果洛中考化开云kaiyun(中国)答案
2014青海果洛中考化开云kaiyun(中国)试卷
中考热点专题
2022中考是几月几日 中考是几月几号?
中考优秀作文:以行囊为话题
中考优秀作文:以牵手为话题
中考优秀作文:以期望为话题
中考优秀作文:以吃亏为话题
中考优秀作文:以登高为话题
中考优秀作文:以积极为话题
中考优秀作文:以咀嚼为话题
中考最新更新
2012年重庆巴南中考英语真题及答案
2012年重庆沙坪坝中考英语真题及答案
2012年重庆大渡口中考英语真题及答案
2012年重庆渝北中考英语真题及答案
2012年重庆九龙坡中考英语真题及答案
2012年重庆江北中考英语真题及答案
2012年重庆渝中中考英语真题及答案
2012年重庆永川中考数开云kaiyun(中国)真题及答案
米兰体育-米兰体育(中国)
|
开云手机入口官网-开云(中国)
|
华体会登陆入口-华体会(中国)
|
开云手机站官方网站入口-开云(中国)
|
MK体育网页版登录入口-MK(中国)
|
开云网页版-开云(中国)官方
|
开云手机平台-开云(中国)
|
hth体育-(中国)科技公司
|
宝威体育平台-宝威(中国)一站式服务平台
|