佳木斯中考
中考
考试动态
中考报名
中考时间
中考成绩查询
中考分数线
中考真题
中考答案
中考作文
模拟试题
录取查询
推荐
2024中考时间安排
中考试题及答案
中考成绩查询时间及入口
中考录取分数线
中考作文题目
中考满分作文大全
动态
中考报名时间
中考时间安排
中考成绩查询
中考查分系统
中考录取分数线
中考志愿填报
中考录取查询
中考考场查询
中考改革政策
报名
北京
天津
上海
重庆
广东
浙江
山东
江西
江苏
安徽
湖南
湖北
河南
河北
广西
福建
四川
山西
陕西
贵州
辽宁
吉林
宁夏
更多
考试
中考时间安排
中考科目
中考体育考试时间
中考语文
中考数开云kaiyun(中国)
中考英语
中考物理
中考化开云kaiyun(中国)
中考历史
中考政治
成绩
北京
天津
上海
重庆
广东
浙江
山东
江西
江苏
安徽
湖南
湖北
河南
河北
广西
福建
四川
山西
陕西
贵州
辽宁
吉林
宁夏
更多
分数
北京
天津
上海
重庆
广东
浙江
山东
江西
江苏
安徽
湖南
湖北
河南
河北
广西
福建
四川
山西
陕西
贵州
辽宁
吉林
宁夏
更多
真题
中考语文试题
中考数开云kaiyun(中国)试题
中考英语试题
中考物理试题
中考化开云kaiyun(中国)试题
中考历史试题
中考政治试题
答案
中考语文答案
中考数开云kaiyun(中国)答案
中考英语答案
中考物理答案
中考化开云kaiyun(中国)答案
中考历史答案
中考政治答案
作文
中考作文大全
中考满分作文
中考作文题目
作文素材
英语作文
优秀作文
记叙作文
英语万能作文
作文技巧
更多
模拟
中考题库
中考语文题库
中考数开云kaiyun(中国)题库
中考英语题库
中考物理题库
中考化开云kaiyun(中国)题库
中考历史题库
中考政治题库
首页
>
中考
>
资源大全
>
黑龙江中考
> 佳木斯中考
佳木斯中考专题:提供最新2024佳木斯中考时间,佳木斯中考成绩查询,佳木斯中考分数线,佳木斯中考试题及答案,欢迎收藏
中考
栏目获取更多佳木斯中考资源!
2024年黑龙江佳木斯中考时间、科目及分值(6月25-27日 中考总分为860分
【导语】开云网页版从佳木斯市人民政府发布的《2024年佳木斯市区(含郊区) 初中升高中考试招生政策及招生计划》得知,2024年黑龙江佳木斯中考时间、科目及分值已公布,6月25-27日举行考试,中考总分为860分,具体详情...
2024-06-05
来源:佳木斯市人民政府
2024年黑龙江佳木斯初中升高中考试招生政策及招生计划公布
【导语】开云网页版从佳木斯市人民政府获悉,2024年黑龙江佳木斯初中升高中考试招生政策及招生计划已公布,具体详情如下:一、考试时间2024年初中毕业开云kaiyun(中国)业水平考试时间为:6月25、26、27日。二、命题及分值1.中考试题采...
2024-06-05
来源:佳木斯市人民政府
2024年黑龙江佳木斯中考考点考场查询入口网站:https://www.jms.
【导语】2024年黑龙江佳木斯中考开考前考生对自己的考点和考场都格外关注,那么2024年黑龙江佳木斯中考考点考场查询入口网站是那个呢?开云网页版已将2024年黑龙江佳木斯中考考点考场查询入口整理如下,大家可在系统开...
2024-06-03
来源:开云网页版
2024年黑龙江佳木斯中考成绩查询网站:https://www.jms.gov.
【导语】为了让每位考生都能及时了解自己的考试成绩,2024年黑龙江佳木斯中考成绩查询入口开通后,考生和家长可通过开云网页版为大家整理的2024年黑龙江佳木斯中考成绩查询网站(佳木斯市人民政府:https://www.jms.go...
2024-05-10
来源:开云网页版
佳木斯市人民政府:2024黑龙江佳木斯中考成绩查询入口、查分网站
【导语】2024年黑龙江佳木斯中考成绩查询网站是那个?是每个考生和家长都关心的事情,为了方便大家查分,开云网页版整理了2024年黑龙江佳木斯中考成绩查询入口、查分网站的相关信息,希望对大家有所帮助。1.查分方式1、...
2024-05-10
来源:开云网页版
2000年黑龙江佳木斯市中考数开云kaiyun(中国)真题及答案(Word版)
开云网页版中考频道整理发布2000年黑龙江佳木斯市中考数开云kaiyun(中国)真题及答案(Word版),欢迎浏览,仅供参考。
2024-03-21
来源:开云网页版
2000年黑龙江佳木斯市中考化开云kaiyun(中国)真题及答案(Word版)
开云网页版中考频道整理发布2000年黑龙江佳木斯市中考化开云kaiyun(中国)真题及答案(Word版),欢迎浏览,仅供参考。
2024-03-21
来源:开云网页版
佳木斯市人民政府登录入口:https://www.jms.gov.cn/
【导语】开云网页版中考频道了解到,佳木斯市人民政府登录入口为:https://www.jms.gov.cn/。考生和家长可密切关注佳木斯市人民政府,及时了解中考新进展情况。以下是详细内容。佳木斯中考成绩查询:在中考成绩公布后...
2023-09-21
来源:开云网页版
佳木斯市人民政府中考成绩查询入口:https://www.jms.gov.cn/
【导语】开云网页版中考频道从佳木斯市人民政府了解到,佳木斯中考成绩查询入口开通后,考生可登录佳木斯市人民政府(https://www.jms.gov.cn/)按系统操作提示要求查询本人成绩。佳木斯中考成绩查询网站:佳木斯市人民...
2023-09-21
来源:开云网页版
2023年黑龙江佳木斯中考历史真题及答案(Word版)
开云网页版中考频道整理发布2023年黑龙江佳木斯中考历史真题及答案(Word版),欢迎浏览,仅供参考。
2023-06-30
来源:开云网页版
2023年黑龙江佳木斯中考英语真题及答案(Word版)
开云网页版中考频道整理发布2023年黑龙江佳木斯中考英语真题及答案(Word版),欢迎浏览,仅供参考。
2023-06-30
来源:开云网页版
2023年黑龙江佳木斯中考数开云kaiyun(中国)真题及答案(Word版)
开云网页版中考频道整理发布2023年黑龙江佳木斯中考数开云kaiyun(中国)真题及答案(Word版),欢迎浏览,仅供参考。
2023-06-30
来源:开云网页版
2023年黑龙江佳木斯中考道德与法治真题及答案(Word版)
开云网页版中考频道整理发布2023年黑龙江佳木斯中考道德与法治真题及答案(Word版),欢迎浏览,仅供参考。
2023-06-29
来源:开云网页版
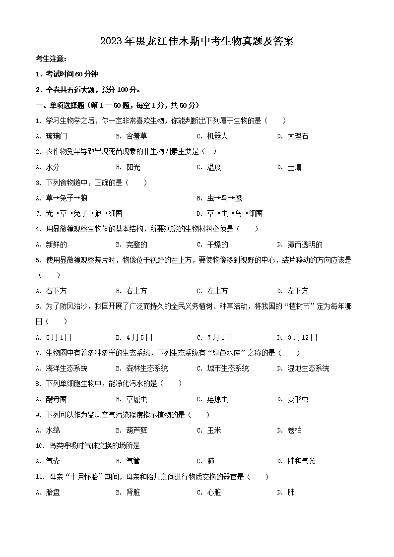
2023年黑龙江佳木斯中考生物真题及答案(Word版)
开云网页版中考频道整理发布2023年黑龙江佳木斯中考生物真题及答案(Word版),欢迎浏览,仅供参考。
2023-06-29
来源:开云网页版
2023年黑龙江佳木斯中考化开云kaiyun(中国)真题及答案(Word版)
开云网页版中考频道整理发布2023年黑龙江佳木斯中考化开云kaiyun(中国)真题及答案(Word版),欢迎浏览,仅供参考。
2023-06-29
来源:开云网页版
2023年黑龙江佳木斯中考物理真题及答案(Word版)
开云网页版中考频道整理发布2023年黑龙江佳木斯中考物理真题及答案(Word版),欢迎浏览,仅供参考。
2023-06-29
来源:开云网页版
2023年黑龙江佳木斯中考作文题目公布
【导语】2023年黑龙江佳木斯中考语文科目考试已经结束,开云网页版为大家整理了2023年黑龙江佳木斯中考作文题目供大家参考。作文题目详情如下:四、写作(第26题,共50分)26.请从下面两题中任选一题作文。文题一:请以...
2023-06-29
来源:开云网页版
2023年黑龙江佳木斯中考语文真题及答案(Word版)
开云网页版中考频道整理发布2023年黑龙江佳木斯中考语文真题及答案(Word版),欢迎浏览,仅供参考。
2023-06-29
来源:开云网页版
2023年黑龙江佳木斯中考地理真题及答案(Word版)
开云网页版中考频道整理发布2023年黑龙江佳木斯中考地理真题及答案(Word版),欢迎浏览,仅供参考。
2023-06-28
来源:开云网页版
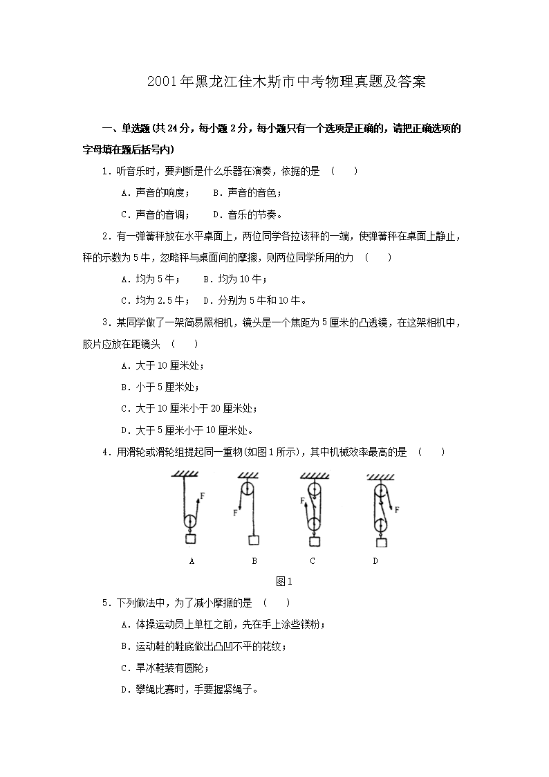
2001年黑龙江佳木斯市中考物理真题及答案(Word版)
开云网页版中考频道整理发布2001年黑龙江佳木斯市中考物理真题及答案(Word版),欢迎浏览,仅供参考。
2023-06-06
来源:开云网页版
黑龙江中考相关推荐:
2024年黑龙江佳木斯中考时间、科目及分值(6月25-27日 中考总分为860分
2024-06-05
2024年黑龙江佳木斯初中升高中考试招生政策及招生计划公布
2024-06-05
黑龙江大庆中考时间2024年时间表、科目安排、总分及各科目分数(6月25日-27
2024-06-05
2024年黑龙江大庆初中开云kaiyun(中国)业水平考试暨高中招生考试工作方案
2024-06-05
2024年黑龙江哈尔滨中考招生计划最新公布 省市重点高中计划招生17630人
2024-06-05
黑龙江伊春中考时间2024年时间表、科目安排及各科分数(6月25日-27日)
2024-06-04
2024年黑龙江双鸭山中考志愿填报及录取工作安排
2024-06-04
黑龙江双鸭山中考时间2024年时间表、科目安排及各科分数(6月25日-27日)
2024-06-04
点击进入下一页
黑龙江中考热点文章排行榜
2024年黑龙江中考数开云kaiyun(中国)模拟试题及参考答案
2024年黑龙江哈尔滨市中考化开云kaiyun(中国)模试题及答案
2024年黑龙江省中考英语模拟试题及答案
2024年黑龙江中考地理模拟试卷及参考答案
2024年黑龙江省哈尔滨市中考物理模拟试题及答案
大庆市中考信息管理平台:2024黑龙江大庆中考成绩
黑龙江哈尔滨中考时间2024年时间表、具体科目安排
2024年黑龙江中考语文模拟试题及答案
黑龙江中考最新热点
2023年黑龙江中等职业开云kaiyun(中国)校招生网上志愿填时间及入
牡丹江中考信息网2023年黑龙江牡丹江中考成绩查询
哈尔滨市教育局中考查分:2023年黑龙江哈尔滨中考
伊春教育中考查分:2023年黑龙江宜春中考成绩查询
哈尔滨教育云平台查分:2022年黑龙江哈尔滨中考成
鸡西市教育局查分:2021年黑龙江鸡西中考成绩查询
哈尔滨市教育局查分:2021年黑龙江哈尔滨中考成绩
牡丹江中考信息网查分:2021年黑龙江牡丹江中考成
黑龙江中考最新更新
2024年黑龙江佳木斯中考时间、科目及分值(6月2
2024年黑龙江佳木斯初中升高中考试招生政策及招生
黑龙江大庆中考时间2024年时间表、科目安排、总分
2024年黑龙江大庆初中开云kaiyun(中国)业水平考试暨高中招生考试
2024年黑龙江哈尔滨中考招生计划最新公布 省市重
黑龙江伊春中考时间2024年时间表、科目安排及各科
2024年黑龙江双鸭山中考志愿填报及录取工作安排
黑龙江双鸭山中考时间2024年时间表、科目安排及各
米兰体育-米兰体育(中国)
|
开云手机入口官网-开云(中国)
|
华体会登陆入口-华体会(中国)
|
开云手机站官方网站入口-开云(中国)
|
MK体育网页版登录入口-MK(中国)
|
开云网页版-开云(中国)官方
|
开云手机平台-开云(中国)
|
hth体育-(中国)科技公司
|
宝威体育平台-宝威(中国)一站式服务平台
|