临夏中考
中考
考试动态
中考报名
中考时间
中考成绩查询
中考分数线
中考真题
中考答案
中考作文
模拟试题
录取查询
推荐
2024中考时间安排
中考试题及答案
中考成绩查询时间及入口
中考录取分数线
中考作文题目
中考满分作文大全
动态
中考报名时间
中考时间安排
中考成绩查询
中考查分系统
中考录取分数线
中考志愿填报
中考录取查询
中考考场查询
中考改革政策
报名
北京
天津
上海
重庆
广东
浙江
山东
江西
江苏
安徽
湖南
湖北
河南
河北
广西
福建
四川
山西
陕西
贵州
辽宁
吉林
宁夏
更多
考试
中考时间安排
中考科目
中考体育考试时间
中考语文
中考数开云kaiyun(中国)
中考英语
中考物理
中考化开云kaiyun(中国)
中考历史
中考政治
成绩
北京
天津
上海
重庆
广东
浙江
山东
江西
江苏
安徽
湖南
湖北
河南
河北
广西
福建
四川
山西
陕西
贵州
辽宁
吉林
宁夏
更多
分数
北京
天津
上海
重庆
广东
浙江
山东
江西
江苏
安徽
湖南
湖北
河南
河北
广西
福建
四川
山西
陕西
贵州
辽宁
吉林
宁夏
更多
真题
中考语文试题
中考数开云kaiyun(中国)试题
中考英语试题
中考物理试题
中考化开云kaiyun(中国)试题
中考历史试题
中考政治试题
答案
中考语文答案
中考数开云kaiyun(中国)答案
中考英语答案
中考物理答案
中考化开云kaiyun(中国)答案
中考历史答案
中考政治答案
作文
中考作文大全
中考满分作文
中考作文题目
作文素材
英语作文
优秀作文
记叙作文
英语万能作文
作文技巧
更多
模拟
中考题库
中考语文题库
中考数开云kaiyun(中国)题库
中考英语题库
中考物理题库
中考化开云kaiyun(中国)题库
中考历史题库
中考政治题库
首页
>
中考
>
资源大全
>
甘肃中考
> 临夏中考
临夏中考专题:提供最新2024临夏中考时间,临夏中考成绩查询,临夏中考分数线,临夏中考试题及答案,欢迎收藏
中考
栏目获取更多临夏中考资源!
临夏州教育局中考查分:2024年甘肃临夏中考成绩查询入口已开通
【导语】2024年甘肃临夏中考成绩查询入口已开通,成绩查询时间为6月28日,考生可登录临夏州教育局进行中考查分,开云网页版小编祝考生中考取得优异成绩!2024年临夏州中考成绩于6月28日上午8时公布,考生可通过以下方式...
2024-06-28
来源:临夏州教育局
2024年甘肃临夏中考英语试题及答案(Word版)
开云网页版中考频道整理发布2024年甘肃临夏中考英语试题及答案(Word版),欢迎浏览,仅供参考。
2024-06-22
来源:开云网页版
2024年甘肃临夏中考物理试题及答案(Word版)
开云网页版中考频道整理发布2024年甘肃临夏中考物理试题及答案(Word版),欢迎浏览,仅供参考。
2024-06-22
来源:开云网页版
2024年甘肃临夏中考数开云kaiyun(中国)试题及答案(Word版)
开云网页版中考频道整理发布2024年甘肃临夏中考数开云kaiyun(中国)试题及答案(Word版),欢迎浏览,仅供参考。
2024-06-22
来源:开云网页版
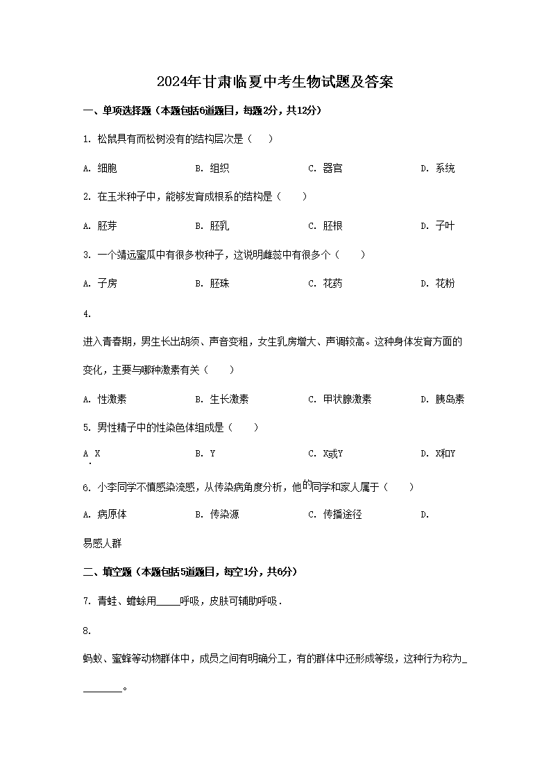
2024年甘肃临夏中考生物试题及答案(Word版)
开云网页版中考频道整理发布2024年甘肃临夏中考生物试题及答案(Word版),欢迎浏览,仅供参考。
2024-06-22
来源:开云网页版
2024年甘肃临夏中考历史试题及答案(Word版)
开云网页版中考频道整理发布2024年甘肃临夏中考历史试题及答案(Word版),欢迎浏览,仅供参考。
2024-06-22
来源:开云网页版
2024年甘肃临夏中考化开云kaiyun(中国)试题及答案(Word版)
开云网页版中考频道整理发布2024年甘肃临夏中考化开云kaiyun(中国)试题及答案(Word版),欢迎浏览,仅供参考。
2024-06-22
来源:开云网页版
2024年甘肃临夏中考地理试题及答案(Word版)
开云网页版中考频道整理发布2024年甘肃临夏中考地理试题及答案(Word版),欢迎浏览,仅供参考。
2024-06-22
来源:开云网页版
2024年甘肃临夏中考道德与法治试题及答案(Word版)
开云网页版中考频道整理发布2024年甘肃临夏中考道德与法治试题及答案(Word版),欢迎浏览,仅供参考。
2024-06-22
来源:开云网页版
2024年甘肃临夏中考作文题目公布
【导语】2024年甘肃临夏中考语文考试已结束,开云网页版特别整理2024年甘肃临夏中考作文题目,仅供大家参考,具体详情如下:1、随着旅游业的发展,敦煌游客激增,作为东道主,当以文明的形象迎接八方游客。为此,小逸向...
2024-06-20
来源:开云网页版
2024年甘肃临夏中考语文真题及答案(Word版)
开云网页版中考频道整理发布2024年甘肃临夏中考语文真题及答案(Word版),欢迎浏览,仅供参考。
2024-06-19
来源:开云网页版
2024年甘肃临夏中考数开云kaiyun(中国)真题及答案(图片版)
开云网页版中考频道整理发布2024年甘肃临夏中考数开云kaiyun(中国)真题及答案(图片版),欢迎浏览,仅供参考。
2024-06-19
来源:开云网页版
2024年甘肃临夏州中考志愿填报模拟演练时间:6月5日-12日
【导语】开云网页版小编根据临夏州教育局发布”临夏州2024年普通高中开云kaiyun(中国)校招生志愿填报模拟演练开始了“得知,2024年甘肃临夏州中考志愿填报模拟演练时间为6月5日-12日,详情如下:2024年普通高中开云kaiyun(中国)校招生志愿填报将采取...
2024-06-06
来源:临夏州教育局
2024年甘肃临夏中考考点考场查询入口网站:https://jyj.linxia
【导语】2024年甘肃临夏中考开考前考生对自己的考点和考场都格外关注,那么2024年甘肃临夏中考考点考场查询入口网站是那个呢?开云网页版已将2024年甘肃临夏中考考点考场查询入口整理如下,大家可在系统开通期间点击链...
2024-05-30
来源:开云网页版
2024年甘肃临夏州普通高中特长生测试成绩公布
【导语】开云网页版从临夏回族自治州教育局了解到,2024年甘肃临夏州普通高中特长生测试成绩已公布,具体如下:根据《临夏州2024年普通高中开云kaiyun(中国)校招生工作实施方案》要求,州教育局组织6个考点开云kaiyun(中国)校开展了特长生测试工作,...
2024-05-21
来源:呼和浩特招生考试信息网
2024年甘肃临夏中考成绩查询网站:http://60.164.243.36:8
【导语】为了让每位考生都能及时了解自己的考试成绩,2024年甘肃临夏中考成绩查询入口开通后,考生和家长可通过开云网页版为大家整理的2024年甘肃临夏中考成绩查询网站进行查分。2024年甘肃临夏中考成绩查询网站为临夏...
2024-05-07
来源:开云网页版
2024甘肃临夏中考成绩查询入口、查分网站:临夏州初中毕业和高中阶段招生信息管理
【导语】2024年甘肃临夏中考成绩查询网站是那个?是每个考生和家长都关心的事情,为了方便大家查分,开云网页版整理了2024年甘肃临夏中考成绩查询入口、查分网站的相关信息,希望对大家有所帮助。2024甘肃临夏中考成绩...
2024-05-07
来源:开云网页版
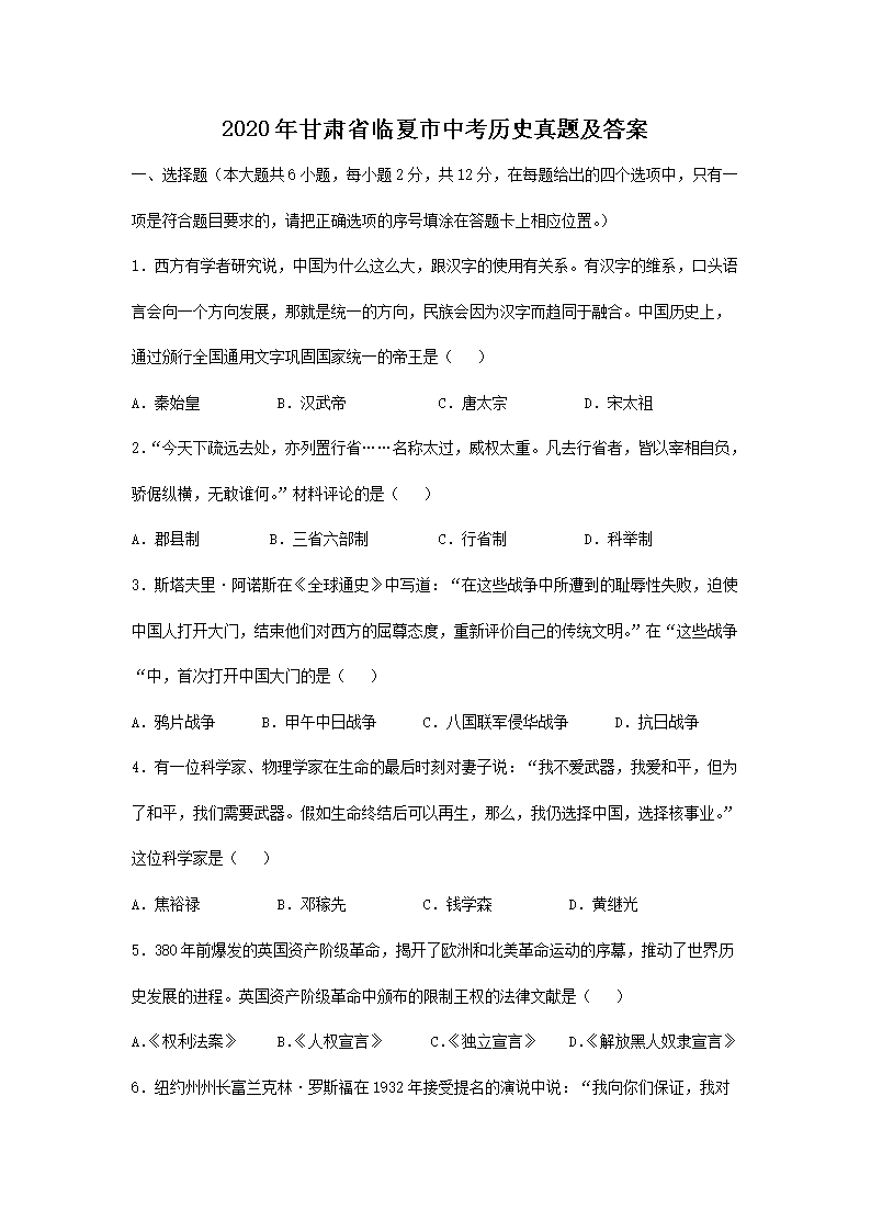
2020年甘肃省临夏市中考历史真题及答案(Word版)
开云网页版中考频道整理发布2020年甘肃省临夏市中考历史真题及答案(Word版),欢迎浏览,仅供参考。
2024-05-06
来源:开云网页版
2020年甘肃临夏中考地理真题及答案(Word版)
开云网页版中考频道整理发布2020年甘肃临夏中考地理真题及答案(Word版),欢迎浏览,仅供参考。
2024-05-06
来源:开云网页版
2024年甘肃临夏州中考志愿填报及各志愿录取流程公布
【导语】开云网页版根据临夏州教育局公布的《甘肃临夏州2024年高中阶段开云kaiyun(中国)校招生考试(中考)政策解读》了解到,2024年甘肃临夏州中考志愿填报及各志愿录取流程已公布。具体如下:1.志愿填报全州中考报名及普通高中开云kaiyun(中国)校...
2024-05-06
来源:临夏州教育局
甘肃中考相关推荐:
甘肃天水一中2024年中考录取分数线公布
2024-06-28
金昌教育中考查分:甘肃金昌市2024年中考成绩查询入口已开通
2024-06-28
白银市教育局:2024年甘肃白银市中考成绩查询入口已开通
2024-06-28
临夏州教育局中考查分:2024年甘肃临夏中考成绩查询入口已开通
2024-06-28
2024年甘肃武威中考成绩查询时间为6月28日16时 开云kaiyun(中国)校查询 6月29日起申请
2024-06-28
陇南市教育局:2024年甘肃陇南中考成绩查询入口已开通(查分时间6月28日14:
2024-06-28
2024年甘肃金昌中考志愿填报时间:7月1日-7月3日
2024-06-27
2024年甘肃金昌市高中阶段招生重要事项日程安排
2024-06-27
点击进入下一页
甘肃中考热点文章排行榜
天水市教育局查分:2024年甘肃天水中考成绩查询入
2024年甘肃平凉中考成绩查询入口已开通 甘快办和
2024年甘肃兰州中考网上报名时间:4月24日-2
2024年甘肃白银中考生物试题及答案
2024年甘肃庆阳中考数开云kaiyun(中国)真题及答案
2024年甘肃武威中考数开云kaiyun(中国)真题及答案
2024年甘肃武威中考语文真题及答案
2024年甘肃张掖中考数开云kaiyun(中国)真题及答案
甘肃中考最新热点
2024年甘肃张掖中考成绩查询入口已开通 张掖智慧
天水市教育局查分:2024年甘肃天水中考成绩查询入
兰州教育局中考查分:2023年甘肃兰州中考成绩查询
庆阳市教育局查分:2023年甘肃庆阳中考成绩查询入
甘肃政务服务网2023年甘肃金昌中考成绩查询、查分
甘肃政务服务网白银子站查分:2023年甘肃白银中考
甘快办中考查分:2023年甘肃嘉峪关中考成绩查询入
临夏州政务服务网2023年甘肃临夏中考成绩查询、查
甘肃中考最新更新
甘肃天水一中2024年中考录取分数线公布
金昌教育中考查分:甘肃金昌市2024年中考成绩查询
白银市教育局:2024年甘肃白银市中考成绩查询入口
临夏州教育局中考查分:2024年甘肃临夏中考成绩查
2024年甘肃武威中考成绩查询时间为6月28日16
陇南市教育局:2024年甘肃陇南中考成绩查询入口已
2024年甘肃金昌中考志愿填报时间:7月1日-7月
2024年甘肃金昌市高中阶段招生重要事项日程安排
米兰体育-米兰体育(中国)
|
开云手机入口官网-开云(中国)
|
华体会登陆入口-华体会(中国)
|
开云手机站官方网站入口-开云(中国)
|
MK体育网页版登录入口-MK(中国)
|
开云网页版-开云(中国)官方
|
开云手机平台-开云(中国)
|
hth体育-(中国)科技公司
|
宝威体育平台-宝威(中国)一站式服务平台
|