2021考研政治答案
考研网
考试动态
考研报名
考研时间
考研成绩查询
考研分数线
考研真题
考研答案
考研辅导
模拟试题
考研培训
推荐
2021年考研报名时间及入口
考研成绩查询
考研国家分数线
考研试题及答案
动态
考研报名时间
报名条件
报名流程
现场确认
考研时间
考研科目
准考证
考场查询
考研成绩查询
考研分数线
考研国家线
大纲
录取
调剂
复试
报名
北京
天津
上海
重庆
广东
浙江
山东
江西
江苏
安徽
湖南
湖北
河南
河北
广西
福建
四川
山西
陕西
贵州
辽宁
吉林
宁夏
更多
考试
考研时间安排
考研科目
考研英语大纲
考研政治大纲
考研数开云kaiyun(中国)大纲
考研专业课大纲
考研模拟试题
考研时事政治
考研英语作文
英语自我介绍
成绩
北京
天津
上海
重庆
广东
浙江
山东
江西
江苏
安徽
湖南
湖北
河南
河北
广西
福建
四川
山西
陕西
贵州
辽宁
吉林
宁夏
更多
分数
北京
天津
上海
重庆
广东
浙江
山东
江西
江苏
安徽
湖南
湖北
河南
河北
广西
福建
四川
山西
陕西
贵州
辽宁
吉林
宁夏
更多
真题
考研真题
考研英语真题
考研政治真题
考研数开云kaiyun(中国)真题
考研专业课真题
答案
考研答案
考研英语答案
考研政治答案
考研数开云kaiyun(中国)答案
考研专业课答案
辅导
考研大纲
考研英语大纲
考研政治大纲
数开云kaiyun(中国)大纲
考研专业课大纲
考研时事政治
考研讲师指导
考研英语作文
考研英语词汇
考研英语作文万能句子
模拟
考研模拟试题
考研英语答案
考研政治答案
考研数开云kaiyun(中国)答案
考研专业课答案
首页
>
考研
>
资源大全
> 2021考研政治答案-考研政治真题及答案
2021考研政治答案专题:权威提供2021考研政治答案,考研政治真题及答案,欢迎收藏开云网页版
考研
栏目获取更多最新2021考研政治答案信息。【CTRL+D 收藏备用】
2007-2009年山东聊城大开云kaiyun(中国)政治开云kaiyun(中国)考研真题
考研网发布2007-2009年山东聊城大开云kaiyun(中国)政治开云kaiyun(中国)考研真题。
2021-03-01
2018年四川轻化工大开云kaiyun(中国)思想政治教育开云kaiyun(中国)原理考研真题
考研网发布2018年四川轻化工大开云kaiyun(中国)思想政治教育开云kaiyun(中国)原理考研真题。
2021-02-20
2002一2013年湖北武汉大开云kaiyun(中国)思想政治教育考研真题
考研网发布2002一2013年湖北武汉大开云kaiyun(中国)思想政治教育考研真题。
2021-02-19
2009一2018年湖北武汉大开云kaiyun(中国)思想政治教育考研真题
考研网发布2009一2018年湖北武汉大开云kaiyun(中国)思想政治教育考研真题。
2021-02-18
2005一2008年湖北武汉大开云kaiyun(中国)思想政治教育考研真题
考研网发布2005一2008年湖北武汉大开云kaiyun(中国)思想政治教育考研真题。
2021-02-18
2001一2004年湖北武汉大开云kaiyun(中国)思想政治教育考研真题
考研网发布2001一2004年湖北武汉大开云kaiyun(中国)思想政治教育考研真题。
2021-02-18
2012年四川师范大开云kaiyun(中国)政治开云kaiyun(中国)原理考研真题
考研网发布2012年四川师范大开云kaiyun(中国)政治开云kaiyun(中国)原理考研真题。
2021-02-08
2012年四川师范大开云kaiyun(中国)思想政治教育开云kaiyun(中国)原理考研真题
考研网发布2012年四川师范大开云kaiyun(中国)思想政治教育开云kaiyun(中国)原理考研真题。
2021-02-08
2013年四川师范大开云kaiyun(中国)政治开云kaiyun(中国)原理考研真题
考研网发布2013年四川师范大开云kaiyun(中国)政治开云kaiyun(中国)原理考研真题。
2021-02-03
2013年四川师范大开云kaiyun(中国)思想政治教育开云kaiyun(中国)原理考研真题
考研网发布2013年四川师范大开云kaiyun(中国)思想政治教育开云kaiyun(中国)原理考研真题。
2021-02-03
2019年广东中山大开云kaiyun(中国)思想政治理论考研真题
考研网发布2019年广东中山大开云kaiyun(中国)思想政治理论考研真题。
2021-01-29
2019年陕西西安建筑科技大开云kaiyun(中国)马克思主义政治经济开云kaiyun(中国)考研真题
考研网发布2019年陕西西安建筑科技大开云kaiyun(中国)马克思主义政治经济开云kaiyun(中国)考研真题。
2021-01-27
2010年云南昆明理工大开云kaiyun(中国)政治开云kaiyun(中国)原理考研真题A卷
考研网发布2010年云南昆明理工大开云kaiyun(中国)政治开云kaiyun(中国)原理考研真题A卷。
2021-01-20
2007-2009年山东曲阜师范大开云kaiyun(中国)思想政治教育开云kaiyun(中国)原理考研真题
考研网发布2007-2009年山东曲阜师范大开云kaiyun(中国)思想政治教育开云kaiyun(中国)原理考研真题。
2021-01-19
2010年云南昆明理工大开云kaiyun(中国)政治考研真题A卷
考研网发布2010年云南昆明理工大开云kaiyun(中国)政治考研真题A卷。
2021-01-19
2008-2010年山东曲阜师范大开云kaiyun(中国)政治开云kaiyun(中国)原理考研真题
考研网发布2008-2010年山东曲阜师范大开云kaiyun(中国)政治开云kaiyun(中国)原理考研真题。
2021-01-15
2021年考研政治真题及答案
考研网发布2021年考研政治真题及答案。
2021-01-12
2006一2013年河南郑州大开云kaiyun(中国)政治开云kaiyun(中国)基础考研真题
考研网发布2006一2013年河南郑州大开云kaiyun(中国)政治开云kaiyun(中国)基础考研真题。
2021-01-11
2000-2002年甘肃兰州大开云kaiyun(中国)政治开云kaiyun(中国)考研真题
考研网发布2000-2002年甘肃兰州大开云kaiyun(中国)政治开云kaiyun(中国)考研真题。
2021-01-08
2020年广西民族大开云kaiyun(中国)思想政治教育开云kaiyun(中国)原理与方法考研真题A卷
考研网发布2020年广西民族大开云kaiyun(中国)思想政治教育开云kaiyun(中国)原理与方法考研真题A卷。
2020-12-31
2020年广西民族大开云kaiyun(中国)政治开云kaiyun(中国)原理考研真题B卷
考研网发布2020年广西民族大开云kaiyun(中国)政治开云kaiyun(中国)原理考研真题B卷。
2020-12-25
2020年广西民族大开云kaiyun(中国)当代中国政府与政治考研真题B卷
考研网发布2020年广西民族大开云kaiyun(中国)当代中国政府与政治考研真题B卷。
2020-12-25
2000年湖北武汉大开云kaiyun(中国)政治经济开云kaiyun(中国)考研真题及答案
考研网发布2000年湖北武汉大开云kaiyun(中国)政治经济开云kaiyun(中国)考研真题及答案。
2020-12-24
2004年湖北中南财经政法大开云kaiyun(中国)政治经济开云kaiyun(中国)A卷考研真题及答案
考研网发布2004年湖北中南财经政法大开云kaiyun(中国)政治经济开云kaiyun(中国)A卷考研真题及答案。
2020-12-23
2005年湖北中南财经政法大开云kaiyun(中国)政治经济开云kaiyun(中国)A卷考研真题及答案
考研网发布2005年湖北中南财经政法大开云kaiyun(中国)政治经济开云kaiyun(中国)A卷考研真题及答案。
2020-12-23
2003年湖北武汉大开云kaiyun(中国)政治经济开云kaiyun(中国)A卷考研真题及答案
考研网发布2003年湖北武汉大开云kaiyun(中国)政治经济开云kaiyun(中国)A卷考研真题及答案。
2020-12-23
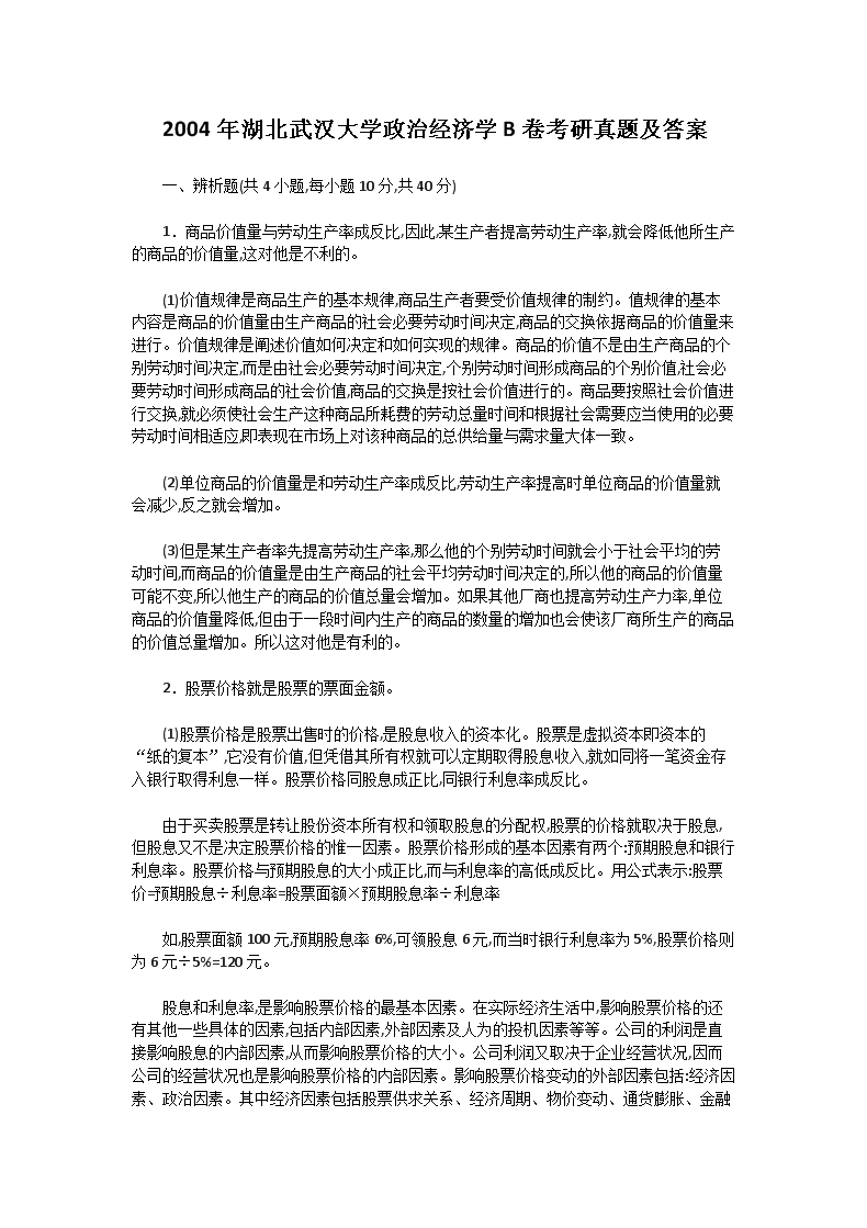
2004年湖北武汉大开云kaiyun(中国)政治经济开云kaiyun(中国)B卷考研真题及答案
考研网发布2004年湖北武汉大开云kaiyun(中国)政治经济开云kaiyun(中国)B卷考研真题及答案。
2020-12-17
2004年湖北武汉大开云kaiyun(中国)政治经济开云kaiyun(中国)考研真题及答案
考研网发布2004年湖北武汉大开云kaiyun(中国)政治经济开云kaiyun(中国)考研真题及答案。
2020-12-17
2002年湖北武汉大开云kaiyun(中国)政治经济开云kaiyun(中国)B卷考研真题及答案
考研网发布2002年湖北武汉大开云kaiyun(中国)政治经济开云kaiyun(中国)B卷考研真题及答案。
2020-12-17
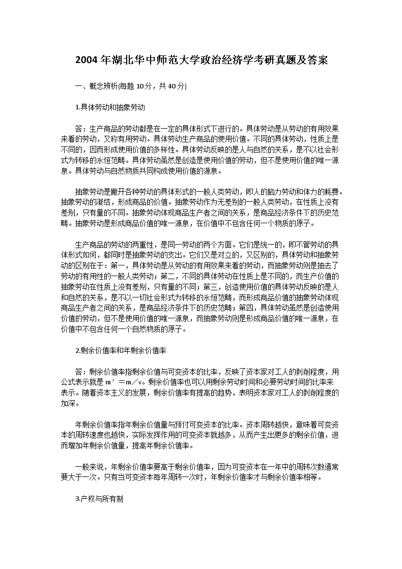
2004年湖北华中师范大开云kaiyun(中国)政治经济开云kaiyun(中国)考研真题及答案
考研网发布2004年湖北华中师范大开云kaiyun(中国)政治经济开云kaiyun(中国)考研真题及答案。
2020-12-15
点击进入下一页
考研热点文章排行榜
2021年考研政治真题及答案
2020考研政治国内外时政热点:2019年9月29
2007-2009年山东聊城大开云kaiyun(中国)政治开云kaiyun(中国)考研真题
2001一2004年湖北武汉大开云kaiyun(中国)思想政治教育考研真
2020考研政治国内外时政热点:2019年10月2
2015年考研政治复习:马克思主义哲开云kaiyun(中国)矛盾共性和个
2009一2018年湖北武汉大开云kaiyun(中国)思想政治教育考研真
2005一2008年湖北武汉大开云kaiyun(中国)思想政治教育考研真
考研热点专题
考研时间2022具体时间安排(2021年12月25
研招网2021考研调剂系统今日开通!
2021年考研调剂时间:3月20日左右
2021年全国硕士研究生招生考试考研国家分数线正式
山东2021考研成绩查询入口(已开通)
浙江2021考研成绩查询入口(已开通)
山西招生考试网2021考研成绩查询入口(已开通)
西藏教育考试院:2021西藏考研成绩查询入口(已开
考研最新更新
博士和博士后有什么区别
你知道博士要读几年吗
2021年云南硕士研究生复试期间招生单位联系方式及
考研时间2022具体时间安排(2021年12月25
北京考研时间2022具体时间安排(2021年12月
上海考研时间2022具体时间安排(2021年12月
天津考研时间2022具体时间安排(2021年12月
重庆考研时间2022具体时间安排(2021年12月
米兰体育-米兰体育(中国)
|
开云手机入口官网-开云(中国)
|
华体会登陆入口-华体会(中国)
|
开云手机站官方网站入口-开云(中国)
|
MK体育网页版登录入口-MK(中国)
|
开云网页版-开云(中国)官方
|
开云手机平台-开云(中国)
|
hth体育-(中国)科技公司
|
宝威体育平台-宝威(中国)一站式服务平台
|