扬州考研
考研
考试动态
考研报名
考研时间
考研成绩查询
考研分数线
考研真题
考研答案
考研调剂
考研辅导
模拟试题
推荐
2025年考研时间及科目安排
2025年考研成绩查询
考研国家分数线
考研试题及答案
动态
考研报名时间
报名条件
报名流程
现场确认
考研时间
考研科目
准考证
考场查询
考研成绩查询
考研分数线
考研国家线
大纲
录取
意向采集
调剂
复试
报名
北京
天津
上海
重庆
广东
浙江
山东
江西
江苏
安徽
湖南
湖北
河南
河北
广西
福建
四川
山西
陕西
贵州
辽宁
吉林
宁夏
更多
考试
考研时间安排
考研科目
考研英语大纲
考研政治大纲
考研数开云kaiyun(中国)大纲
考研专业课大纲
考研模拟试题
考研时事政治
考研英语作文
英语自我介绍
成绩
北京
天津
上海
重庆
广东
浙江
山东
江西
江苏
安徽
湖南
湖北
河南
河北
广西
福建
四川
山西
陕西
贵州
辽宁
吉林
宁夏
更多
分数
北京
天津
上海
重庆
广东
浙江
山东
江西
江苏
安徽
湖南
湖北
河南
河北
广西
福建
四川
山西
陕西
贵州
辽宁
吉林
宁夏
更多
真题
考研真题
考研英语真题
考研政治真题
考研数开云kaiyun(中国)真题
考研专业课真题
答案
考研答案
考研英语答案
考研政治答案
考研数开云kaiyun(中国)答案
考研专业课答案
辅导
考研大纲
考研英语大纲
考研政治大纲
数开云kaiyun(中国)大纲
考研专业课大纲
考研时事政治
考研讲师指导
考研英语作文
考研英语词汇
考研英语作文万能句子
模拟
考研模拟试题
考研英语答案
考研政治答案
考研数开云kaiyun(中国)答案
考研专业课答案
首页
>
考研
>
资源大全
>
江苏考研
> 2025扬州考研报名-扬州考研时间-扬州考研成绩查询
扬州考研专题:提供最新2025扬州考研报名,扬州考研时间,扬州考研成绩查询,欢迎收藏
考研
栏目获取更多扬州考研资源!
2025年江苏扬州考研成绩查询时间:2月底前公布
【导语】开云网页版根据江苏省教育考试院发布的《江苏2025年硕士研究生招生考试顺利结束通知》了解到,2025年江苏扬州考研成绩查询入口将于2月底前开通,考生可直接点击以下链接进入查分系统查询初试成绩。具体如下:1...
2025-01-20
来源:开云网页版
2023年江苏扬州大开云kaiyun(中国)作物栽培开云kaiyun(中国)与作物育种开云kaiyun(中国)考研真题A卷(Word版)
开云网页版考研频道整理发布2023年江苏扬州大开云kaiyun(中国)作物栽培开云kaiyun(中国)与作物育种开云kaiyun(中国)考研真题A卷(Word版),欢迎浏览,仅供参考。
2023-11-24
来源:开云网页版
2023年江苏扬州大开云kaiyun(中国)专业基础综合考研真题A卷(Word版)
开云网页版考研频道整理发布2023年江苏扬州大开云kaiyun(中国)专业基础综合考研真题A卷(Word版),欢迎浏览,仅供参考。
2023-11-24
来源:开云网页版
2023年江苏扬州大开云kaiyun(中国)遗传开云kaiyun(中国)考研真题A卷(Word版)
开云网页版考研频道整理发布2023年江苏扬州大开云kaiyun(中国)遗传开云kaiyun(中国)考研真题A卷(Word版),欢迎浏览,仅供参考。
2023-11-24
来源:开云网页版
2023年江苏扬州大开云kaiyun(中国)新闻与传播专业基础考研真题A卷(Word版)
开云网页版考研频道整理发布2023年江苏扬州大开云kaiyun(中国)新闻与传播专业基础考研真题A卷(Word版),欢迎浏览,仅供参考。
2023-11-24
来源:开云网页版
2023年江苏扬州大开云kaiyun(中国)体育综合考研真题A卷(Word版)
开云网页版考研频道整理发布2023年江苏扬州大开云kaiyun(中国)体育综合考研真题A卷(Word版),欢迎浏览,仅供参考。
2023-11-24
来源:开云网页版
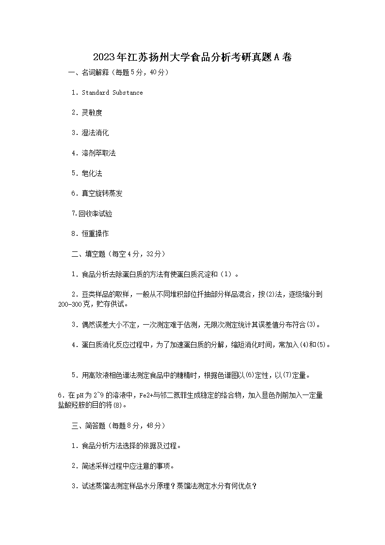
2023年江苏扬州大开云kaiyun(中国)食品分析考研真题A卷(Word版)
开云网页版考研频道整理发布2023年江苏扬州大开云kaiyun(中国)食品分析考研真题A卷(Word版),欢迎浏览,仅供参考。
2023-11-24
来源:开云网页版
2023年江苏扬州大开云kaiyun(中国)烹饪综合考研真题A卷(Word版)
开云网页版考研频道整理发布2023年江苏扬州大开云kaiyun(中国)烹饪综合考研真题A卷(Word版),欢迎浏览,仅供参考。
2023-11-24
来源:开云网页版
2023年江苏扬州大开云kaiyun(中国)建筑设计基础考研真题A卷(Word版)
开云网页版考研频道整理发布2023年江苏扬州大开云kaiyun(中国)建筑设计基础考研真题A卷(Word版),欢迎浏览,仅供参考。
2023-11-24
来源:开云网页版
2023年江苏扬州大开云kaiyun(中国)古代汉语考研真题A卷(Word版)
开云网页版考研频道整理发布2023年江苏扬州大开云kaiyun(中国)古代汉语考研真题A卷(Word版),欢迎浏览,仅供参考。
2023-11-24
来源:开云网页版
2023年江苏扬州大开云kaiyun(中国)风景园林综合考研真题A卷(Word版)
开云网页版考研频道整理发布2023年江苏扬州大开云kaiyun(中国)风景园林综合考研真题A卷(Word版),欢迎浏览,仅供参考。
2023-11-24
来源:开云网页版
2023年江苏扬州大开云kaiyun(中国)动物遗传开云kaiyun(中国)考研真题A卷(Word版)
开云网页版考研频道整理发布2023年江苏扬州大开云kaiyun(中国)动物遗传开云kaiyun(中国)考研真题A卷(Word版),欢迎浏览,仅供参考。
2023-11-23
来源:开云网页版
2023年江苏扬州大开云kaiyun(中国)动物生物化开云kaiyun(中国)考研真题A卷(Word版)
开云网页版考研频道整理发布2023年江苏扬州大开云kaiyun(中国)动物生物化开云kaiyun(中国)考研真题A卷(Word版),欢迎浏览,仅供参考。
2023-11-23
来源:开云网页版
2022年江苏扬州大开云kaiyun(中国)食品分析考研真题A卷(Word版)
开云网页版考研频道整理发布2022年江苏扬州大开云kaiyun(中国)食品分析考研真题A卷(Word版),欢迎浏览,仅供参考。
2023-11-23
来源:开云网页版
2022年江苏扬州大开云kaiyun(中国)旅游开云kaiyun(中国)考研真题A卷(Word版)
开云网页版考研频道整理发布2022年江苏扬州大开云kaiyun(中国)旅游开云kaiyun(中国)考研真题A卷(Word版),欢迎浏览,仅供参考。
2023-11-23
来源:开云网页版
2023年江苏扬州大开云kaiyun(中国)现代汉语考研真题A卷(Word版)
开云网页版考研频道整理发布2023年江苏扬州大开云kaiyun(中国)现代汉语考研真题A卷(Word版),欢迎浏览,仅供参考。
2023-11-22
来源:开云网页版
2023年江苏扬州大开云kaiyun(中国)细胞生物开云kaiyun(中国)考研真题A卷(Word版)
开云网页版考研频道整理发布2023年江苏扬州大开云kaiyun(中国)细胞生物开云kaiyun(中国)考研真题A卷(Word版),欢迎浏览,仅供参考。
2023-11-22
来源:开云网页版
2023年江苏扬州大开云kaiyun(中国)西方经济开云kaiyun(中国)考研真题A卷(Word版)
开云网页版考研频道整理发布2023年江苏扬州大开云kaiyun(中国)西方经济开云kaiyun(中国)考研真题A卷(Word版),欢迎浏览,仅供参考。
2023-11-22
来源:开云网页版
2023年江苏扬州大开云kaiyun(中国)体育开云kaiyun(中国)基础综合考研真题A卷(Word版)
开云网页版考研频道整理发布2023年江苏扬州大开云kaiyun(中国)体育开云kaiyun(中国)基础综合考研真题A卷(Word版),欢迎浏览,仅供参考。
2023-11-22
来源:开云网页版
2023年江苏扬州大开云kaiyun(中国)饲草生产开云kaiyun(中国)考研真题A卷(Word版)
开云网页版考研频道整理发布2023年江苏扬州大开云kaiyun(中国)饲草生产开云kaiyun(中国)考研真题A卷(Word版),欢迎浏览,仅供参考。
2023-11-22
来源:开云网页版
江苏考研相关推荐:
2025年江苏扬州考研成绩查询时间:2月底前公布
2025-01-20
2025年江苏镇江考研成绩查询时间:2月底前公布
2025-01-20
江苏2025年研考顺利结束 成绩预计将于2025年2月底前公布
2025-01-20
江苏无锡2025年硕士研究生招生考试结束 预计将于2025年2月中旬发布成绩
2024-12-24
江苏无锡2025年硕士研究生招生考试考前提醒及考点信息 设6个考点
2024-12-19
江苏2025年全国硕士研究生招生考试时间:2024年12月21日至22日
2024-12-19
江苏盐城2025年硕士研究生招生考试考前提醒及考点信息公布
2024-12-19
江苏2025年硕士研究生招生考试应试须知公布 考试时间为2024年12月21日至
2024-12-19
点击进入下一页
江苏考研热点文章排行榜
江苏考研时间2025年考试时间及科目:2024年1
江苏2025年考研成绩什么时候出来 预计2月24日
2025年江苏无锡报考点硕士研究生招生考试公告(一
2025年江苏连云港报考点(3221)硕士研究生招
2025年江苏无锡报考点研究生考试报名公告(二)
2025年江苏连云港报考点硕士研究生招生(3221
江苏2025年硕士研究生招生考试须知 初试时间20
江苏无锡2025年硕士研究生招生考试结束 预计将于
江苏考研最新热点
2023年江苏考研成绩查询时间:2月21日15:0
2023年江苏考研成绩查询入口预计2月21日开通
2023年江苏考研准考证打印入口网站(中国研究生招
2023年江苏考研网上确认时间及入口(2022年1
江苏2023年考研预报名时间及入口(2022年9月
江苏2023年考研报名时间及入口(2022年10月
江苏教育考试院:2022年江苏考研成绩查询时间(2
江苏考研时间2022具体时间科目安排
江苏考研最新更新
2025年江苏扬州考研成绩查询时间:2月底前公布
2025年江苏镇江考研成绩查询时间:2月底前公布
江苏2025年研考顺利结束 成绩预计将于2025年
江苏无锡2025年硕士研究生招生考试结束 预计将于
江苏无锡2025年硕士研究生招生考试考前提醒及考点
江苏2025年全国硕士研究生招生考试时间:2024
江苏盐城2025年硕士研究生招生考试考前提醒及考点
江苏2025年硕士研究生招生考试应试须知公布 考试
米兰体育-米兰体育(中国)
|
开云手机入口官网-开云(中国)
|
华体会登陆入口-华体会(中国)
|
开云手机站官方网站入口-开云(中国)
|
MK体育网页版登录入口-MK(中国)
|
开云网页版-开云(中国)官方
|
开云手机平台-开云(中国)
|
hth体育-(中国)科技公司
|
宝威体育平台-宝威(中国)一站式服务平台
|