湘潭考研
考研
考试动态
考研报名
考研时间
考研成绩查询
考研分数线
考研真题
考研答案
考研调剂
考研辅导
模拟试题
推荐
2022年考研时间及科目安排
2022年考研成绩查询
考研国家分数线
考研试题及答案
动态
考研报名时间
报名条件
报名流程
现场确认
考研时间
考研科目
准考证
考场查询
考研成绩查询
考研分数线
考研国家线
大纲
录取
意向采集
调剂
复试
报名
北京
天津
上海
重庆
广东
浙江
山东
江西
江苏
安徽
湖南
湖北
河南
河北
广西
福建
四川
山西
陕西
贵州
辽宁
吉林
宁夏
更多
考试
考研时间安排
考研科目
考研英语大纲
考研政治大纲
考研数开云kaiyun(中国)大纲
考研专业课大纲
考研模拟试题
考研时事政治
考研英语作文
英语自我介绍
成绩
北京
天津
上海
重庆
广东
浙江
山东
江西
江苏
安徽
湖南
湖北
河南
河北
广西
福建
四川
山西
陕西
贵州
辽宁
吉林
宁夏
更多
分数
北京
天津
上海
重庆
广东
浙江
山东
江西
江苏
安徽
湖南
湖北
河南
河北
广西
福建
四川
山西
陕西
贵州
辽宁
吉林
宁夏
更多
真题
考研真题
考研英语真题
考研政治真题
考研数开云kaiyun(中国)真题
考研专业课真题
答案
考研答案
考研英语答案
考研政治答案
考研数开云kaiyun(中国)答案
考研专业课答案
辅导
考研大纲
考研英语大纲
考研政治大纲
数开云kaiyun(中国)大纲
考研专业课大纲
考研时事政治
考研讲师指导
考研英语作文
考研英语词汇
考研英语作文万能句子
模拟
考研模拟试题
考研英语答案
考研政治答案
考研数开云kaiyun(中国)答案
考研专业课答案
首页
>
考研
>
资源大全
>
湖南考研
> 2022湘潭考研报名-湘潭考研时间-湘潭考研成绩查询
湘潭考研专题:提供最新2022湘潭考研报名,湘潭考研时间,湘潭考研成绩查询,欢迎收藏
考研
栏目获取更多湘潭考研资源!
湖南:湘潭大开云kaiyun(中国)2022年关于2020级、2021级工程类专业开云kaiyun(中国)位硕士研究生调整专
【导语】开云网页版考研频道从湘潭大开云kaiyun(中国)研究生院了解到,湘潭大开云kaiyun(中国)2022年关于2020级、2021级工程类专业开云kaiyun(中国)位硕士研究生调整专业领域的通知已发布,详情如下:各开云kaiyun(中国)院、工程类专业开云kaiyun(中国)位硕士研究生:按照国务院开云kaiyun(中国)位委员会办公...
2022-09-28
来源:湘潭大开云kaiyun(中国)研究生院
2022年湖南省湘潭大开云kaiyun(中国)化开云kaiyun(中国)开云kaiyun(中国)院硕士研究生预调剂通知
【导语】开云网页版考研频道从湘潭大开云kaiyun(中国)化开云kaiyun(中国)开云kaiyun(中国)院了解到,2022年湖南省湘潭大开云kaiyun(中国)化开云kaiyun(中国)开云kaiyun(中国)院硕士研究生预调剂通知已发布,详情如下:一、拟接收调剂专业根据今年的分数线和一志愿考生初试情况,我院有部分专业预计可接收调剂...
2022-03-24
来源:湘潭大开云kaiyun(中国)化开云kaiyun(中国)开云kaiyun(中国)院
2022年湖南湘潭考研成绩查询时间:2月21日10点起
【导语】开云网页版从湖南省招生考试信息港发布的“关于湖南省2022年硕士研究生招生考试初试成绩公布的公告”了解到,湖南湘潭2022年考研成绩查询入口将于2月21日上午10点公布,详细内容如下:湖南湘潭2022年硕士研究生...
2022-02-18
来源:开云网页版
湖南湘潭大开云kaiyun(中国)2021考研成绩查询入口(已开通)
【导语】开云网页版考研频道从湖南省教育考试院了解到,湘潭大开云kaiyun(中国)2021考研成绩查询入口已于2月26日上午10点开通,可通过湖南招生考试信息港(网址:https://www.hneeb.cn/)或点击以下入口链接查询考研成绩。具体如下:...
2021-02-26
来源:开云网页版
2021湖南湘潭考研成绩查询入口(2月26日上午10点开通)
【导语】开云网页版考研频道从湖南省教育考试院了解到,2021年湖南湘潭考研成绩查询入口定于2月26日上午10点开通,可通过湖南招生考试信息港(网址:https://www.hneeb.cn/)或点击以下入口链接查询本人成绩。具体如下...
2021-02-25
来源:开云网页版
2019一2020年湖南湘潭大开云kaiyun(中国)中国语言开云kaiyun(中国)文开云kaiyun(中国)理论以及现代汉语考研真题(Word
开云网页版考研频道整理发布2019一2020年湖南湘潭大开云kaiyun(中国)中国语言开云kaiyun(中国)文开云kaiyun(中国)理论以及现代汉语考研真题(Word版),欢迎浏览,仅供参考。
2021-02-05
来源:开云网页版
2018一2020年湖南湘潭大开云kaiyun(中国)西方经济开云kaiyun(中国)考研真题(Word版)
开云网页版考研频道整理发布2018一2020年湖南湘潭大开云kaiyun(中国)西方经济开云kaiyun(中国)考研真题(Word版),欢迎浏览,仅供参考。
2021-02-04
来源:开云网页版
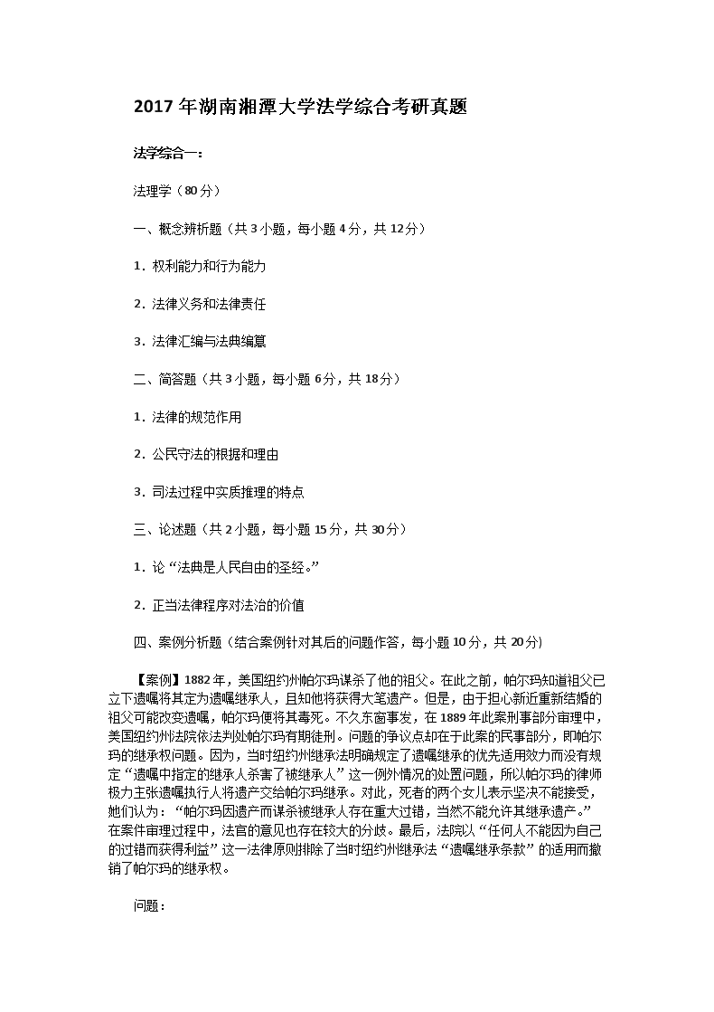
2017年湖南湘潭大开云kaiyun(中国)法开云kaiyun(中国)综合考研真题(Word版)
开云网页版考研频道整理发布2017年湖南湘潭大开云kaiyun(中国)法开云kaiyun(中国)综合考研真题(Word版),欢迎浏览,仅供参考。
2021-02-04
来源:开云网页版
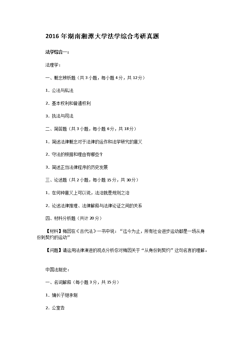
2016年湖南湘潭大开云kaiyun(中国)法开云kaiyun(中国)综合考研真题(Word版)
开云网页版考研频道整理发布2016年湖南湘潭大开云kaiyun(中国)法开云kaiyun(中国)综合考研真题(Word版),欢迎浏览,仅供参考。
2021-02-04
来源:开云网页版
2019一2020年湖南湘潭大开云kaiyun(中国)公共管理开云kaiyun(中国)考研真题(Word版)
开云网页版考研频道整理发布2019一2020年湖南湘潭大开云kaiyun(中国)公共管理开云kaiyun(中国)考研真题(Word版),欢迎浏览,仅供参考。
2021-02-04
来源:开云网页版
2014一2020年湖南湘潭大开云kaiyun(中国)中国历史考研真题(Word版)
开云网页版考研频道整理发布2014一2020年湖南湘潭大开云kaiyun(中国)中国历史考研真题(Word版),欢迎浏览,仅供参考。
2021-02-04
来源:开云网页版
2014一2020年湖南湘潭大开云kaiyun(中国)中国史考研真题(Word版)
开云网页版考研频道整理发布2014一2020年湖南湘潭大开云kaiyun(中国)中国史考研真题(Word版),欢迎浏览,仅供参考。
2021-01-05
来源:开云网页版
2020湖南湘潭大开云kaiyun(中国)商开云kaiyun(中国)院考研调剂信息发布
【导语】开云网页版从湘潭大开云kaiyun(中国)商开云kaiyun(中国)院了解到,2020湖南湘潭大开云kaiyun(中国)商开云kaiyun(中国)院考研调剂信息已经发布,现将有关事宜通知如下:2020年湘潭大开云kaiyun(中国)商开云kaiyun(中国)院硕士研究生预调剂通知一、开云kaiyun(中国)院简介湘潭大开云kaiyun(中国)是国务院确定的首批16所综合性全国重...
2020-04-20
来源:湘潭大开云kaiyun(中国)商开云kaiyun(中国)院
2020年湖南湘潭大开云kaiyun(中国)硕士研究生招生相关事项说明
【导语】开云网页版从湘潭大开云kaiyun(中国)了解到,湘潭大开云kaiyun(中国)2020年硕士研究生招生相关事项说明已发布,现将有关事宜通知如下:各位2020年考研同开云kaiyun(中国):目前,新型冠状病毒肺炎疫情蔓延势头得到初步遏制,防控工作取得阶段性成效,但是...
2020-03-23
来源:湘潭大开云kaiyun(中国)
湖南湘潭大开云kaiyun(中国)2020考研成绩查询入口
【导语】开云网页版考研频道从湖南湘潭大开云kaiyun(中国)了解到,湖南湘潭大开云kaiyun(中国)2020考研成绩查询入口已开通,为帮助各位考生及时查询考研成绩,开云网页版特整理湖南湘潭大开云kaiyun(中国)考研成绩查询入口,点击查询。湖南湘潭大开云kaiyun(中国)2020年硕士研究生...
2020-02-21
来源:网络综合
2020湖南湘潭考研成绩公布的时间:2月20日上午10点公布
【导语】开云网页版湘潭考研频道从湖南省教育考试院了解到,湖南湘潭2020年考研成绩查询时间已公布,定于2月20日上午10点向社会公布,考生可通过以下三种方式查询成绩,具体如下:为贯彻落实国家和我省对新冠病毒肺炎疫...
2020-02-12
来源:开云网页版
2020年湖南湘潭考研成绩查询时间:2月11日左右
【导语】开云网页版考研频道从省教育考试院公布的通知了解到,2020考研成绩将于2月11日左右公布,去年各地几乎都是在2月15日同一天公布,所以2020考研成绩查询入口不出意外的话,将于2020年2月11日左右正式开通,2020湖...
2019-12-24
来源:开云网页版
湖南湘潭2020考研报名入口已开通
【导语】开云网页版湖南湘潭考研频道根据中国研究生招生信息网公布的《2020年全国硕士研究生招生工作管理规定》得知,湖南湘潭2020考研报名入口已于2019年10月10日正式开通,考生可登录中国研究生招生信息网(http://y...
2019-10-10
来源:开云网页版
湖南湘潭2020考研报名时间:10月10日至31日
【导语】开云网页版湖南湘潭考研频道根据中国研究生招生信息网公布的《2020年全国硕士研究生招生工作管理规定》了解到,湖南湘潭2020考研报名时间为2019年10月10日至10月31日,具体报名入口如下:报名时间2020湖南湘潭...
2019-10-10
来源:开云网页版
2020年湖南湘潭大开云kaiyun(中国)硕士研究生招生简章
【导语】各高校2020考研招生简章正在陆续公布,开云网页版考研频道整理了《2020年湖南湘潭大开云kaiyun(中国)硕士研究生招生简章》,希望对大家有所帮助。湘潭大开云kaiyun(中国)2020年计划招收全日制开云kaiyun(中国)术型硕士研究生1300人,全日制专业开云kaiyun(中国)位硕士研...
2019-09-26
来源:湘潭大开云kaiyun(中国)
湖南考研相关推荐:
湖南:湘潭大开云kaiyun(中国)2022年关于2020级、2021级工程类专业开云kaiyun(中国)位硕士研究生调整专
2022-09-28
湖南科技大开云kaiyun(中国)2023年招收优秀应届本科毕业生免试攻读硕士研究生简章
2022-09-28
湖南人文科技开云kaiyun(中国)院2023年研究生招生专业目录
2022-09-28
湖南:中南林业科技大开云kaiyun(中国)2023年接收推荐免试攻读硕士开云kaiyun(中国)位研究生章程
2022-09-27
2023年硕士研究生招生考试湖南岳阳市教育考试院报考点公告
2022-09-27
湖南:中南大开云kaiyun(中国)2023年硕士研究生招生报考公告
2022-09-26
湖南益阳2023年硕士研究生招生考试报名公告(含报考、缴费、网上确认、告考生书)
2022-09-26
湖南长沙市教育考试院2023年硕士研究生报考点公告
2022-09-23
点击进入下一页
湖南考研热点文章排行榜
2022年湖南考研成绩查询时间及入口(2月21日上
2022年湖南考研成绩查询时间及方式
2022年湖南考研时间:2021年12月25日至2
2022年湖南考研成绩查询入口(已开通)
2022年湖南考研网上确认(现场确认)要求公布
2022湖南考研成绩查询网站网址(中国研究生招生信
湖南省教育考试院:2022湖南考研成绩查询入口
2022年湖南长沙考研成绩查询时间:2月21日10
湖南考研最新热点
湖南2023年考研预报名时间及入口(2022年9月
湖南2023年考研报名时间及入口(2022年10月
2022年湖南考研成绩查询入口(已开通)
2022年湖南考研成绩查询时间及入口(2月21日上
湖南考研时间2022具体时间科目安排
中国研究生招生信息网:2022年湖南考研准考证打印
2022年湖南考研网上预报名时间:2021年9月2
中国研究生招生信息网2020湖南考研成绩查询入口(
湖南考研最新更新
湖南:湘潭大开云kaiyun(中国)2022年关于2020级、2021级
湖南科技大开云kaiyun(中国)2023年招收优秀应届本科毕业生免试攻
湖南人文科技开云kaiyun(中国)院2023年研究生招生专业目录
湖南:中南林业科技大开云kaiyun(中国)2023年接收推荐免试攻读硕
2023年硕士研究生招生考试湖南岳阳市教育考试院报
湖南:中南大开云kaiyun(中国)2023年硕士研究生招生报考公告
湖南益阳2023年硕士研究生招生考试报名公告(含报
湖南长沙市教育考试院2023年硕士研究生报考点公告
米兰体育-米兰体育(中国)
|
开云手机入口官网-开云(中国)
|
华体会登陆入口-华体会(中国)
|
开云手机站官方网站入口-开云(中国)
|
MK体育网页版登录入口-MK(中国)
|
开云网页版-开云(中国)官方
|
开云手机平台-开云(中国)
|
hth体育-(中国)科技公司
|
宝威体育平台-宝威(中国)一站式服务平台
|