2021河北公务员考试真题
公务员考试网
考试动态
报名时间
职位表
考试时间
成绩查询
面试时间
真题答案
备考辅导
国家公务员
公务员培训
专题
2021年公务员报名时间及入口
公务员成绩查询时间及入口
热点
公务员报名入口
公务员报考条件
公务员准考证打印
公务员考试大纲
公务员考试科目
公务员合格分数线
公务员调剂
公务员体检
公务员补录
报名
北京
天津
上海
重庆
广东
浙江
山东
江西
江苏
安徽
湖南
湖北
河南
河北
广西
福建
四川
山西
陕西
贵州
辽宁
吉林
宁夏
更多
职位
北京
天津
上海
重庆
广东
浙江
山东
江西
江苏
安徽
湖南
湖北
河南
河北
广西
福建
四川
山西
陕西
贵州
辽宁
吉林
宁夏
更多
考试
北京
天津
上海
重庆
广东
浙江
山东
江西
江苏
安徽
湖南
湖北
河南
河北
广西
福建
四川
山西
陕西
贵州
辽宁
吉林
宁夏
更多
成绩
北京
天津
上海
重庆
广东
浙江
山东
江西
江苏
安徽
湖南
湖北
河南
河北
广西
福建
四川
山西
陕西
贵州
辽宁
吉林
宁夏
更多
面试
公务员面试名单
公务员面试真题
公务员面试热点
题库
公务员考试真题
公务员考试答案
公务员申论真题
公务员申论答案
公务员行测真题
公务员行测答案
备考
公务员模拟试题
考试题库
辅导解析
行政职业能力测验
申论
申论热点
申论范文
公共基础知识
时事政治
半月谈
国考
2020年国考报名时间
国考报名入口
国考报名人数
国考职位表
国考时间
国考准考证
国考大纲
国考成绩查询
首页
>
公务员考试
>
资源大全
> 2021河北公务员考试真题-河北公务员考试真题及答案
2021河北公务员考试真题专题:权威提供2021河北公务员考试真题,河北公务员考试真题及答案,欢迎收藏开云网页版
公务员考试
栏目获取更多最新2021河北公务员考试真题信息。【CTRL+D 收藏备用】
2020年河北公务员行测考试真题及答案(Word版)
公务员考试网发布2020年河北公务员行测考试真题及答案(Word版)。
2020-09-27
2012年河北公务员申论考试真题及答案(Word版)
公务员考试网发布2012年河北公务员申论考试真题及答案(Word版)。
2020-06-16
2012年河北公务员行测考试真题及答案(Word版)
公务员考试网发布2012年河北公务员行测考试真题及答案(Word版)。
2020-06-16
2011年河北公务员申论考试真题及答案(Word版)
公务员考试网发布2011年河北公务员申论考试真题及答案(Word版)。
2020-06-15
2011年河北公务员行测考试真题及答案(Word版)
公务员考试网发布2011年河北公务员行测考试真题及答案(Word版)。
2020-06-15
2013年河北公务员申论考试真题及答案(Word版)
公务员考试网发布2013年河北公务员申论考试真题及答案(Word版)。
2020-06-12
2013年河北公务员行测考试真题及答案(Word版)
公务员考试网发布2013年河北公务员行测考试真题及答案(Word版)。
2020-06-12
2014年河北公务员申论考试真题及答案(Word版)
公务员考试网发布2014年河北公务员申论考试真题及答案(Word版)。
2020-06-09
2014年河北公务员行测考试真题及答案(Word版)
公务员考试网发布2014年河北公务员行测考试真题及答案(Word版)。
2020-06-09
2003年河北公务员申论考试真题及答案(Word版)
公务员考试网发布2003年河北公务员申论考试真题及答案(Word版)。
2020-05-27
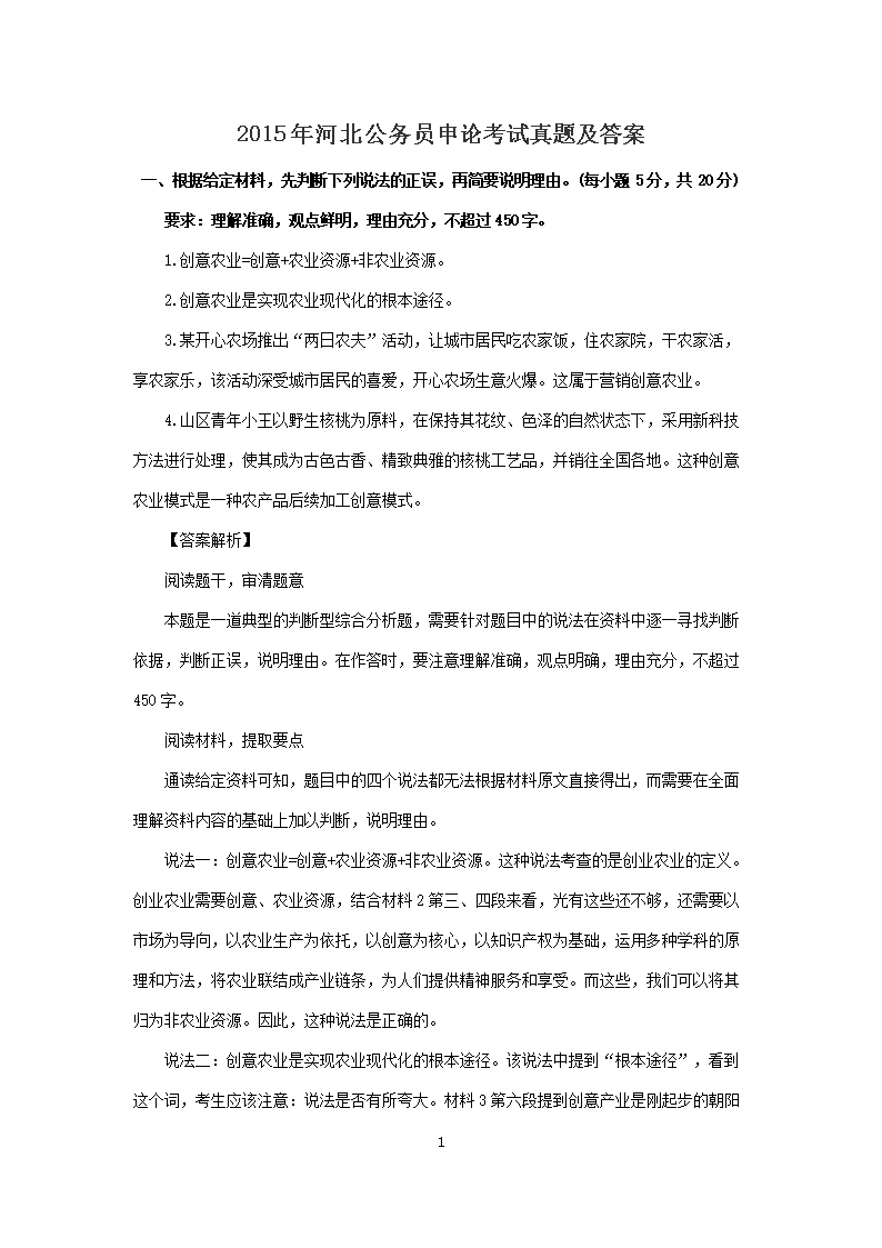
2015年河北公务员申论考试真题及答案(Word版)
公务员考试网发布2015年河北公务员申论考试真题及答案(Word版)。
2020-05-26
2015年河北公务员行测考试真题及答案(Word版)
公务员考试网发布2015年河北公务员行测考试真题及答案(Word版)。
2020-05-26
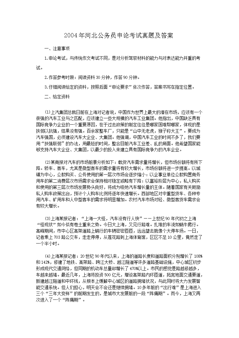
2004年河北公务员申论考试真题及答案(Word版)
公务员考试网发布2004年河北公务员申论考试真题及答案(Word版)。
2020-05-25
2005年河北公务员申论考试真题及答案(Word版)
公务员考试网发布2005年河北公务员申论考试真题及答案(Word版)。
2020-05-21
2016年河北公务员申论考试真题及答案(Word版)
公务员考试网发布2016年河北公务员申论考试真题及答案(Word版)。
2020-05-20
2016年河北公务员行测考试真题及答案(Word版)
公务员考试网发布2016年河北公务员行测考试真题及答案(Word版)。
2020-05-20
2006年河北公务员申论考试真题及答案(Word版)
公务员考试网发布2006年河北公务员申论考试真题及答案(Word版)。
2020-05-19
2006年河北公务员行测考试真题及答案(Word版)
公务员考试网发布2006年河北公务员行测考试真题及答案(Word版)。
2020-05-19
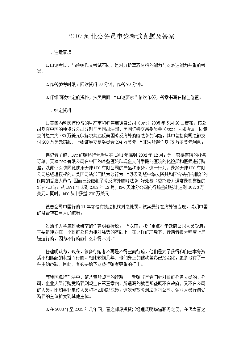
2007河北公务员申论考试真题及答案(Word版)
公务员考试网发布2007河北公务员申论考试真题及答案(Word版)。
2020-05-15
2008年河北公务员行测考试真题及答案(Word版)
公务员考试网发布2008年河北公务员行测考试真题及答案(Word版)。
2020-05-13
2008河北公务员申论考试真题及答案(Word版)
公务员考试网发布2008河北公务员申论考试真题及答案(Word版)。
2020-05-13
2017年河北公务员行测考试真题及答案(Word版)
公务员考试网发布2017年河北公务员行测考试真题及答案(Word版)。
2020-05-12
2017年河北公务员申论考试真题及答案(Word版)
公务员考试网发布2017年河北公务员申论考试真题及答案(Word版)。
2020-05-12
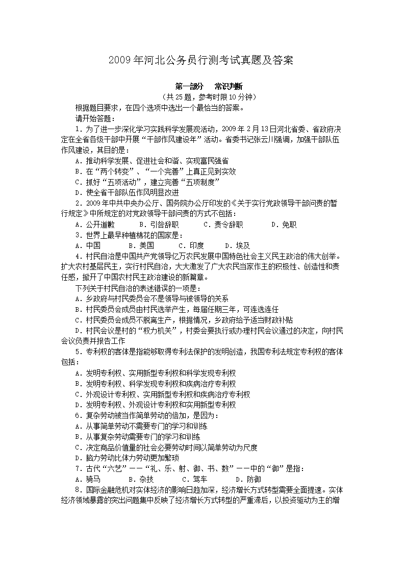
2009年河北公务员行测考试真题及答案(Word版)
公务员考试网发布2009年河北公务员行测考试真题及答案(Word版)。
2020-05-09
2009年河北公务员申论考试真题及答案(Word版)
公务员考试网发布2009年河北公务员申论考试真题及答案(Word版)。
2020-05-09
2018年河北公务员行测考试真题及答案(Word版)
公务员考试网发布2018年河北公务员行测考试真题及答案(Word版)。
2020-05-08
2018年河北公务员申论考试真题及答案(Word版)
公务员考试网发布2018年河北公务员申论考试真题及答案(Word版)。
2020-05-08
2010年河北公务员申论考试真题及答案(Word版)
公务员考试网发布2010年河北公务员申论考试真题及答案(Word版)。
2020-05-08
2010年河北公务员行测考试真题及答案(Word版)
公务员考试网发布2010年河北公务员行测考试真题及答案(Word版)。
2020-05-08
2019年河北公务员申论考试真题及答案(县级)(Word版)
公务员考试网发布2019年河北公务员申论考试真题及答案(县级)(Word版)。
2020-04-22
公务员考试河北相关推荐:
2021年天津河北区公务员成绩查询入口(已开通)
2021-04-26
2021年河北公务员成绩查询入口(已开通)
2021-04-22
2021年河北公务员考试成绩查询时间:4月21日起
2021-04-22
2021年河北公务员面试热点精选合辑
2021-04-22
2021年河北廊坊公务员四级联考体能测评安排通知
2021-04-22
公务员考试真题相关推荐:
2021年广东公务员申论考试真题及答案-乡镇
2021-04-01
2021年广东公务员申论考试真题及答案-县级
2021-04-01
2021年广东公务员行测考试真题及答案-县级
2021-04-01
2021年国家公务员申论考试真题及答案-地市级
2020-11-30
2021年国家公务员申论考试真题及答案-副省级
2020-11-30
点击进入下一页
公务员考试热点文章排行榜
2020年河北公务员行测考试真题及答案
2006年4月15日下午河北省公务员面试题
河北:2008年公务员考试面试真题精解
2006年河北公务员考试申论真题
2005年河北公务员考试申论真题
2007年河北公务员考试申论真题
2007年4月份河北公务员考试面试真题
2008年河北省公安机关招录公务员行政能力测试答案
公务员考试热点专题
2021年湖北公务员成绩查询时间及入口【5月6日起
2021年云南公务员成绩查询查分入口【4月28日公
2021年陕西公务员成绩查询查分入口【4月27日公
2021年天津公务员考试成绩查询查分入口【4月26
2021年湖南公务员成绩查询查分入口【已开通】
2021年新疆兵团公务员成绩查询查分入口【已公布】
青海省人事考试信息网2021年青海公务员报名入口【
内蒙古人事考试信息网2021年内蒙古公务员报名入口
公务员考试最新更新
2021年宁夏公务员成绩查询入口(已开通)
2021年宁夏公务员考试成绩查询时间:4月30日起
2021年宁夏公务员成绩查询网站:宁夏人事考试中心
2021年宁夏公务员合格分数线查询(已公布)
2021年湖北天门市考试录用公务员资格复审公告
2021年湖北潜江市考试录用公务员资格复审公告
2021年山西运城市公务员体能测评及资格复审公告(
2021年山西省公务员报考省公安厅职位人员体能测评
米兰体育-米兰体育(中国)
|
开云手机入口官网-开云(中国)
|
华体会登陆入口-华体会(中国)
|
开云手机站官方网站入口-开云(中国)
|
MK体育网页版登录入口-MK(中国)
|
开云网页版-开云(中国)官方
|
开云手机平台-开云(中国)
|
hth体育-(中国)科技公司
|
宝威体育平台-宝威(中国)一站式服务平台
|