2025国家公务员报名时间
公务员考试
考试动态
报名时间
职位表
考试时间
成绩查询
面试时间
真题答案
备考辅导
国家公务员
专题
2025年公务员报名时间及入口
公务员成绩查询时间及入口
热点
公务员报名入口
公务员报考条件
公务员准考证打印
公务员考试大纲
公务员考试科目
公务员合格分数线
公务员调剂
公务员体检
公务员补录
报名
北京
天津
上海
重庆
广东
浙江
山东
江西
江苏
安徽
湖南
湖北
河南
河北
广西
福建
四川
山西
陕西
贵州
辽宁
吉林
宁夏
更多
职位
北京
天津
上海
重庆
广东
浙江
山东
江西
江苏
安徽
湖南
湖北
河南
河北
广西
福建
四川
山西
陕西
贵州
辽宁
吉林
宁夏
更多
考试
北京
天津
上海
重庆
广东
浙江
山东
江西
江苏
安徽
湖南
湖北
河南
河北
广西
福建
四川
山西
陕西
贵州
辽宁
吉林
宁夏
更多
成绩
北京
天津
上海
重庆
广东
浙江
山东
江西
江苏
安徽
湖南
湖北
河南
河北
广西
福建
四川
山西
陕西
贵州
辽宁
吉林
宁夏
更多
面试
公务员面试名单
公务员面试真题
公务员面试热点
题库
公务员考试真题
公务员考试答案
公务员申论真题
公务员申论答案
公务员行测真题
公务员行测答案
备考
公务员模拟试题
考试题库
辅导解析
行政职业能力测验
申论
申论热点
申论范文
公共基础知识
时事政治
半月谈
国考
2025年国考报名时间
国考报名入口
国考报名人数
国考职位表
国考时间
国考准考证
国考大纲
国考成绩查询
首页
>
公务员考试
>
资源大全
> 2025国家公务员报名时间-国家公务员职位表-国家公务员考试时间
2025国家公务员报名时间专题:最新提供2025国家公务员报名时间,国家公务员职位表,国家公务员考试时间,欢迎收藏开云网页版
公务员考试
栏目获取更多最新2025国家公务员报名时间资源。【CTRL+D 收藏备用】
2025年河南国家公务员行测考试真题及答案-地市级(Word版)
开云网页版公务员考试频道整理发布2025年河南国家公务员行测考试真题及答案-地市级(Word版),欢迎浏览,仅供参考。
2025-01-10
来源:开云网页版
2025年河南国家公务员行测考试真题及答案-副省级(Word版)
开云网页版公务员考试频道整理发布2025年河南国家公务员行测考试真题及答案-副省级(Word版),欢迎浏览,仅供参考。
2025-01-10
来源:开云网页版
2025年河南国家公务员行测考试真题及答案-行政执法卷(Word版)
开云网页版公务员考试频道整理发布2025年河南国家公务员行测考试真题及答案-行政执法卷(Word版),欢迎浏览,仅供参考。
2025-01-10
来源:开云网页版
2025年河北国家公务员行测考试真题及答案-地市级(Word版)
开云网页版公务员考试频道整理发布2025年河北国家公务员行测考试真题及答案-地市级(Word版),欢迎浏览,仅供参考。
2025-01-10
来源:开云网页版
2025年河北国家公务员行测考试真题及答案-副省级(Word版)
开云网页版公务员考试频道整理发布2025年河北国家公务员行测考试真题及答案-副省级(Word版),欢迎浏览,仅供参考。
2025-01-10
来源:开云网页版
2025年河北国家公务员行测考试真题及答案-行政执法卷(Word版)
开云网页版公务员考试频道整理发布2025年河北国家公务员行测考试真题及答案-行政执法卷(Word版),欢迎浏览,仅供参考。
2025-01-10
来源:开云网页版
2025年广西国家公务员行测考试真题及答案-地市级(Word版)
开云网页版公务员考试频道整理发布2025年广西国家公务员行测考试真题及答案-地市级(Word版),欢迎浏览,仅供参考。
2025-01-10
来源:开云网页版
2025年广西国家公务员行测考试真题及答案-副省级(Word版)
开云网页版公务员考试频道整理发布2025年广西国家公务员行测考试真题及答案-副省级(Word版),欢迎浏览,仅供参考。
2025-01-10
来源:开云网页版
2025年广西国家公务员行测考试真题及答案-行政执法卷(Word版)
开云网页版公务员考试频道整理发布2025年广西国家公务员行测考试真题及答案-行政执法卷(Word版),欢迎浏览,仅供参考。
2025-01-10
来源:开云网页版
2025年福建国家公务员行测考试真题及答案-地市级(Word版)
开云网页版公务员考试频道整理发布2025年福建国家公务员行测考试真题及答案-地市级(Word版),欢迎浏览,仅供参考。
2025-01-10
来源:开云网页版
2025年福建国家公务员行测考试真题及答案-副省级(Word版)
开云网页版公务员考试频道整理发布2025年福建国家公务员行测考试真题及答案-副省级(Word版),欢迎浏览,仅供参考。
2025-01-10
来源:开云网页版
2025年福建国家公务员行测考试真题及答案-行政执法卷(Word版)
开云网页版公务员考试频道整理发布2025年福建国家公务员行测考试真题及答案-行政执法卷(Word版),欢迎浏览,仅供参考。
2025-01-10
来源:开云网页版
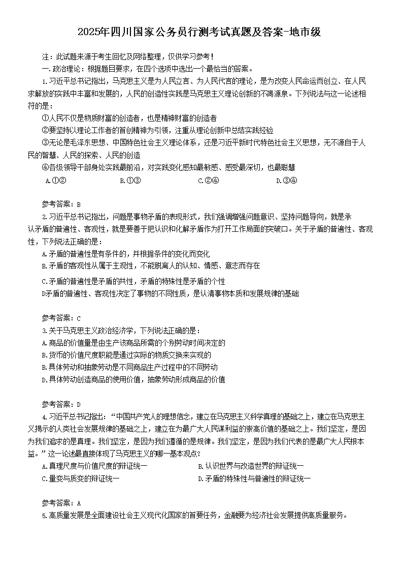
2025年四川国家公务员行测考试真题及答案-地市级(Word版)
开云网页版公务员考试频道整理发布2025年四川国家公务员行测考试真题及答案-地市级(Word版),欢迎浏览,仅供参考。
2025-01-10
来源:开云网页版
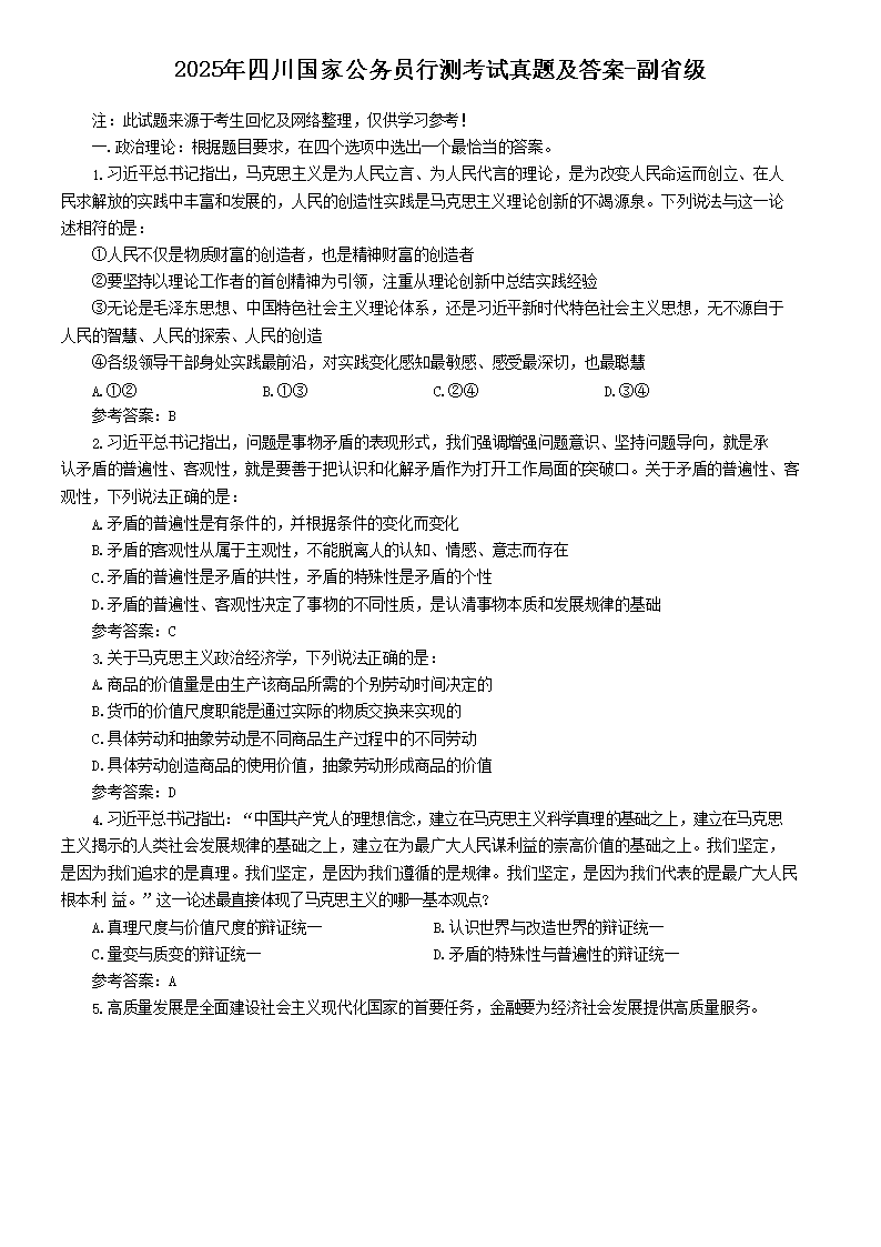
2025年四川国家公务员行测考试真题及答案-副省级(Word版)
开云网页版公务员考试频道整理发布2025年四川国家公务员行测考试真题及答案-副省级(Word版),欢迎浏览,仅供参考。
2025-01-10
来源:开云网页版
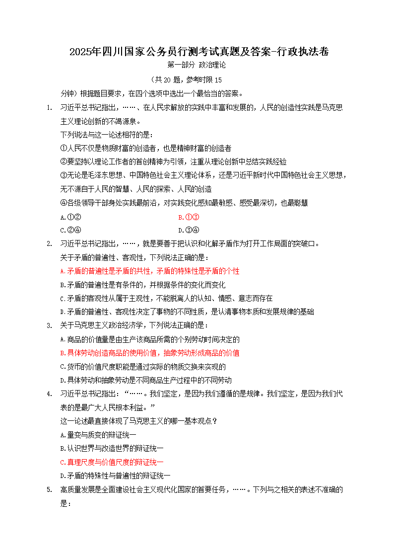
2025年四川国家公务员行测考试真题及答案-行政执法卷(Word版)
开云网页版公务员考试频道整理发布2025年四川国家公务员行测考试真题及答案-行政执法卷(Word版),欢迎浏览,仅供参考。
2025-01-10
来源:开云网页版
2025年山西国家公务员行测考试真题及答案-地市级(Word版)
开云网页版公务员考试频道整理发布2025年山西国家公务员行测考试真题及答案-地市级(Word版),欢迎浏览,仅供参考。
2025-01-10
来源:开云网页版
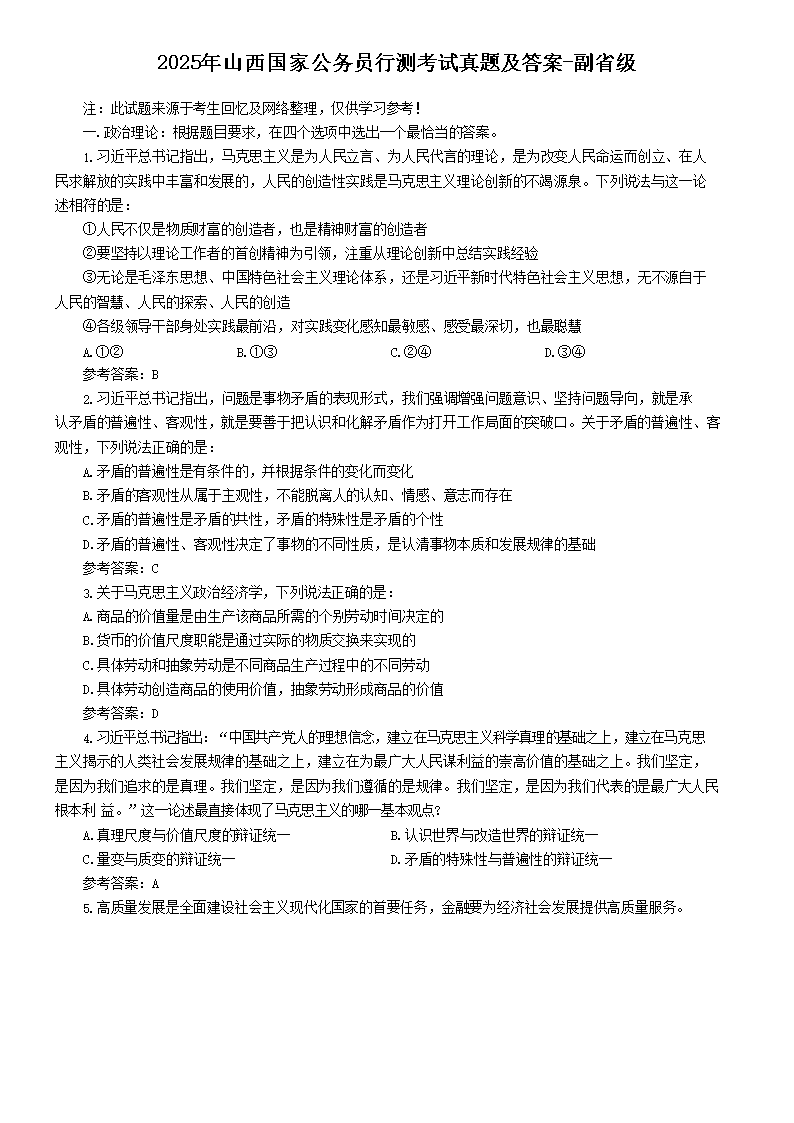
2025年山西国家公务员行测考试真题及答案-副省级(Word版)
开云网页版公务员考试频道整理发布2025年山西国家公务员行测考试真题及答案-副省级(Word版),欢迎浏览,仅供参考。
2025-01-10
来源:开云网页版
2025年山西国家公务员行测考试真题及答案-行政执法卷(Word版)
开云网页版公务员考试频道整理发布2025年山西国家公务员行测考试真题及答案-行政执法卷(Word版),欢迎浏览,仅供参考。
2025-01-10
来源:开云网页版
2025年陕西国家公务员行测考试真题及答案-地市级(Word版)
开云网页版公务员考试频道整理发布2025年陕西国家公务员行测考试真题及答案-地市级(Word版),欢迎浏览,仅供参考。
2025-01-10
来源:开云网页版
2025年陕西国家公务员行测考试真题及答案-副省级(Word版)
开云网页版公务员考试频道整理发布2025年陕西国家公务员行测考试真题及答案-副省级(Word版),欢迎浏览,仅供参考。
2025-01-10
来源:开云网页版
2025年陕西国家公务员行测考试真题及答案-行政执法卷(Word版)
开云网页版公务员考试频道整理发布2025年陕西国家公务员行测考试真题及答案-行政执法卷(Word版),欢迎浏览,仅供参考。
2025-01-10
来源:开云网页版
2025年贵州国家公务员行测考试真题及答案-地市级(Word版)
开云网页版公务员考试频道整理发布2025年贵州国家公务员行测考试真题及答案-地市级(Word版),欢迎浏览,仅供参考。
2025-01-10
来源:开云网页版
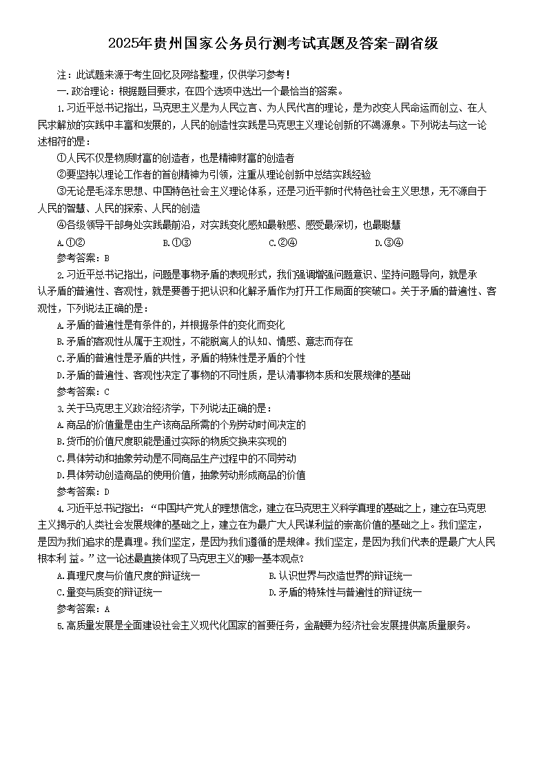
2025年贵州国家公务员行测考试真题及答案-副省级(Word版)
开云网页版公务员考试频道整理发布2025年贵州国家公务员行测考试真题及答案-副省级(Word版),欢迎浏览,仅供参考。
2025-01-10
来源:开云网页版
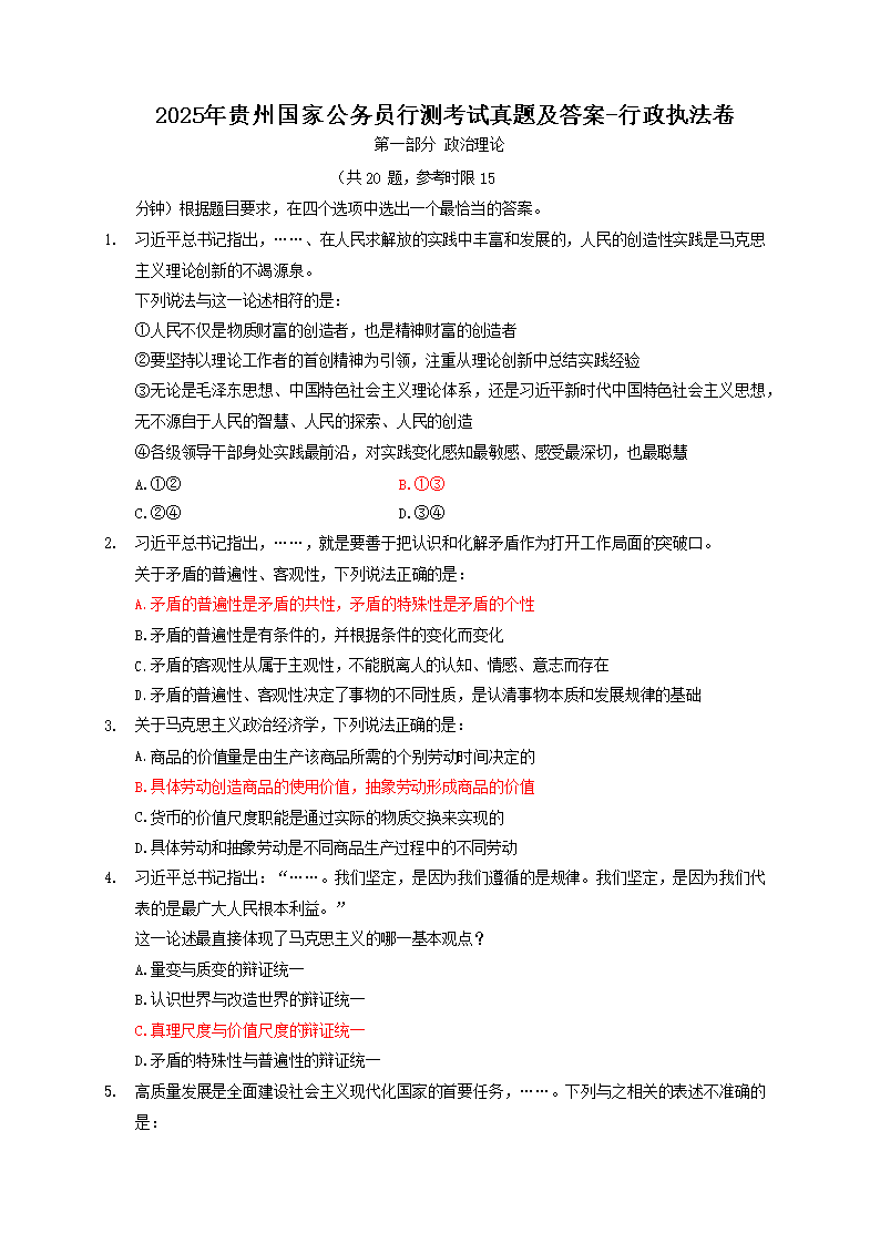
2025年贵州国家公务员行测考试真题及答案-行政执法卷(Word版)
开云网页版公务员考试频道整理发布2025年贵州国家公务员行测考试真题及答案-行政执法卷(Word版),欢迎浏览,仅供参考。
2025-01-10
来源:开云网页版
2025年辽宁国家公务员行测考试真题及答案-地市级(Word版)
开云网页版公务员考试频道整理发布2025年辽宁国家公务员行测考试真题及答案-地市级(Word版),欢迎浏览,仅供参考。
2025-01-10
来源:开云网页版
2025年辽宁国家公务员行测考试真题及答案-副省级(Word版)
开云网页版公务员考试频道整理发布2025年辽宁国家公务员行测考试真题及答案-副省级(Word版),欢迎浏览,仅供参考。
2025-01-10
来源:开云网页版
2025年辽宁国家公务员行测考试真题及答案-行政执法卷(Word版)
开云网页版公务员考试频道整理发布2025年辽宁国家公务员行测考试真题及答案-行政执法卷(Word版),欢迎浏览,仅供参考。
2025-01-10
来源:开云网页版
2025年吉林国家公务员行测考试真题及答案-地市级(Word版)
开云网页版公务员考试频道整理发布2025年吉林国家公务员行测考试真题及答案-地市级(Word版),欢迎浏览,仅供参考。
2025-01-10
来源:开云网页版
2025年吉林国家公务员行测考试真题及答案-副省级(Word版)
开云网页版公务员考试频道整理发布2025年吉林国家公务员行测考试真题及答案-副省级(Word版),欢迎浏览,仅供参考。
2025-01-10
来源:开云网页版
2025年吉林国家公务员行测考试真题及答案-行政执法卷(Word版)
开云网页版公务员考试频道整理发布2025年吉林国家公务员行测考试真题及答案-行政执法卷(Word版),欢迎浏览,仅供参考。
2025-01-10
来源:开云网页版
点击进入下一页
公务员考试热点文章排行榜
2025年四川国家公务员考试时间:2024年11月
2025年江苏国家公务员报名时间、报考条件及入口(
2025年湖北国家公务员考试职位表(已公布)
2025年国家公务员考试职位表(中央国家行政机关)
2025年浙江国家公务员报名时间、报考条件及入口(
2025年贵州国家公务员考试职位表(已公布)
2025年山西国家公务员考试职位表(已公布)
2025年福建国家公务员考试职位表(已公布)
公务员考试热点专题
2025年广东省考公务员报名时间、报名入口及报考条
2025年湖北省考公务员报名时间、报名入口及报考条
2025年河南省考公务员报名时间、报名入口及报考条
2025年山西省考公务员报名时间、报名入口及报考条
2025年安徽省考公务员报名时间、报名入口及报考条
2025年安徽省考试录用公务员公告(8022人)
2025年天津市公开招考公务员面试公告(面试时间:
2025年天津市考公务员成绩查询时间及查分入口(1
公务员考试最新更新
2025年河南国家公务员行测考试真题及答案-地市级
2025年河南国家公务员行测考试真题及答案-副省级
2025年河南国家公务员行测考试真题及答案-行政执
2025年河北国家公务员行测考试真题及答案-地市级
2025年河北国家公务员行测考试真题及答案-副省级
2025年河北国家公务员行测考试真题及答案-行政执
2025年广西国家公务员行测考试真题及答案-地市级
2025年广西国家公务员行测考试真题及答案-副省级
米兰体育-米兰体育(中国)
|
开云手机入口官网-开云(中国)
|
华体会登陆入口-华体会(中国)
|
开云手机站官方网站入口-开云(中国)
|
MK体育网页版登录入口-MK(中国)
|
开云网页版-开云(中国)官方
|
开云手机平台-开云(中国)
|
hth体育-(中国)科技公司
|
宝威体育平台-宝威(中国)一站式服务平台
|