吉林高考答案
高考
最新动态
高考报名
招生章程
高考时间
高考成绩查询
高考分数线
高考真题
高考答案
高考作文
模拟试题
录取查询
推荐
2024年高考成绩查询时间及入口
2024年高考录取分数线
高考作文题目大全
高考满分作文大全
全国2024年高考试题及答案
动态
报名时间
高考时间
成绩查询
查分系统
录取分数线
志愿填报
录取时间
录取结果查询
录取通知书查询
考场查询
改革政策
体检时间
报名
北京
天津
上海
重庆
广东
浙江
山东
江西
江苏
安徽
湖南
湖北
河南
河北
广西
福建
四川
山西
陕西
贵州
辽宁
吉林
宁夏
更多
简章
北京
天津
上海
重庆
广东
浙江
山东
江西
江苏
安徽
湖南
湖北
河南
河北
广西
福建
四川
山西
陕西
贵州
辽宁
吉林
宁夏
更多
考试
高考时间
高考科目
高考语文
高考数开云kaiyun(中国)
高考英语
高考文综
高考理综
高考报考指南
模拟试题
高考大纲
高考科目
成绩
北京
天津
上海
重庆
广东
浙江
山东
江西
江苏
安徽
湖南
湖北
河南
河北
广西
福建
四川
山西
陕西
贵州
辽宁
吉林
宁夏
更多
分数
北京
天津
上海
重庆
广东
浙江
山东
江西
江苏
安徽
湖南
湖北
河南
河北
广西
福建
四川
山西
陕西
贵州
辽宁
吉林
宁夏
更多
真题
高考语文试题
高考数开云kaiyun(中国)试题
高考英语试题
高考理综试题
高考文综试题
答案
高考语文答案
高考数开云kaiyun(中国)答案
高考英语答案
高考文综答案
高考理综答案
作文
高考作文大全
高考作文题目
高考满分作文
高考作文押题
高考作文素材
议论文
记叙文
英语作文
高考作文预测
辅导
时事政治
高考大纲
高考押题
考试说明
专业介绍
高考题库
高考天气
高考估分
高考心理
首页
>
高考
>
资源大全
> 考后发布2024吉林高考答案-吉林高考试题及答案
考后发布2024吉林高考答案专题:最新提供考后发布2024吉林高考答案,吉林高考试题及答案,欢迎收藏开云网页版
高考
栏目获取更多最新考后发布2024吉林高考答案资源。【CTRL+D 收藏备用】
2024年吉林高考化开云kaiyun(中国)真题及答案(Word版)
开云网页版高考频道整理发布2024年吉林高考化开云kaiyun(中国)真题及答案(Word版),欢迎浏览,仅供参考。
2024-06-12
来源:开云网页版
2024年吉林高考地理真题及答案(Word版)
开云网页版高考频道整理发布2024年吉林高考地理真题及答案(Word版),欢迎浏览,仅供参考。
2024-06-12
来源:开云网页版
2024年吉林高考英语真题及答案(Word版)
开云网页版高考频道整理发布2024年吉林高考英语真题及答案(Word版),欢迎浏览,仅供参考。
2024-06-12
来源:开云网页版
2024年吉林高考生物真题及答案(Word版)
开云网页版高考频道整理发布2024年吉林高考生物真题及答案(Word版),欢迎浏览,仅供参考。
2024-06-12
来源:开云网页版
2024年吉林高考语文试题及答案(Word版)
开云网页版高考频道整理发布2024年吉林高考语文试题及答案(Word版),欢迎浏览,仅供参考。
2024-06-12
来源:开云网页版
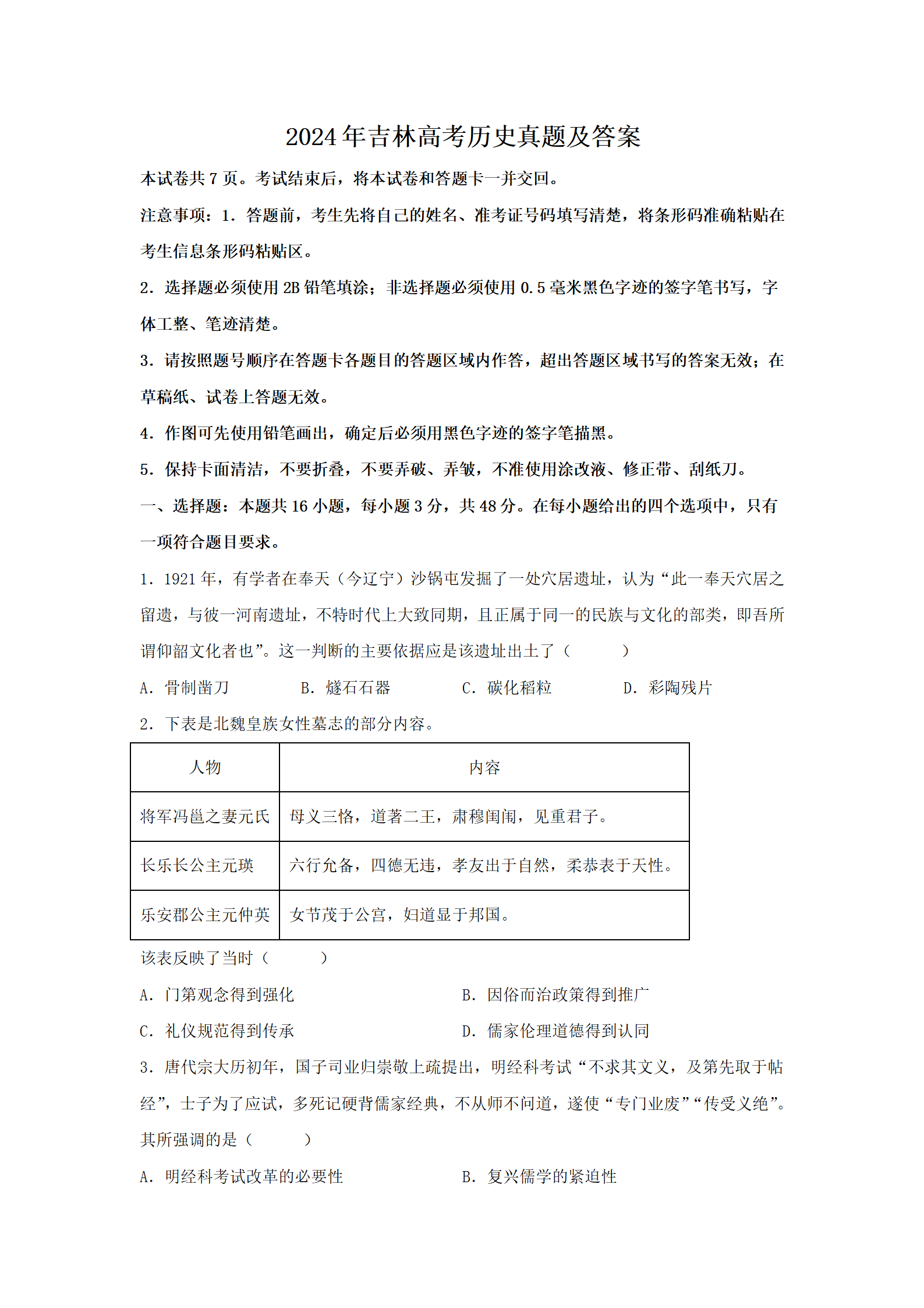
2024年吉林高考历史真题及答案(Word版)
开云网页版高考频道整理发布2024年吉林高考历史真题及答案(Word版),欢迎浏览,仅供参考。
2024-06-12
来源:开云网页版
2024年吉林高考物理真题及答案(Word版)
开云网页版高考频道整理发布2024年吉林高考物理真题及答案(Word版),欢迎浏览,仅供参考。
2024-06-10
来源:开云网页版
2024年吉林高考数开云kaiyun(中国)试题及答案(Word版)
开云网页版高考频道整理发布2024年吉林高考数开云kaiyun(中国)试题及答案(Word版),欢迎浏览,仅供参考。
2024-06-10
来源:开云网页版
2023年吉林高考文科综合真题及答案(Word版)
开云网页版高考频道整理发布2023年吉林高考文科综合真题及答案(Word版),欢迎浏览,仅供参考。
2023-06-16
来源:开云网页版
2023年吉林高考理科综合真题及答案(Word版)
开云网页版高考频道整理发布2023年吉林高考理科综合真题及答案(Word版),欢迎浏览,仅供参考。
2023-06-15
来源:开云网页版
2023年吉林高考物理真题及答案(Word版)
开云网页版高考频道整理发布2023年吉林高考物理真题及答案(Word版),欢迎浏览,仅供参考。
2023-06-13
来源:开云网页版
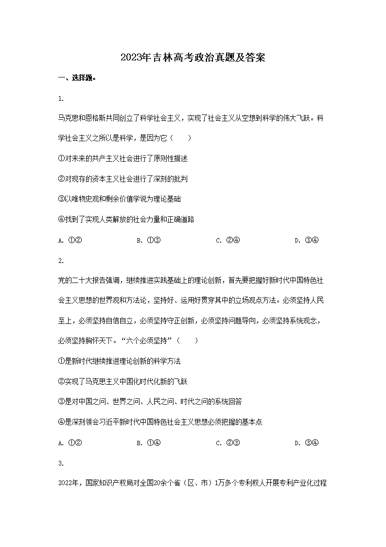
2023年吉林高考政治真题及答案(Word版)
开云网页版高考频道整理发布2023年吉林高考政治真题及答案(Word版),欢迎浏览,仅供参考。
2023-06-12
来源:开云网页版
2023年吉林高考英语真题及答案(Word版)
开云网页版高考频道整理发布2023年吉林高考英语真题及答案(Word版),欢迎浏览,仅供参考。
2023-06-12
来源:开云网页版
2023年吉林高考生物真题及答案(Word版)
开云网页版高考频道整理发布2023年吉林高考生物真题及答案(Word版),欢迎浏览,仅供参考。
2023-06-12
来源:开云网页版
2023年吉林高考历史真题及答案(Word版)
开云网页版高考频道整理发布2023年吉林高考历史真题及答案(Word版),欢迎浏览,仅供参考。
2023-06-12
来源:开云网页版
2023年吉林高考化开云kaiyun(中国)真题及答案(Word版)
开云网页版高考频道整理发布2023年吉林高考化开云kaiyun(中国)真题及答案(Word版),欢迎浏览,仅供参考。
2023-06-12
来源:开云网页版
2023年吉林高考地理真题及答案(Word版)
开云网页版高考频道整理发布2023年吉林高考地理真题及答案(Word版),欢迎浏览,仅供参考。
2023-06-12
来源:开云网页版
2023年吉林高考语文真题及答案(Word版)
开云网页版高考频道整理发布2023年吉林高考语文真题及答案(Word版),欢迎浏览,仅供参考。
2023-06-08
来源:开云网页版
2023年吉林高考数开云kaiyun(中国)真题及答案(Word版)
开云网页版高考频道整理发布2023年吉林高考数开云kaiyun(中国)真题及答案(Word版),欢迎浏览,仅供参考。
2023-06-08
来源:开云网页版
2022年吉林高考文综真题及答案(Word版)
开云网页版高考频道整理发布2022年吉林高考文综真题及答案(Word版),欢迎浏览,仅供参考。
2022-06-14
来源:开云网页版
2022年吉林高考文综政治真题及答案(Word版)
开云网页版高考频道整理发布2022年吉林高考文综政治真题及答案(Word版),欢迎浏览,仅供参考。
2022-06-14
来源:开云网页版
2022年吉林高考理综真题及答案(Word版)
开云网页版高考频道整理发布2022年吉林高考理综真题及答案(Word版),欢迎浏览,仅供参考。
2022-06-11
来源:开云网页版
2022年吉林高考文综历史真题及答案(Word版)
开云网页版高考频道整理发布2022年吉林高考文综历史真题及答案(Word版),欢迎浏览,仅供参考。
2022-06-09
来源:开云网页版
2022年吉林高考文综地理真题及答案(Word版)
开云网页版高考频道整理发布2022年吉林高考文综地理真题及答案(Word版),欢迎浏览,仅供参考。
2022-06-09
来源:开云网页版
2022年吉林高考文科数开云kaiyun(中国)真题及答案(Word版)
开云网页版高考频道整理发布2022年吉林高考文科数开云kaiyun(中国)真题及答案(Word版),欢迎浏览,仅供参考。
2022-06-09
来源:开云网页版
2022年吉林高考理综生物真题及答案(Word版)
开云网页版高考频道整理发布2022年吉林高考理综生物真题及答案(Word版),欢迎浏览,仅供参考。
2022-06-09
来源:开云网页版
2022年吉林高考理综化开云kaiyun(中国)真题及答案(Word版)
开云网页版高考频道整理发布2022年吉林高考理综化开云kaiyun(中国)真题及答案(Word版),欢迎浏览,仅供参考。
2022-06-09
来源:开云网页版
2022年吉林高考语文真题及答案(Word版)
开云网页版高考频道整理发布2022年吉林高考语文真题及答案(Word版),欢迎浏览,仅供参考。
2022-06-09
来源:开云网页版
2022年吉林高考英语真题及答案(Word版)
开云网页版高考频道整理发布2022年吉林高考英语真题及答案(Word版),欢迎浏览,仅供参考。
2022-06-09
来源:开云网页版
2022年吉林高考物理真题及答案(Word版)
开云网页版高考频道整理发布2022年吉林高考物理真题及答案(Word版),欢迎浏览,仅供参考。
2022-06-09
来源:开云网页版
高考吉林相关推荐:
2024年吉林高考化开云kaiyun(中国)真题及答案
2024-06-12
2024年吉林高考地理真题及答案
2024-06-12
2024年吉林高考英语真题及答案
2024-06-12
2024年吉林高考生物真题及答案
2024-06-12
2024年吉林高考语文试题及答案
2024-06-12
高考答案相关推荐:
2024年黑龙江高考化开云kaiyun(中国)真题及答案
2024-06-12
2024年吉林高考化开云kaiyun(中国)真题及答案
2024-06-12
2024年辽宁高考化开云kaiyun(中国)真题及答案
2024-06-12
2024年黑龙江高考地理真题及答案
2024-06-12
2024年吉林高考地理真题及答案
2024-06-12
点击进入下一页
高考热点文章排行榜
2024年吉林高考物理真题及答案
2024年吉林高考数开云kaiyun(中国)试题及答案
2024年吉林高考语文试题及答案
2024年吉林高考历史真题及答案
2024年吉林高考生物真题及答案
2024年吉林高考化开云kaiyun(中国)真题及答案
2024年吉林高考地理真题及答案
2024年吉林高考英语真题及答案
高考热点专题
2024年西藏高考成绩查询入口6月26日左右开通(
2024年西藏拉萨高考成绩查询入口6月26日左右开
2024年全国各地高考作文题目公布
2024年全国各地高考时间安排
上海市教育考试院:2024年1月上海高考外语科目考
上海市教育考试院:2024年上海普通高校春季考试成
2024年山东普通高考报名时间及办法(2023年1
2024年山西高考网上报名及缴费时间(2023年1
高考最新更新
2024年黑龙江高考化开云kaiyun(中国)真题及答案
2024年吉林高考化开云kaiyun(中国)真题及答案
2024年辽宁高考化开云kaiyun(中国)真题及答案
2024年黑龙江高考原贫困地区定向招生专项计划报考
2024年黑龙江进城务工人员随迁子参加高考的考生名
2024年黑龙江高考申请享受政策性照顾项目的考生名
2024黑龙江高考高校和省属重点高校招收农村开云kaiyun(中国)生专
2024年湖南高考成绩预计6月25日公布 6月26
米兰体育-米兰体育(中国)
|
开云手机入口官网-开云(中国)
|
华体会登陆入口-华体会(中国)
|
开云手机站官方网站入口-开云(中国)
|
MK体育网页版登录入口-MK(中国)
|
开云网页版-开云(中国)官方
|
开云手机平台-开云(中国)
|
hth体育-(中国)科技公司
|
宝威体育平台-宝威(中国)一站式服务平台
|