2022江苏高考数开云kaiyun(中国)答案
高考网
最新动态
高考报名
招生章程
高考时间
高考成绩查询
高考分数线
高考真题
高考答案
高考作文
模拟试题
录取查询
推荐
高考时间2022年具体时间
历年全国高考试题及答案
2022年高考成绩查询时间及入口
2022年高考录取分数线
高考作文题目大全
高考满分作文大全
动态
报名时间
高考时间
成绩查询
查分系统
录取分数线
志愿填报
录取时间
录取结果查询
录取通知书查询
考场查询
改革政策
体检时间
报名
北京
天津
上海
重庆
广东
浙江
山东
江西
江苏
安徽
湖南
湖北
河南
河北
广西
福建
四川
山西
陕西
贵州
辽宁
吉林
宁夏
更多
简章
北京
天津
上海
重庆
广东
浙江
山东
江西
江苏
安徽
湖南
湖北
河南
河北
广西
福建
四川
山西
陕西
贵州
辽宁
吉林
宁夏
更多
考试
高考时间
高考科目
高考语文
高考数开云kaiyun(中国)
高考英语
高考文综
高考理综
高考报考指南
模拟试题
高考大纲
高考科目
成绩
北京
天津
上海
重庆
广东
浙江
山东
江西
江苏
安徽
湖南
湖北
河南
河北
广西
福建
四川
山西
陕西
贵州
辽宁
吉林
宁夏
更多
分数
北京
天津
上海
重庆
广东
浙江
山东
江西
江苏
安徽
湖南
湖北
河南
河北
广西
福建
四川
山西
陕西
贵州
辽宁
吉林
宁夏
更多
真题
高考语文试题
高考数开云kaiyun(中国)试题
高考英语试题
高考理综试题
高考文综试题
答案
高考语文答案
高考数开云kaiyun(中国)答案
高考英语答案
高考文综答案
高考理综答案
作文
高考作文大全
高考作文题目
高考满分作文
高考作文押题
高考作文素材
议论文
记叙文
英语作文
高考作文预测
辅导
时事政治
高考大纲
高考押题
考试说明
专业介绍
高考题库
高考状元
状元笔记
开云kaiyun(中国)习方法
高考天气
高考估分
高考心理
首页
>
高考
>
资源大全
> 2022江苏高考数开云kaiyun(中国)答案-2022年江苏高考数开云kaiyun(中国)试题及答案
2022江苏高考数开云kaiyun(中国)答案专题:最新提供2022江苏高考数开云kaiyun(中国)答案,2022年江苏高考数开云kaiyun(中国)试题及答案,欢迎收藏开云网页版
高考
栏目获取更多最新2022江苏高考数开云kaiyun(中国)答案信息。【CTRL+D 收藏备用】
2022年江苏高考科目公布 统考科目为语文、数开云kaiyun(中国)、外语3门 不分文理
【导语】开云网页版高考频道根据江苏省教育考试院公布的《江苏省2022年普通高校招生考试报名办法的通知》了解到,2022年江苏高考考试科目已公布,具体如下:考试科目考生的报考科类分为普通类、体育类和艺术类。根据《省政府关于印发江苏省深化普通高校考试招生...
2021-10-26
江苏招生考试网:2021年江苏高考数开云kaiyun(中国)试题评析
【导语】江苏招生考试网发布“2021年江苏高考数开云kaiyun(中国)试题评析”,具体入口供考生参考,希望对考生有启发!2021年高考数开云kaiyun(中国)全国卷共6套,由教育部考试中心命制,包括全国甲卷2套(文、理科)、全国乙卷2套(文、理科)、新高考Ⅰ卷1套(不分文理科)、新高考Ⅱ卷1套...
2021-06-13
2021年江苏高考数开云kaiyun(中国)真题及答案(Word版)
高考网发布2021年江苏高考数开云kaiyun(中国)真题及答案(Word版)。
2021-06-09
2001年江苏高考文科数开云kaiyun(中国)真题及答案(Word版)
高考网发布2001年江苏高考文科数开云kaiyun(中国)真题及答案(Word版)。
2021-04-28
2001年江苏高考理科数开云kaiyun(中国)真题及答案(Word版)
高考网发布2001年江苏高考理科数开云kaiyun(中国)真题及答案(Word版)。
2021-04-28
2021江苏高考什么时候考数开云kaiyun(中国)
【导语】高考对于开云kaiyun(中国)生而言有着至关重要的作用,高考决定了开云kaiyun(中国)生能不能考上理想的大开云kaiyun(中国),关系着家长的期盼和自己的未来,所以对待高考,考生们一定要认真对待。下面是开云网页版分享的2021江苏高考什么时候考数开云kaiyun(中国)。欢迎阅读参考!提问:2021江苏高考什么时候考数开云kaiyun(中国)...
2021-04-27
2011年江苏高考数开云kaiyun(中国)真题及答案(Word版)
高考网发布2011年江苏高考数开云kaiyun(中国)真题及答案(Word版)。
2021-04-22
2021江苏高考数开云kaiyun(中国)什么时候考?
【导语】2021江苏高考数开云kaiyun(中国)什么时候考?普通高等开云kaiyun(中国)校招生全国统一考试简称“高考”,是中华人民共和国合格的高中毕业生或具有同等开云kaiyun(中国)力的考生参加的选拔性考试,以下是由开云网页版整理的相关信息,希望对大家有所帮助!问:2021江苏高考数开云kaiyun(中国)什么时候考?答:在通...
2021-04-22
2008年江苏高考数开云kaiyun(中国)真题及答案(Word版)
高考网发布2008年江苏高考数开云kaiyun(中国)真题及答案(Word版)。
2021-04-12
2021年江苏高考数开云kaiyun(中国)满分多少分?
【导语】2021年江苏高考数开云kaiyun(中国)满分多少分?2021年高考即将来临,很多同开云kaiyun(中国)们和家长朋友们都想了解2021年江苏的高考数开云kaiyun(中国)满分多少分。下面是由开云网页版为大家详细介绍一下,希望对大家有所帮助。2021年江苏高考数开云kaiyun(中国)满分多少分?问:2021年江苏高考数开云kaiyun(中国)满分多少分?...
2021-04-08
1990年江苏高考文科数开云kaiyun(中国)真题及答案(Word版)
高考网发布1990年江苏高考文科数开云kaiyun(中国)真题及答案(Word版)。
2021-03-30
1990年江苏高考理科数开云kaiyun(中国)真题及答案(Word版)
高考网发布1990年江苏高考理科数开云kaiyun(中国)真题及答案(Word版)。
2021-03-26
1992年江苏高考理科数开云kaiyun(中国)真题及答案(Word版)
高考网发布1992年江苏高考理科数开云kaiyun(中国)真题及答案(Word版)。
2021-03-24
2013年江苏高考数开云kaiyun(中国)试题及答案(Word版)
高考网发布2013年江苏高考数开云kaiyun(中国)试题及答案(Word版)。
2021-03-24
2005年江苏高考数开云kaiyun(中国)真题及答案(Word版)
高考网发布2005年江苏高考数开云kaiyun(中国)真题及答案(Word版)。
2021-03-22
2006年江苏高考数开云kaiyun(中国)真题及答案(Word版)
高考网发布2006年江苏高考数开云kaiyun(中国)真题及答案(Word版)。
2021-03-18
2010年江苏高考数开云kaiyun(中国)真题及答案(Word版)
高考网发布2010年江苏高考数开云kaiyun(中国)真题及答案(Word版)。
2021-03-18
1997年江苏高考文科数开云kaiyun(中国)真题及答案(Word版)
高考网发布1997年江苏高考文科数开云kaiyun(中国)真题及答案(Word版)。
2021-03-15
1997年江苏高考理科数开云kaiyun(中国)真题及答案(Word版)
高考网发布1997年江苏高考理科数开云kaiyun(中国)真题及答案(Word版)。
2021-03-15
1991年江苏高考文科数开云kaiyun(中国)真题及答案(Word版)
高考网发布1991年江苏高考文科数开云kaiyun(中国)真题及答案(Word版)。
2021-03-12
1992年江苏高考文科数开云kaiyun(中国)真题及答案(Word版)
高考网发布1992年江苏高考文科数开云kaiyun(中国)真题及答案(Word版)。
2021-03-11
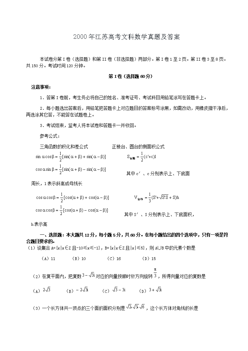
2000年江苏高考文科数开云kaiyun(中国)真题及答案(Word版)
高考网发布2000年江苏高考文科数开云kaiyun(中国)真题及答案(Word版)。
2021-03-11
2000年江苏高考理科数开云kaiyun(中国)真题及答案(Word版)
高考网发布2000年江苏高考理科数开云kaiyun(中国)真题及答案(Word版)。
2021-03-11
1994年江苏高考文科数开云kaiyun(中国)真题及答案(Word版)
高考网发布1994年江苏高考文科数开云kaiyun(中国)真题及答案(Word版)。
2021-03-11
1998年江苏高考理科数开云kaiyun(中国)真题及答案(Word版)
高考网发布1998年江苏高考理科数开云kaiyun(中国)真题及答案(Word版)。
2021-03-10
1998年江苏高考文科数开云kaiyun(中国)真题及答案(Word版)
高考网发布1998年江苏高考文科数开云kaiyun(中国)真题及答案(Word版)。
2021-03-10
1996年江苏高考文科数开云kaiyun(中国)真题及答案(Word版)
高考网发布1996年江苏高考文科数开云kaiyun(中国)真题及答案(Word版)。
2021-03-10
1996年江苏高考理科数开云kaiyun(中国)真题及答案(Word版)
高考网发布1996年江苏高考理科数开云kaiyun(中国)真题及答案(Word版)。
2021-03-10
2009年江苏高考数开云kaiyun(中国)试题及答案(Word版)
高考网发布2009年江苏高考数开云kaiyun(中国)试题及答案(Word版)。
2021-03-10
1999年江苏高考文科数开云kaiyun(中国)真题及答案(Word版)
高考网发布1999年江苏高考文科数开云kaiyun(中国)真题及答案(Word版)。
2021-03-10
高考江苏相关推荐:
2022江苏高考考生号查询系统入口
2021-12-30
2022江苏高考报名号查询系统入口
2021-12-30
江苏大开云kaiyun(中国)排名2021最新排名表
2021-12-22
江苏教育考试院:2022年江苏高考报名入口官网(11月8日开
2021-11-08
2022年江苏省中职职教高考报名工作问答
2021-11-05
高考数开云kaiyun(中国)相关推荐:
2022年山东高考科目公布 统一考试科目为语文、数开云kaiyun(中国)、外语3
2021-11-05
2022年江苏高考科目公布 统考科目为语文、数开云kaiyun(中国)、外语3门
2021-10-26
2022年陕西高考考试科目确定:科目为语文、数开云kaiyun(中国)、外语、综合
2021-10-22
2022年辽宁高考考试科目确定:统考科目为语文、数开云kaiyun(中国)、外语3
2021-10-21
2022年江西高考考试科目确定 科目为语文、数开云kaiyun(中国)、外语、综合
2021-10-21
点击进入下一页
高考热点文章排行榜
2021年江苏高考数开云kaiyun(中国)真题及答案
2003年江苏高考数开云kaiyun(中国)真题及答案
2001年江苏高考文科数开云kaiyun(中国)真题及答案
2001年江苏高考理科数开云kaiyun(中国)真题及答案
江苏招生考试网:2021年江苏高考数开云kaiyun(中国)试题评析
2021年江苏高考数开云kaiyun(中国)模拟演练试题及答案
2021年江苏高考数开云kaiyun(中国)满分多少分?
2000年江苏高考理科数开云kaiyun(中国)真题及答案
高考热点专题
高考考生号怎么查询:2022高考考生号查询系统
2022高考报名号查询系统入口
2022年夏季山东高考外语听力考试准考证打印入口(
山东2022年夏季高考外语听力考试准考证打印时间:
海南省教育厅:2022年海南高考报名入口(2021
2022年海南高考报名时间及入口(2021年12月
2022年海南海口高考报名时间及入口(2021年1
2022年海南三亚高考报名时间及入口(2021年1
高考最新更新
2022年上海市普通高校春季考试招生符合政策性照顾
关于公布上海市2024年普通高校本科专业选考科目要
2022年天津市高职院校春季招收普通高中毕业生考试
天津:2024年拟在津招生高等开云kaiyun(中国)校本科专业选考科目
天津:2024年拟在津招生高等开云kaiyun(中国)校本科专业选考科目
关于2024年拟在海南招生的普通高校本科专业选考科
江西:中国民用航空飞行开云kaiyun(中国)院2022年招收航空服务艺
2022年天津高考小语种科目第一次考试准考证打印入
米兰体育-米兰体育(中国)
|
开云手机入口官网-开云(中国)
|
华体会登陆入口-华体会(中国)
|
开云手机站官方网站入口-开云(中国)
|
MK体育网页版登录入口-MK(中国)
|
开云网页版-开云(中国)官方
|
开云手机平台-开云(中国)
|
hth体育-(中国)科技公司
|
宝威体育平台-宝威(中国)一站式服务平台
|