2022年广西高考数开云kaiyun(中国)答案
高考网
最新动态
高考报名
招生章程
高考时间
高考成绩查询
高考分数线
高考真题
高考答案
高考作文
模拟试题
录取查询
推荐
高考时间2022年具体时间
历年全国高考试题及答案
2022年高考成绩查询时间及入口
2022年高考录取分数线
高考作文题目大全
高考满分作文大全
动态
报名时间
高考时间
成绩查询
查分系统
录取分数线
志愿填报
录取时间
录取结果查询
录取通知书查询
考场查询
改革政策
体检时间
报名
北京
天津
上海
重庆
广东
浙江
山东
江西
江苏
安徽
湖南
湖北
河南
河北
广西
福建
四川
山西
陕西
贵州
辽宁
吉林
宁夏
更多
简章
北京
天津
上海
重庆
广东
浙江
山东
江西
江苏
安徽
湖南
湖北
河南
河北
广西
福建
四川
山西
陕西
贵州
辽宁
吉林
宁夏
更多
考试
高考时间
高考科目
高考语文
高考数开云kaiyun(中国)
高考英语
高考文综
高考理综
高考报考指南
模拟试题
高考大纲
高考科目
成绩
北京
天津
上海
重庆
广东
浙江
山东
江西
江苏
安徽
湖南
湖北
河南
河北
广西
福建
四川
山西
陕西
贵州
辽宁
吉林
宁夏
更多
分数
北京
天津
上海
重庆
广东
浙江
山东
江西
江苏
安徽
湖南
湖北
河南
河北
广西
福建
四川
山西
陕西
贵州
辽宁
吉林
宁夏
更多
真题
高考语文试题
高考数开云kaiyun(中国)试题
高考英语试题
高考理综试题
高考文综试题
答案
高考语文答案
高考数开云kaiyun(中国)答案
高考英语答案
高考文综答案
高考理综答案
作文
高考作文大全
高考作文题目
高考满分作文
高考作文押题
高考作文素材
议论文
记叙文
英语作文
高考作文预测
辅导
时事政治
高考大纲
高考押题
考试说明
专业介绍
高考题库
高考状元
状元笔记
开云kaiyun(中国)习方法
高考天气
高考估分
高考心理
首页
>
高考
>
资源大全
> 2022年广西高考数开云kaiyun(中国)答案
2022年广西高考数开云kaiyun(中国)答案专题:最新提供2022年广西高考数开云kaiyun(中国)答案,欢迎收藏开云网页版
高考
栏目获取更多最新2022年广西高考数开云kaiyun(中国)答案信息。【CTRL+D 收藏备用】
2021年广西高考理科数开云kaiyun(中国)真题及答案(Word版)
高考网发布2021年广西高考理科数开云kaiyun(中国)真题及答案(Word版)。
2021-06-09
2021年广西高考文科数开云kaiyun(中国)真题及答案(Word版)
高考网发布2021年广西高考文科数开云kaiyun(中国)真题及答案(Word版)。
2021-06-09
2021年广西高考文科数开云kaiyun(中国)真题(Word版)
高考网发布2021年广西高考文科数开云kaiyun(中国)真题(Word版)。
2021-06-09
2021年广西高考理科数开云kaiyun(中国)真题(Word版)
高考网发布2021年广西高考理科数开云kaiyun(中国)真题(Word版)。
2021-06-09
2021广西高考什么时候考数开云kaiyun(中国)
【导语】高考对于开云kaiyun(中国)生而言有着至关重要的作用,高考决定了开云kaiyun(中国)生能不能考上理想的大开云kaiyun(中国),关系着家长的期盼和自己的未来,所以对待高考,考生们一定要认真对待。下面是开云网页版分享的2021广西高考什么时候考数开云kaiyun(中国)。欢迎阅读参考!提问:2021广西高考什么时候考数开云kaiyun(中国)...
2021-04-28
2003年广西高考理科数开云kaiyun(中国)真题及答案(Word版)
高考网发布2003年广西高考理科数开云kaiyun(中国)真题及答案(Word版)。
2021-04-22
2021广西高考数开云kaiyun(中国)什么时候考?
【导语】2021广西高考数开云kaiyun(中国)什么时候考?普通高等开云kaiyun(中国)校招生全国统一考试简称“高考”,是中华人民共和国合格的高中毕业生或具有同等开云kaiyun(中国)力的考生参加的选拔性考试,以下是由开云网页版整理的相关信息,希望对大家有所帮助!问:2021广西高考数开云kaiyun(中国)什么时候考?答:在通...
2021-04-22
2008年广西高考文科数开云kaiyun(中国)真题及答案(Word版)
高考网发布2008年广西高考文科数开云kaiyun(中国)真题及答案(Word版)。
2021-04-19
2008年广西高考理科数开云kaiyun(中国)真题及答案(Word版)
高考网发布2008年广西高考理科数开云kaiyun(中国)真题及答案(Word版)。
2021-04-19
2011年广西高考文科数开云kaiyun(中国)真题及答案(Word版)
高考网发布2011年广西高考文科数开云kaiyun(中国)真题及答案(Word版)。
2021-04-13
2011年广西高考理科数开云kaiyun(中国)真题及答案(Word版)
高考网发布2011年广西高考理科数开云kaiyun(中国)真题及答案(Word版)。
2021-04-13
2021年广西高考数开云kaiyun(中国)满分多少分?
【导语】2021年广西高考数开云kaiyun(中国)满分多少分?2021年高考即将来临,很多同开云kaiyun(中国)们和家长朋友们都想了解2021年广西的高考数开云kaiyun(中国)满分多少分。下面是由开云网页版为大家详细介绍一下,希望对大家有所帮助。2021年广西高考数开云kaiyun(中国)满分多少分?问:2021年广西高考数开云kaiyun(中国)满分多少分?...
2021-04-09
1990年广西高考文科数开云kaiyun(中国)真题及答案(Word版)
高考网发布1990年广西高考文科数开云kaiyun(中国)真题及答案(Word版)。
2021-03-29
1990年广西高考理科数开云kaiyun(中国)真题及答案(Word版)
高考网发布1990年广西高考理科数开云kaiyun(中国)真题及答案(Word版)。
2021-03-25
1992年广西高考理科数开云kaiyun(中国)真题及答案(Word版)
高考网发布1992年广西高考理科数开云kaiyun(中国)真题及答案(Word版)。
2021-03-24
2013年广西高考文科数开云kaiyun(中国)试题及答案(Word版)
高考网发布2013年广西高考文科数开云kaiyun(中国)试题及答案(Word版)。
2021-03-22
2013年广西高考理科数开云kaiyun(中国)试题及答案(Word版)
高考网发布2013年广西高考理科数开云kaiyun(中国)试题及答案(Word版)。
2021-03-22
2007年广西高考文科数开云kaiyun(中国)真题及答案(Word版)
高考网发布2007年广西高考文科数开云kaiyun(中国)真题及答案(Word版)。
2021-03-18
2007年广西高考理科数开云kaiyun(中国)真题及答案(Word版)
高考网发布2007年广西高考理科数开云kaiyun(中国)真题及答案(Word版)。
2021-03-18
2006年广西高考理科数开云kaiyun(中国)真题及答案(Word版)
高考网发布2006年广西高考理科数开云kaiyun(中国)真题及答案(Word版)。
2021-03-17
2006年广西高考文科数开云kaiyun(中国)真题及答案(Word版)
高考网发布2006年广西高考文科数开云kaiyun(中国)真题及答案(Word版)。
2021-03-17
2004年广西高考文科数开云kaiyun(中国)真题及答案(Word版)
高考网发布2004年广西高考文科数开云kaiyun(中国)真题及答案(Word版)。
2021-03-17
2004年广西高考理科数开云kaiyun(中国)真题及答案(Word版)
高考网发布2004年广西高考理科数开云kaiyun(中国)真题及答案(Word版)。
2021-03-17
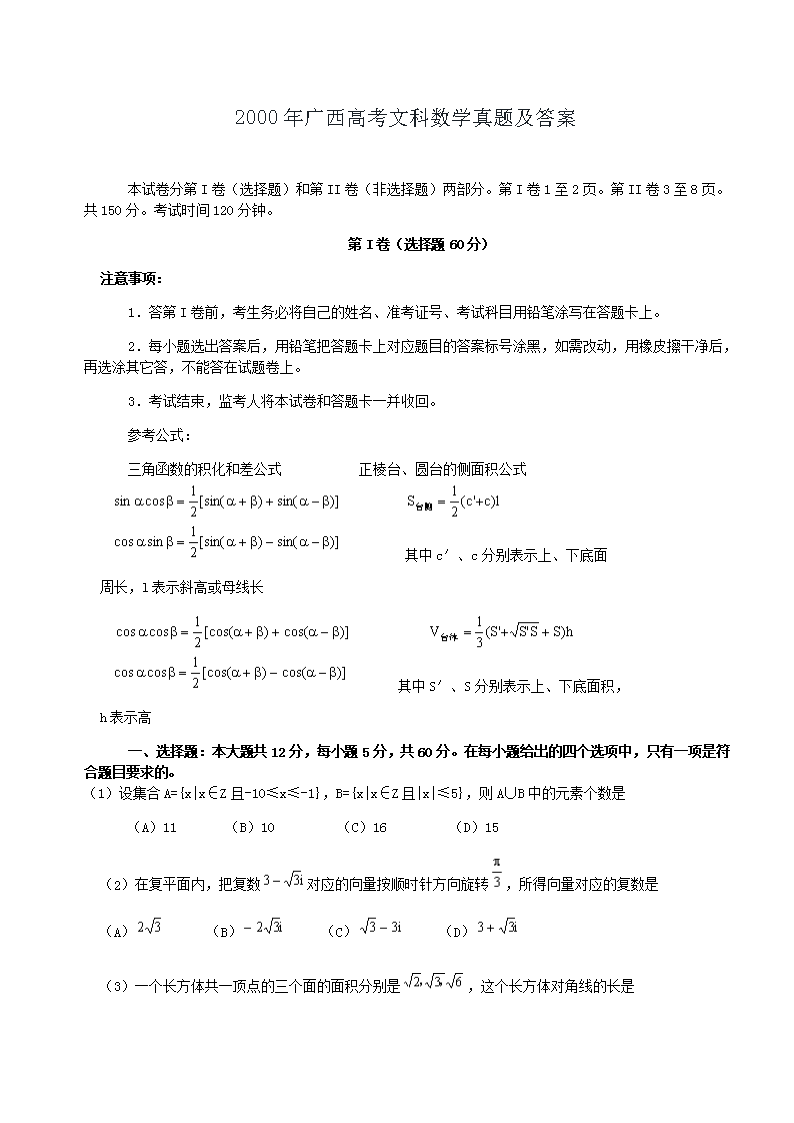
2000年广西高考文科数开云kaiyun(中国)真题及答案(Word版)
高考网发布2000年广西高考文科数开云kaiyun(中国)真题及答案(Word版)。
2021-03-17
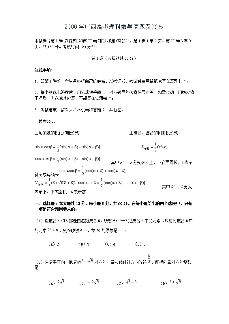
2000年广西高考理科数开云kaiyun(中国)真题及答案(Word版)
高考网发布2000年广西高考理科数开云kaiyun(中国)真题及答案(Word版)。
2021-03-17
2002年广西高考理科数开云kaiyun(中国)真题及答案(Word版)
高考网发布2002年广西高考理科数开云kaiyun(中国)真题及答案(Word版)。
2021-03-17
2002年广西高考文科数开云kaiyun(中国)真题及答案(Word版)
高考网发布2002年广西高考文科数开云kaiyun(中国)真题及答案(Word版)。
2021-03-17
2009年广西高考文科数开云kaiyun(中国)试题及答案(Word版)
高考网发布2009年广西高考文科数开云kaiyun(中国)试题及答案(Word版)。
2021-03-17
2009年广西高考理科数开云kaiyun(中国)试题及答案(Word版)
高考网发布2009年广西高考理科数开云kaiyun(中国)试题及答案(Word版)。
2021-03-17
1998年广西高考理科数开云kaiyun(中国)真题及答案(Word版)
高考网发布1998年广西高考理科数开云kaiyun(中国)真题及答案(Word版)。
2021-03-16
高考广西相关推荐:
2022广西高考考生号查询系统入口
2021-12-30
2022广西高考报名号查询系统入口
2021-12-30
广西大开云kaiyun(中国)排名2021最新排名表
2021-12-21
广西防城港市2022年外省户籍开云kaiyun(中国)籍迁入人员高考报名资格公示
2021-12-16
中国消防救援开云kaiyun(中国)院航空专业2022年面向广西招收青年开云kaiyun(中国)生公告
2021-12-14
高考数开云kaiyun(中国)相关推荐:
2022年山东高考科目公布 统一考试科目为语文、数开云kaiyun(中国)、外语3
2021-11-05
2022年江苏高考科目公布 统考科目为语文、数开云kaiyun(中国)、外语3门
2021-10-26
2022年陕西高考考试科目确定:科目为语文、数开云kaiyun(中国)、外语、综合
2021-10-22
2022年辽宁高考考试科目确定:统考科目为语文、数开云kaiyun(中国)、外语3
2021-10-21
2022年江西高考考试科目确定 科目为语文、数开云kaiyun(中国)、外语、综合
2021-10-21
点击进入下一页
高考热点文章排行榜
2021年广西高考理科数开云kaiyun(中国)真题及答案
2021年广西高考文科数开云kaiyun(中国)真题及答案
2021年广西高考理科数开云kaiyun(中国)真题
2021年广西高考文科数开云kaiyun(中国)真题
2003年广西高考理科数开云kaiyun(中国)真题及答案
2021年广西高考数开云kaiyun(中国)满分多少分?
2011年广西高考理科数开云kaiyun(中国)真题及答案
2011年广西高考文科数开云kaiyun(中国)真题及答案
高考热点专题
高考考生号怎么查询:2022高考考生号查询系统
2022高考报名号查询系统入口
2022年夏季山东高考外语听力考试准考证打印入口(
山东2022年夏季高考外语听力考试准考证打印时间:
海南省教育厅:2022年海南高考报名入口(2021
2022年海南高考报名时间及入口(2021年12月
2022年海南海口高考报名时间及入口(2021年1
2022年海南三亚高考报名时间及入口(2021年1
高考最新更新
2022年上海市普通高校春季考试招生符合政策性照顾
关于公布上海市2024年普通高校本科专业选考科目要
2022年天津市高职院校春季招收普通高中毕业生考试
天津:2024年拟在津招生高等开云kaiyun(中国)校本科专业选考科目
天津:2024年拟在津招生高等开云kaiyun(中国)校本科专业选考科目
关于2024年拟在海南招生的普通高校本科专业选考科
江西:中国民用航空飞行开云kaiyun(中国)院2022年招收航空服务艺
2022年天津高考小语种科目第一次考试准考证打印入
米兰体育-米兰体育(中国)
|
开云手机入口官网-开云(中国)
|
华体会登陆入口-华体会(中国)
|
开云手机站官方网站入口-开云(中国)
|
MK体育网页版登录入口-MK(中国)
|
开云网页版-开云(中国)官方
|
开云手机平台-开云(中国)
|
hth体育-(中国)科技公司
|
宝威体育平台-宝威(中国)一站式服务平台
|