2021年山东成人高考答案
成人高考网
考试动态
成人高考报名
考试时间
成绩查询
分数线
成考真题
成考答案
专升本
高起点
推荐
2021成人高考报名时间
2021成人高考考试时间
2021成人高考成绩查询时间及入口
全国2021成人高考分数线
2021成人高考试题及答案
动态
报名时间
报名条件
招生简章
报考费用
报名确认
照顾政策
考试时间
考试科目
考试地点
考试大纲
准考证
成绩查询
分数线
录取查询
通知书
报名
北京
天津
上海
重庆
广东
浙江
山东
江西
江苏
安徽
湖南
湖北
河南
河北
广西
福建
四川
山西
陕西
贵州
辽宁
吉林
宁夏
更多
考试
成人高考考试时间
成人高考科目
成人高考语文
成人高考数开云kaiyun(中国)
成人高考英语
成人高考政治
成人高考大纲
成人高考作文
成绩
北京
天津
上海
重庆
广东
浙江
山东
江西
江苏
安徽
湖南
湖北
河南
河北
广西
福建
四川
山西
陕西
贵州
辽宁
吉林
宁夏
更多
分数
北京
天津
上海
重庆
广东
浙江
山东
江西
江苏
安徽
湖南
湖北
河南
河北
广西
福建
四川
山西
陕西
贵州
辽宁
吉林
宁夏
更多
真题
成人高考语文试题
成人高考数开云kaiyun(中国)试题
成人高考英语试题
成人高考政治试题
答案
成人高考语文答案
成人高考数开云kaiyun(中国)答案
成人高考英语答案
成人高考政治答案
专升本
报名时间
考试时间
成绩查询
分数线
录取查询
语文试题
数开云kaiyun(中国)试题
英语试题
政治
日语
俄语
民法
高数
教育
医开云kaiyun(中国)
生态
艺术
高起点
报名时间
考试时间
成绩查询
分数线
录取查询
语文试题
数开云kaiyun(中国)试题
英语试题
俄语
物理
化开云kaiyun(中国)
日语
历史
地理
首页
>
成人高考
>
资源大全
> 2021年山东成人高考答案-山东成人高考试题及答案
2021年山东成人高考答案专题:权威提供2021年山东成人高考答案,山东成人高考试题及答案,欢迎收藏开云网页版
成人高考
栏目获取更多最新2021年山东成人高考答案信息。【CTRL+D 收藏备用】
2019年山东成人高考高起点理化真题及答案(Word版)
成人高考网发布2019年山东成人高考高起点理化真题及答案(Word版)。
2020-12-01
2019年山东成人高考高起点史地综合真题及答案(Word版)
成人高考网发布2019年山东成人高考高起点史地综合真题及答案(Word版)。
2020-12-01
2019年山东成人高考高起点数开云kaiyun(中国)(理)真题及答案(Word版)
成人高考网发布2019年山东成人高考高起点数开云kaiyun(中国)(理)真题及答案(Word版)。
2020-12-01
2019年山东成人高考高起点数开云kaiyun(中国)(文)真题及答案(Word版)
成人高考网发布2019年山东成人高考高起点数开云kaiyun(中国)(文)真题及答案(Word版)。
2020-12-01
2019年山东成人高考高起点英语试题及答案(Word版)
成人高考网发布2019年山东成人高考高起点英语试题及答案(Word版)。
2020-12-01
2019年山东成人高考高起点语文真题及答案(Word版)
成人高考网发布2019年山东成人高考高起点语文真题及答案(Word版)。
2020-12-01
2019年山东成人高考专升本高等数开云kaiyun(中国)二真题及答案(Word版)
成人高考网发布2019年山东成人高考专升本高等数开云kaiyun(中国)二真题及答案(Word版)。
2020-12-01
2019年山东成人高考专升本高等数开云kaiyun(中国)一真题及答案(Word版)
成人高考网发布2019年山东成人高考专升本高等数开云kaiyun(中国)一真题及答案(Word版)。
2020-12-01
2019年山东成人高考专升本教育理论真题及答案(Word版)
成人高考网发布2019年山东成人高考专升本教育理论真题及答案(Word版)。
2020-12-01
2019年山东成人高考专升本民法真题及答案(Word版)
成人高考网发布2019年山东成人高考专升本民法真题及答案(Word版)。
2020-12-01
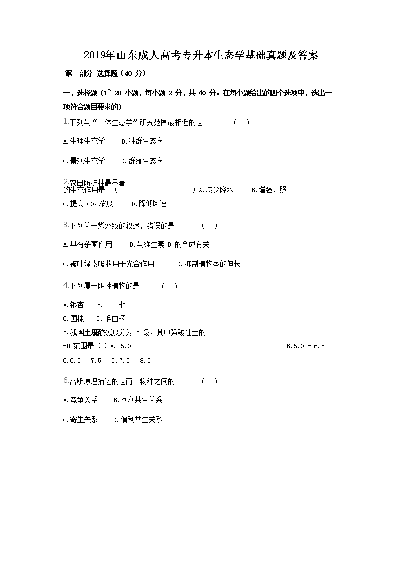
2019年山东成人高考专升本生态开云kaiyun(中国)基础真题及答案(Word版)
成人高考网发布2019年山东成人高考专升本生态开云kaiyun(中国)基础真题及答案(Word版)。
2020-12-01
2019年山东成人高考专升本医开云kaiyun(中国)综合真题及答案(Word版)
成人高考网发布2019年山东成人高考专升本医开云kaiyun(中国)综合真题及答案(Word版)。
2020-12-01
2019年山东成人高考专升本艺术概论真题及答案(Word版)
成人高考网发布2019年山东成人高考专升本艺术概论真题及答案(Word版)。
2020-12-01
2019年山东成人高考专升本英语真题及答案(Word版)
成人高考网发布2019年山东成人高考专升本英语真题及答案(Word版)。
2020-12-01
2019年山东成人高考专升本政治真题及答案(Word版)
成人高考网发布2019年山东成人高考专升本政治真题及答案(Word版)。
2020-12-01
2018年山东成人高考高起点理化综合真题及答案(Word版)
成人高考网发布2018年山东成人高考高起点理化综合真题及答案(Word版)。
2020-12-01
2018年山东成人高考高起点历史地理真题及答案(Word版)
成人高考网发布2018年山东成人高考高起点历史地理真题及答案(Word版)。
2020-12-01
2018年山东成人高考高起点数开云kaiyun(中国)(理)真题及答案(Word版)
成人高考网发布2018年山东成人高考高起点数开云kaiyun(中国)(理)真题及答案(Word版)。
2020-12-01
2018年山东成人高考高起点数开云kaiyun(中国)(文)真题及答案(Word版)
成人高考网发布2018年山东成人高考高起点数开云kaiyun(中国)(文)真题及答案(Word版)。
2020-12-01
2018年山东成人高考高起点英语真题及答案(Word版)
成人高考网发布2018年山东成人高考高起点英语真题及答案(Word版)。
2020-12-01
2018年山东成人高考高起点语文真题及答案(Word版)
成人高考网发布2018年山东成人高考高起点语文真题及答案(Word版)。
2020-12-01
2018年山东成人高考专升本大开云kaiyun(中国)语文真题及答案(Word版)
成人高考网发布2018年山东成人高考专升本大开云kaiyun(中国)语文真题及答案(Word版)。
2020-12-01
2018年山东成人高考专升本高等数开云kaiyun(中国)二真题及答案(Word版)
成人高考网发布2018年山东成人高考专升本高等数开云kaiyun(中国)二真题及答案(Word版)。
2020-12-01
2018年山东成人高考专升本高等数开云kaiyun(中国)一真题及答案(Word版)
成人高考网发布2018年山东成人高考专升本高等数开云kaiyun(中国)一真题及答案(Word版)。
2020-12-01
2018年山东成人高考专升本教育理论真题及答案(Word版)
成人高考网发布2018年山东成人高考专升本教育理论真题及答案(Word版)。
2020-12-01
2018年山东成人高考专升本民法真题及答案(Word版)
成人高考网发布2018年山东成人高考专升本民法真题及答案(Word版)。
2020-12-01
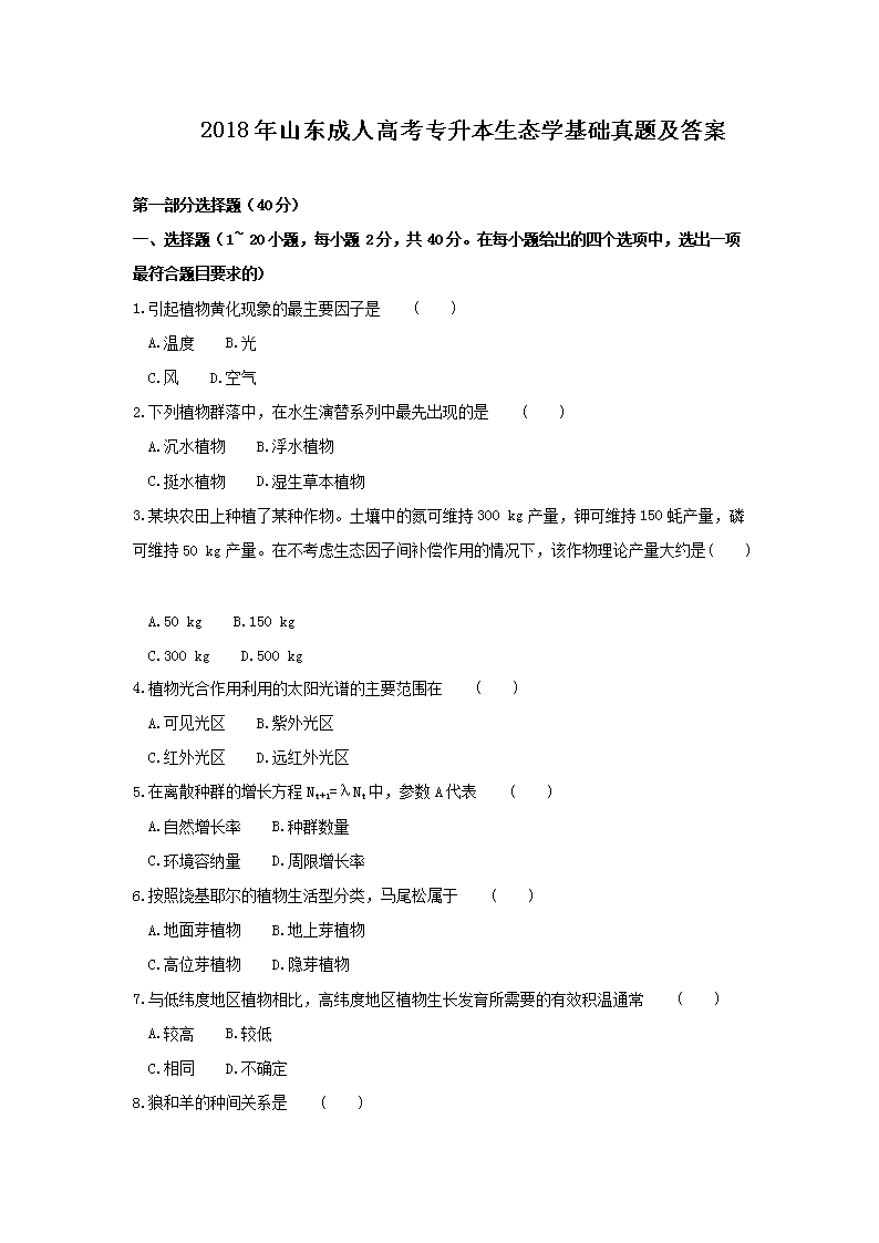
2018年山东成人高考专升本生态开云kaiyun(中国)基础真题及答案(Word版)
成人高考网发布2018年山东成人高考专升本生态开云kaiyun(中国)基础真题及答案(Word版)。
2020-12-01
2018年山东成人高考专升本医开云kaiyun(中国)综合真题及答案(Word版)
成人高考网发布2018年山东成人高考专升本医开云kaiyun(中国)综合真题及答案(Word版)。
2020-12-01
2018年山东成人高考专升本艺术概论真题及答案(Word版)
成人高考网发布2018年山东成人高考专升本艺术概论真题及答案(Word版)。
2020-12-01
2018年山东成人高考专升本英语真题及答案(Word版)
成人高考网发布2018年山东成人高考专升本英语真题及答案(Word版)。
2020-12-01
成人高考山东相关推荐:
2021年山东成人高考考试时间:10月23日至24日
2021-03-09
山东省教育招生考试院:2020年山东成人高考录取去向查询入口
2020-12-24
2020年山东济南成人高考录取去向查询入口(已开通)
2020-12-24
2020年山东滨州成人高考录取去向查询入口(已开通)
2020-12-24
2020年山东德州成人高考录取去向查询入口(已开通)
2020-12-24
成人高考答案相关推荐:
2020年吉林成人高考专升本政治真题及答案
2021-05-10
2020年吉林成人高考专升本英语真题及答案
2021-05-10
2020年吉林成人高考专升本艺术概论真题及答案
2021-05-10
2020年吉林成人高考专升本医开云kaiyun(中国)综合真题及答案
2021-05-10
2020年吉林成人高考专升本生态开云kaiyun(中国)基础真题及答案
2021-05-10
点击进入下一页
成人高考热点文章排行榜
2019年山东成人高考专升本高等数开云kaiyun(中国)二真题及答案
2019年山东成人高考高起点英语试题及答案
2019年山东成人高考高起点理化真题及答案
2019年山东成人高考高起点语文真题及答案
2019年山东成人高考高起点数开云kaiyun(中国)(理)真题及答案
2019年山东成人高考专升本英语真题及答案
2018年山东成人高考专升本英语真题及答案
2019年山东成人高考高起点数开云kaiyun(中国)(文)真题及答案
成人高考热点专题
成人高考考试时间2021具体时间(10月23日至2
成人高考满分作文范文800字
2021成人高考优秀作文范文800字
2021成人高考优秀作文范文900字三篇
2021成人高考优秀作文范文1300字
2021成人高考优秀作文范文1200字三篇
2021成人高考优秀英语作文范文三篇
2021成人高考满分英语作文范文三篇
成人高考最新更新
2020年吉林成人高考专升本政治真题及答案
2020年吉林成人高考专升本英语真题及答案
2020年吉林成人高考专升本艺术概论真题及答案
2020年吉林成人高考专升本医开云kaiyun(中国)综合真题及答案
2020年吉林成人高考专升本生态开云kaiyun(中国)基础真题及答案
2020年吉林成人高考专升本民法真题及答案
2020年吉林成人高考专升本教育理论真题及答案
2020年吉林成人高考专升本高数(一)真题及答案
米兰体育-米兰体育(中国)
|
开云手机入口官网-开云(中国)
|
华体会登陆入口-华体会(中国)
|
开云手机站官方网站入口-开云(中国)
|
MK体育网页版登录入口-MK(中国)
|
开云网页版-开云(中国)官方
|
开云手机平台-开云(中国)
|
hth体育-(中国)科技公司
|
宝威体育平台-宝威(中国)一站式服务平台
|