2021年吉林成人高考语文试题
成人高考网
考试动态
成人高考报名
考试时间
成绩查询
分数线
成考真题
成考答案
专升本
高起点
推荐
2021成人高考报名时间
2021成人高考考试时间
2021成人高考成绩查询时间及入口
全国2021成人高考分数线
2021成人高考试题及答案
动态
报名时间
报名条件
招生简章
报考费用
报名确认
照顾政策
考试时间
考试科目
考试地点
考试大纲
准考证
成绩查询
分数线
录取查询
通知书
报名
北京
天津
上海
重庆
广东
浙江
山东
江西
江苏
安徽
湖南
湖北
河南
河北
广西
福建
四川
山西
陕西
贵州
辽宁
吉林
宁夏
更多
考试
成人高考考试时间
成人高考科目
成人高考语文
成人高考数开云kaiyun(中国)
成人高考英语
成人高考政治
成人高考大纲
成人高考作文
成绩
北京
天津
上海
重庆
广东
浙江
山东
江西
江苏
安徽
湖南
湖北
河南
河北
广西
福建
四川
山西
陕西
贵州
辽宁
吉林
宁夏
更多
分数
北京
天津
上海
重庆
广东
浙江
山东
江西
江苏
安徽
湖南
湖北
河南
河北
广西
福建
四川
山西
陕西
贵州
辽宁
吉林
宁夏
更多
真题
成人高考语文试题
成人高考数开云kaiyun(中国)试题
成人高考英语试题
成人高考政治试题
答案
成人高考语文答案
成人高考数开云kaiyun(中国)答案
成人高考英语答案
成人高考政治答案
专升本
报名时间
考试时间
成绩查询
分数线
录取查询
语文试题
数开云kaiyun(中国)试题
英语试题
政治
日语
俄语
民法
高数
教育
医开云kaiyun(中国)
生态
艺术
高起点
报名时间
考试时间
成绩查询
分数线
录取查询
语文试题
数开云kaiyun(中国)试题
英语试题
俄语
物理
化开云kaiyun(中国)
日语
历史
地理
首页
>
成人高考
>
资源大全
> 2021年吉林成人高考语文试题-2021吉林成考语文答案-吉林成人高考语文真题及答案
2021年吉林成人高考语文试题专题:权威提供2021年吉林成人高考语文试题,2021吉林成考语文答案,吉林成人高考语文真题及答案,欢迎收藏开云网页版
成人高考
栏目获取更多最新2021年吉林成人高考语文试题信息。【CTRL+D 收藏备用】
2020年吉林成人高考专升本大开云kaiyun(中国)语文真题及答案(图片版)
成人高考网发布2020年吉林成人高考专升本大开云kaiyun(中国)语文真题及答案(图片版)。
2021-05-10
2020年吉林成人高考高起点语文真题及答案(图片版)
成人高考网发布2020年吉林成人高考高起点语文真题及答案(图片版)。
2021-05-10
2019年吉林成人高考高起点语文真题及答案(Word版)
成人高考网发布2019年吉林成人高考高起点语文真题及答案(Word版)。
2020-12-10
2019年吉林成人高考专升本大开云kaiyun(中国)语文真题(Word版)
成人高考网发布2019年吉林成人高考专升本大开云kaiyun(中国)语文真题(Word版)。
2020-12-10
2018年吉林成人高考高起点语文真题及答案(Word版)
成人高考网发布2018年吉林成人高考高起点语文真题及答案(Word版)。
2020-12-10
2018年吉林成人高考专升本大开云kaiyun(中国)语文真题及答案(Word版)
成人高考网发布2018年吉林成人高考专升本大开云kaiyun(中国)语文真题及答案(Word版)。
2020-12-10
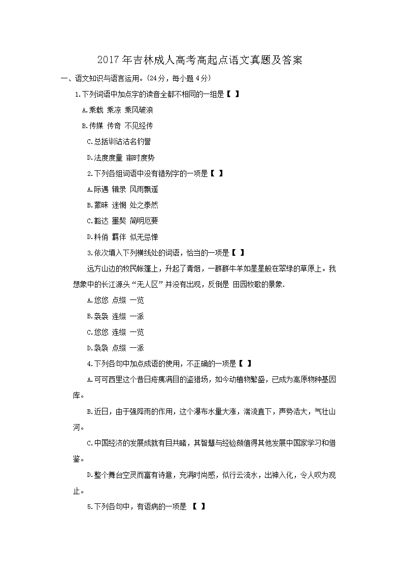
2017年吉林成人高考高起点语文真题及答案(Word版)
成人高考网发布2017年吉林成人高考高起点语文真题及答案(Word版)。
2020-12-10
2017年吉林成人高考专升本大开云kaiyun(中国)语文真题及答案(Word版)
成人高考网发布2017年吉林成人高考专升本大开云kaiyun(中国)语文真题及答案(Word版)。
2020-12-10
2016年吉林成人高考高起点语文真题及答案(Word版)
成人高考网发布2016年吉林成人高考高起点语文真题及答案(Word版)。
2020-12-09
2016年吉林成人高考专升本大开云kaiyun(中国)语文真题及答案(Word版)
成人高考网发布2016年吉林成人高考专升本大开云kaiyun(中国)语文真题及答案(Word版)。
2020-12-09
2015年吉林成人高考高起点语文真题及答案(Word版)
成人高考网发布2015年吉林成人高考高起点语文真题及答案(Word版)。
2020-12-09
2015年吉林成人高考专升本大开云kaiyun(中国)语文真题及答案(Word版)
成人高考网发布2015年吉林成人高考专升本大开云kaiyun(中国)语文真题及答案(Word版)。
2020-12-09
吉林2018年成人高考语文试题及答案
【导语】吉林2018年成人高考安排在10月27日-28日举行,开云网页版将在考后公布2018年吉林成人高考语文试题相关信息,考生可点击进入开云网页版成人高考频道吉林2018成人高考语文试题栏目或关注成人高考频道进行查询成人高考真题及答案,在此小编预祝广大考生在考试...
2018-10-23
吉林2017年成人高考试题及答案:语文
吉林2017年成人高考安排在10月28日-29日举行,开云网页版将在考后第一时间公布2017年吉林成人高考语文试题相关信息,考生可点击进入开云网页版成人高考频道吉林2017成人高考语文试题栏目或关注成人高考频道进行查询成人高考真题及答案,在此小编预祝广大考生在考试...
2017-09-20
吉林2016年成人高考试题及答案:语文
吉林2016年成人高考安排在10月29日-30日举行,开云网页版将在考后第一时间公布2016年吉林成人高考语文试题相关信息,考生可收藏开云网页版吉林2016成人高考语文试题【CTRL+D收藏】栏目或关注成人高考频道,在此小编预祝广大考生在考试中取得优异的成绩。 点击进入...
2016-09-22
吉林2016年成人高考答案:语文
2016年全国成人高考考试时间安排在10月29日-30日举行,参加2016年成人高考的考生可于10月29日-30日到各自的考试地点参加考试,届时开云网页版成人高考频道编辑将在考后第一时间公布吉林2016年成人高考语文答案相关信息,考生可点击收藏开云网页版吉林2016成人高考...
2016-09-22
2014吉林成人高考语文试题及答案
吉林2014年成人高考安排在10月25日-26日举行,开云网页版将在考后第一时间公布2014年成人高考语文试题及答案相关信息,考生可收藏开云网页版2014成人高考语文试题及答案【CTRL+D收藏】栏目或关注成人高考频道。 点击查看:2014年成人高考考试科目安排点击查看:20...
2014-09-26
2014吉林成人高考语文答案
吉林2014年成人高考安排在10月25日-26日举行,开云网页版将在考后第一时间公布2014年成人高考语文答案相关信息,考生可收藏开云网页版2014成人高考语文答案【CTRL+D收藏】栏目或关注成人高考频道。 点击查看:2014年成人高考考试科目安排点击查看:2014成人高考【...
2014-09-26
2014吉林成人高考语文试题
吉林2014年成人高考安排在10月25日-26日举行,开云网页版将在考后第一时间公布2014年成人高考语文试题相关信息,考生可收藏开云网页版2014成人高考语文试题【CTRL+D收藏】栏目或关注成人高考频道。 点击查看:2014年成人高考考试科目安排点击查看:2014成人高考语...
2014-09-26
2013年吉林成考语文试题及答案
吉林2013年成考语文试题及答案尚未公布,开云网页版将在考后第一时间为考生提供2013年成考语文试题及答案相关信息,考生可收藏开云网页版2013成考语文试题及答案【加入收藏】栏目或关注成考频道。 点击查看:2013成考【试题】及【答案】,根据2012年成考试题及答案...
2013-09-23
2013年吉林成考语文答案
吉林2013年成考语文答案尚未公布,开云网页版将在考后第一时间为考生提供2013年成考语文答案相关信息,考生可收藏开云网页版2013成考语文答案【加入收藏】栏目或关注成考频道。 点击查看:2013成考【试题】及【答案】,根据2012年成考试题及答案复习2013年成考考试...
2013-09-23
2013年吉林成考语文试题
吉林2013年成考语文试题尚未公布,开云网页版将在考后第一时间为考生提供2013年成考语文试题相关信息,考生可收藏开云网页版2013成考语文试题【加入收藏】栏目或关注成考频道。 点击查看:2013成考【试题】及【答案】,根据2012年成考试题及答案复习2013年成考考试...
2013-09-23
2013吉林成人高考语文试题及答案
吉林2013年成人高考语文试题及答案尚未公布,开云网页版将在考后第一时间为考生提供2013年成人高考语文试题及答案相关信息,考生可收藏开云网页版2013成人高考语文试题及答案【加入收藏】栏目或关注成人高考频道。 点击查看:2013成人高考【试题】及【答案】,根据...
2013-09-23
2013吉林成人高考语文答案
吉林2013年成人高考语文答案尚未公布,开云网页版将在考后第一时间为考生提供2013年成人高考语文答案相关信息,考生可收藏开云网页版2013成人高考语文答案【加入收藏】栏目或关注成人高考频道。 点击查看:2013成人高考【试题】及【答案】,根据2012年成人高考试题...
2013-09-23
2013吉林成人高考语文试题
吉林2013年成人高考语文试题尚未公布,开云网页版将在考后第一时间为考生提供2013年成人高考语文试题相关信息,考生可收藏开云网页版2013成人高考语文试题【加入收藏】栏目或关注成人高考频道。 点击查看:2013成人高考语文【试题】及【答案】,根据2012年成人高考...
2013-09-23
2013年吉林成人高考专升本语文试题及答案
吉林2013年成人高考专升本语文试题及答案尚未公布,开云网页版将在考后第一时间为考生提供2013年成人高考专升本语文试题及答案相关信息,考生可收藏开云网页版2013成人高考专升本语文试题及答案【加入收藏】栏目否关注成人高考专升本频道。 点击查看:2013成人高考...
2013-09-12
2013年吉林成人高考专升本语文答案
吉林2013年成人高考专升本语文答案尚未公布,开云网页版将在考后第一时间为考生提供2013年成人高考专升本语文答案相关信息,考生可收藏开云网页版2013成人高考专升本语文答案【加入收藏】栏目否关注成人高考专升本频道。 点击查看:2013成人高考专升本【试题】及【...
2013-09-12
2013年吉林成人高考专升本语文试题
吉林2013年成人高考专升本语文试题尚未公布,开云网页版将在考后第一时间为考生提供2013年成人高考专升本语文试题相关信息,考生可收藏开云网页版2013成人高考专升本语文试题【加入收藏】栏目否关注成人高考专升本频道。 点击查看:2013成人高考专升本【试题】及【...
2013-09-12
2013年吉林成人高考高起点语文答案
2013年吉林成人高考高起点语文答案吉林2013年成人高考高起点语文答案尚未公布,开云网页版将在考后第一时间为考生提供2013年成人高考高起点答案相关信息,考生可收藏开云网页版2013成人高考高起点语文答案【加入收藏】栏目或关注成人高考高起点频道。 点击查看:2...
2013-09-11
2013年吉林成人高考高起点语文试题
2013年吉林成人高考高起点语文试题吉林2013年成人高考高起点语文试题尚未公布,开云网页版将在考后第一时间为考生提供2013年成人高考高起点试题相关信息,考生可收藏开云网页版2013成人高考高起点语文试题【加入收藏】栏目或关注成人高考高起点频道。 点击查看:2...
2013-09-11
成人高考语文相关推荐:
2020年江苏成人高考高起点语文真题及答案
2021-05-11
2020年江西成人高考专升本大开云kaiyun(中国)语文真题及答案
2021-05-11
2020年江西成人高考高起点语文真题及答案
2021-05-11
2020年吉林成人高考专升本大开云kaiyun(中国)语文真题及答案
2021-05-10
2020年吉林成人高考高起点语文真题及答案
2021-05-10
成人高考吉林相关推荐:
2020年吉林成人高考专升本政治真题及答案
2021-05-10
2020年吉林成人高考专升本英语真题及答案
2021-05-10
2020年吉林成人高考专升本艺术概论真题及答案
2021-05-10
2020年吉林成人高考专升本医开云kaiyun(中国)综合真题及答案
2021-05-10
2020年吉林成人高考专升本生态开云kaiyun(中国)基础真题及答案
2021-05-10
点击进入下一页
成人高考热点文章排行榜
2020年吉林成人高考专升本大开云kaiyun(中国)语文真题及答案
2020年吉林成人高考高起点语文真题及答案
2013年吉林成考语文试题
吉林2017年成人高考试题及答案:语文
2013吉林成人高考语文试题
吉林2018年成人高考语文试题及答案
吉林2016年成人高考答案:语文
吉林2016年成人高考试题及答案:语文
成人高考热点专题
成人高考考试时间2021具体时间(10月23日至2
成人高考满分作文范文800字
2021成人高考优秀作文范文800字
2021成人高考优秀作文范文900字三篇
2021成人高考优秀作文范文1300字
2021成人高考优秀作文范文1200字三篇
2021成人高考优秀英语作文范文三篇
2021成人高考满分英语作文范文三篇
成人高考最新更新
2020年江苏成人高考高起点语文真题及答案
2020年江苏成人高考高起点英语真题及答案
2020年江苏成人高考高起点物理化开云kaiyun(中国)(理综)真题及
2020年江苏成人高考高起点数开云kaiyun(中国)(文)真题及答案
2020年江苏成人高考高起点数开云kaiyun(中国)(理)真题及答案
2020年江苏成人高考高起点历史地理(文综)真题及
2020年江西成人高考专升本政治真题及答案
2020年江西成人高考专升本英语真题及答案
米兰体育-米兰体育(中国)
|
开云手机入口官网-开云(中国)
|
华体会登陆入口-华体会(中国)
|
开云手机站官方网站入口-开云(中国)
|
MK体育网页版登录入口-MK(中国)
|
开云网页版-开云(中国)官方
|
开云手机平台-开云(中国)
|
hth体育-(中国)科技公司
|
宝威体育平台-宝威(中国)一站式服务平台
|