成人高考高起点史地试题
成人高考网
考试动态
成人高考报名
考试时间
成绩查询
分数线
成考真题
成考答案
专升本
高起点
推荐
2021成人高考报名时间
2021成人高考考试时间
2021成人高考成绩查询时间及入口
全国2021成人高考分数线
2021成人高考试题及答案
动态
报名时间
报名条件
招生简章
报考费用
报名确认
照顾政策
考试时间
考试科目
考试地点
考试大纲
准考证
成绩查询
分数线
录取查询
通知书
报名
北京
天津
上海
重庆
广东
浙江
山东
江西
江苏
安徽
湖南
湖北
河南
河北
广西
福建
四川
山西
陕西
贵州
辽宁
吉林
宁夏
更多
考试
成人高考考试时间
成人高考科目
成人高考语文
成人高考数开云kaiyun(中国)
成人高考英语
成人高考政治
成人高考大纲
成人高考作文
成绩
北京
天津
上海
重庆
广东
浙江
山东
江西
江苏
安徽
湖南
湖北
河南
河北
广西
福建
四川
山西
陕西
贵州
辽宁
吉林
宁夏
更多
分数
北京
天津
上海
重庆
广东
浙江
山东
江西
江苏
安徽
湖南
湖北
河南
河北
广西
福建
四川
山西
陕西
贵州
辽宁
吉林
宁夏
更多
真题
成人高考语文试题
成人高考数开云kaiyun(中国)试题
成人高考英语试题
成人高考政治试题
答案
成人高考语文答案
成人高考数开云kaiyun(中国)答案
成人高考英语答案
成人高考政治答案
专升本
报名时间
考试时间
成绩查询
分数线
录取查询
语文试题
数开云kaiyun(中国)试题
英语试题
政治
日语
俄语
民法
高数
教育
医开云kaiyun(中国)
生态
艺术
高起点
报名时间
考试时间
成绩查询
分数线
录取查询
语文试题
数开云kaiyun(中国)试题
英语试题
俄语
物理
化开云kaiyun(中国)
日语
历史
地理
首页
>
成人高考
>
资源大全
> 成人高考高起点史地试题-成人高考高起点史地答案-成考高起点史地真题
成人高考高起点史地试题专题:权威提供成人高考高起点史地试题,成人高考高起点史地答案,成考高起点史地真题,欢迎收藏开云网页版
成人高考
栏目获取更多最新成人高考高起点史地试题信息。【CTRL+D 收藏备用】
2020年吉林成人高考高起点历史地理(文综)真题及答案(图片版)
成人高考网发布2020年吉林成人高考高起点历史地理(文综)真题及答案(图片版)。
2021-05-10
2020年湖南成人高考高起点历史地理(文综)真题及答案(图片版)
成人高考网发布2020年湖南成人高考高起点历史地理(文综)真题及答案(图片版)。
2021-05-10
2020年湖北成人高考高起点历史地理(文综)真题及答案(图片版)
成人高考网发布2020年湖北成人高考高起点历史地理(文综)真题及答案(图片版)。
2021-04-29
2020年黑龙江成人高考高起点历史地理(文综)真题及答案(图片版)
成人高考网发布2020年黑龙江成人高考高起点历史地理(文综)真题及答案(图片版)。
2021-04-28
2020年河南成人高考高起点历史地理(文综)真题及答案(图片版)
成人高考网发布2020年河南成人高考高起点历史地理(文综)真题及答案(图片版)。
2021-04-28
2020年河北成人高考高起点历史地理(文综)真题及答案(图片版)
成人高考网发布2020年河北成人高考高起点历史地理(文综)真题及答案(图片版)。
2021-04-27
2020年海南成人高考高起点历史地理(文综)真题及答案(图片版)
成人高考网发布2020年海南成人高考高起点历史地理(文综)真题及答案(图片版)。
2021-04-26
2020年贵州成人高考高起点历史地理(文综)真题及答案(图片版)
成人高考网发布2020年贵州成人高考高起点历史地理(文综)真题及答案(图片版)。
2021-04-26
2020年广西成人高考高起点历史地理(文综)真题及答案(图片版)
成人高考网发布2020年广西成人高考高起点历史地理(文综)真题及答案(图片版)。
2021-04-25
2020年广东成人高考高起点历史地理(文综)真题及答案(图片版)
成人高考网发布2020年广东成人高考高起点历史地理(文综)真题及答案(图片版)。
2021-04-25
2020年福建成人高考高起点历史地理(文综)真题及答案(图片版)
成人高考网发布2020年福建成人高考高起点历史地理(文综)真题及答案(图片版)。
2021-04-23
2020年甘肃成人高考高起点历史地理(文综)真题及答案(图片版)
成人高考网发布2020年甘肃成人高考高起点历史地理(文综)真题及答案(图片版)。
2021-04-23
2020年北京成人高考高起点历史地理(文综)真题及答案(图片版)
成人高考网发布2020年北京成人高考高起点历史地理(文综)真题及答案(图片版)。
2021-04-22
2020年安徽成人高考高起点历史地理(文综)真题及答案(图片版)
成人高考网发布2020年安徽成人高考高起点历史地理(文综)真题及答案(图片版)。
2021-04-22
2020年西藏成人高考高起点历史地理(文综)真题及答案(图片版)
成人高考网发布2020年西藏成人高考高起点历史地理(文综)真题及答案(图片版)。
2021-04-21
2019年安徽成人高考高起点史地综合真题及答案(Word版)
成人高考网发布2019年安徽成人高考高起点史地综合真题及答案(Word版)。
2021-01-29
2018年安徽成人高考高起点历史地理真题及答案(Word版)
成人高考网发布2018年安徽成人高考高起点历史地理真题及答案(Word版)。
2021-01-29
2017年安徽成人高考高起点史地真题及答案(Word版)
成人高考网发布2017年安徽成人高考高起点史地真题及答案(Word版)。
2021-01-29
2016年安徽成人高考高起点史地真题及答案(Word版)
成人高考网发布2016年安徽成人高考高起点史地真题及答案(Word版)。
2021-01-29
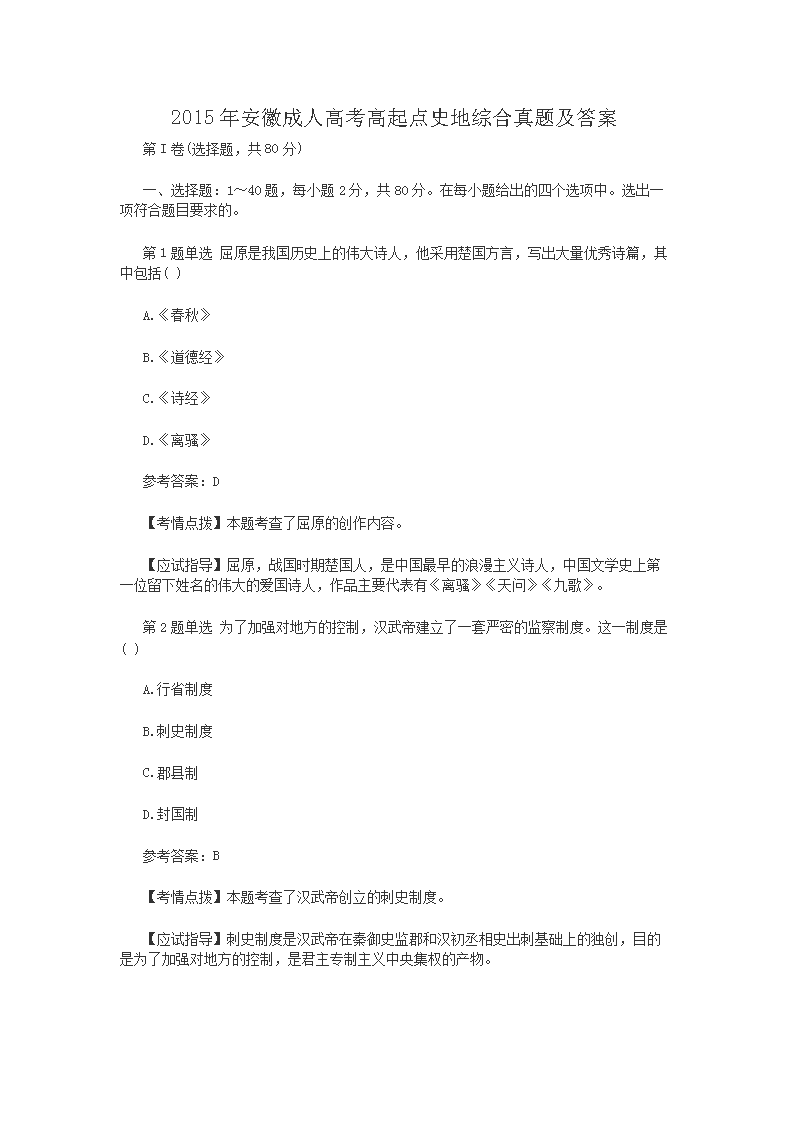
2015年安徽成人高考高起点史地综合真题及答案(Word版)
成人高考网发布2015年安徽成人高考高起点史地综合真题及答案(Word版)。
2021-01-26
2019年北京成人高考高起点史地综合真题及答案(Word版)
成人高考网发布2019年北京成人高考高起点史地综合真题及答案(Word版)。
2021-01-22
2018年北京成人高考高起点历史地理真题及答案(Word版)
成人高考网发布2018年北京成人高考高起点历史地理真题及答案(Word版)。
2021-01-21
2017年北京成人高考高起点史地真题及答案(Word版)
成人高考网发布2017年北京成人高考高起点史地真题及答案(Word版)。
2021-01-20
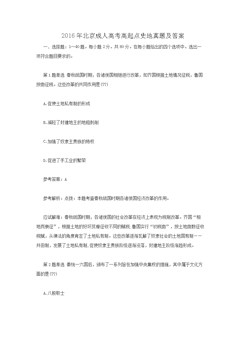
2016年北京成人高考高起点史地真题及答案(Word版)
成人高考网发布2016年北京成人高考高起点史地真题及答案(Word版)。
2021-01-20
2004年成人高考高起点史地综合考试真题及答案(Word版)
成人高考网发布2004年成人高考高起点史地综合考试真题及答案(Word版)。
2021-01-19
2003年成人高考高起点史地综合考试真题及答案(Word版)
成人高考网发布2003年成人高考高起点史地综合考试真题及答案(Word版)。
2021-01-19
2015年北京成人高考高起点史地综合真题及答案(Word版)
成人高考网发布2015年北京成人高考高起点史地综合真题及答案(Word版)。
2021-01-18
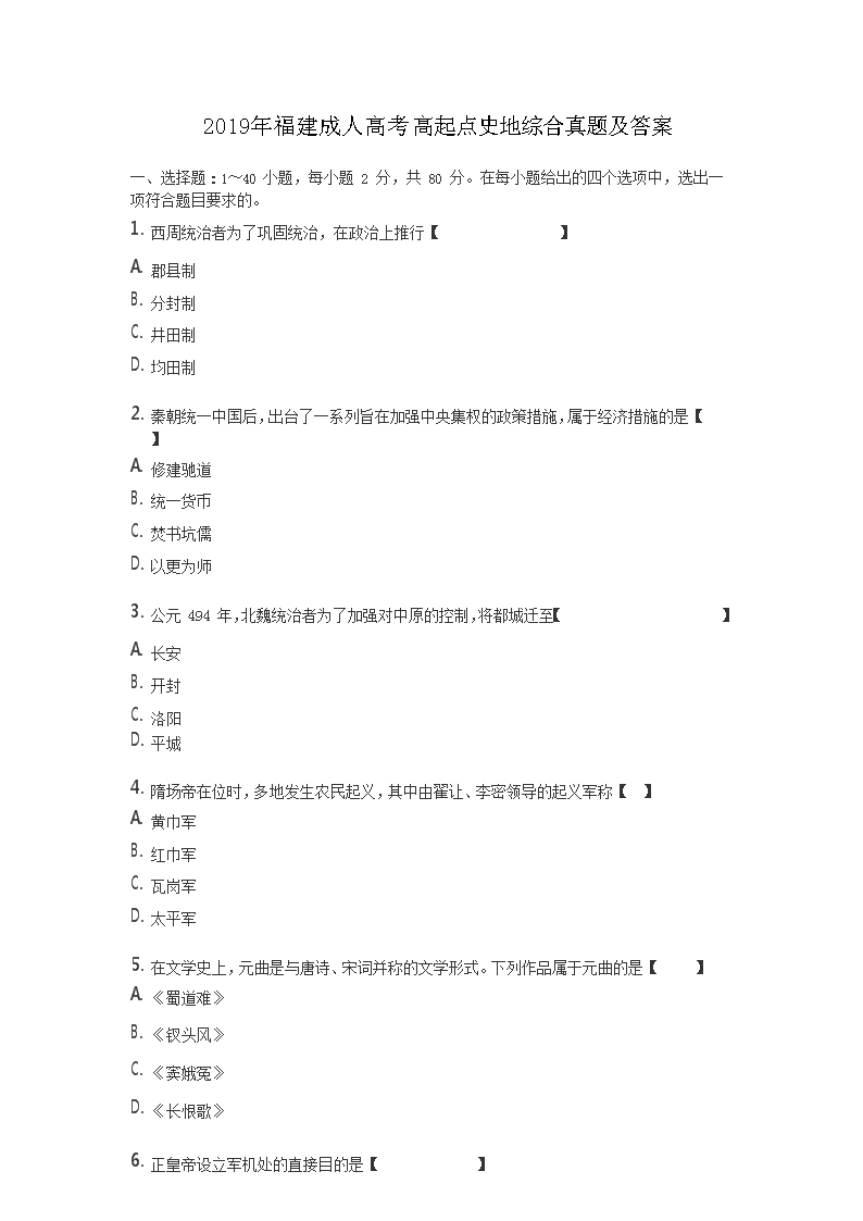
2019年福建成人高考高起点史地综合真题及答案(Word版)
成人高考网发布2019年福建成人高考高起点史地综合真题及答案(Word版)。
2021-01-15
2018年福建成人高考高起点历史地理真题及答案(Word版)
成人高考网发布2018年福建成人高考高起点历史地理真题及答案(Word版)。
2021-01-14
2017年福建成人高考高起点史地真题及答案(Word版)
成人高考网发布2017年福建成人高考高起点史地真题及答案(Word版)。
2021-01-14
成人高考史地相关推荐:
2020年吉林成人高考高起点历史地理(文综)真题及答案
2021-05-10
2020年湖南成人高考高起点历史地理(文综)真题及答案
2021-05-10
2020年湖北成人高考高起点历史地理(文综)真题及答案
2021-04-29
2020年黑龙江成人高考高起点历史地理(文综)真题及答案
2021-04-28
2020年河南成人高考高起点历史地理(文综)真题及答案
2021-04-28
成人高考高起点相关推荐:
2020年吉林成人高考高起点语文真题及答案
2021-05-10
2020年吉林成人高考高起点英语真题及答案
2021-05-10
2020年吉林成人高考高起点物理化开云kaiyun(中国)(理综)真题及答案
2021-05-10
2020年吉林成人高考高起点数开云kaiyun(中国)(文)真题及答案
2021-05-10
2020年吉林成人高考高起点数开云kaiyun(中国)(理)真题及答案
2021-05-10
点击进入下一页
成人高考热点文章排行榜
2020年海南成人高考高起点历史地理(文综)真题及
2020年甘肃成人高考高起点历史地理(文综)真题及
2020年北京成人高考高起点历史地理(文综)真题及
2019年安徽成人高考高起点史地综合真题及答案
2020年广东成人高考高起点历史地理(文综)真题及
2020年河北成人高考高起点历史地理(文综)真题及
2020年福建成人高考高起点历史地理(文综)真题及
2020年安徽成人高考高起点历史地理(文综)真题及
成人高考热点专题
成人高考考试时间2021具体时间(10月23日至2
成人高考满分作文范文800字
2021成人高考优秀作文范文800字
2021成人高考优秀作文范文900字三篇
2021成人高考优秀作文范文1300字
2021成人高考优秀作文范文1200字三篇
2021成人高考优秀英语作文范文三篇
2021成人高考满分英语作文范文三篇
成人高考最新更新
2020年吉林成人高考专升本政治真题及答案
2020年吉林成人高考专升本英语真题及答案
2020年吉林成人高考专升本艺术概论真题及答案
2020年吉林成人高考专升本医开云kaiyun(中国)综合真题及答案
2020年吉林成人高考专升本生态开云kaiyun(中国)基础真题及答案
2020年吉林成人高考专升本民法真题及答案
2020年吉林成人高考专升本教育理论真题及答案
2020年吉林成人高考专升本高数(一)真题及答案
米兰体育-米兰体育(中国)
|
开云手机入口官网-开云(中国)
|
华体会登陆入口-华体会(中国)
|
开云手机站官方网站入口-开云(中国)
|
MK体育网页版登录入口-MK(中国)
|
开云网页版-开云(中国)官方
|
开云手机平台-开云(中国)
|
hth体育-(中国)科技公司
|
宝威体育平台-宝威(中国)一站式服务平台
|